作者余丽娟,博士研究生,华中师范大学中国农村研究院。
基金项目:国家社会科学基金一般项目“构建传统农区土地股份合作的政府长效扶持机制研究”(编号:15BZZ038)的阶段性研究成果。
本文原刊于《农村经济》2021年第6期,注释已略,如需引用请核对期刊原文;仅限学术交流用途,如有侵权请联系后台予以删除。
摘要:新型农村集体经济是全面实现乡村振兴战略的有效载体之一。基于天津、山东、湖北多个村庄的实地调研发现,目前农村集体经济组织发展存在政府扶持型、组织引领型、市场激励型三种主要路径,通过多维度比较发现不同形态的发展路径具有新型农村集体经济“市场化”的特性,但同时也暴露出发展路径需面对政策惯性依赖、行政权力扩张、控制权力削弱等潜在风险。鉴于此,应从构建有效有力的扶持政策、厘清村级组织的权责关系、制定因地制宜的激励机制进行完善,助力新型农村集体经济可持续发展。
关键词:新型农村集体经济;实践路径;发展限度;乡村振兴
2020年,《中共中央关于制定国民经济和社会发展第十四个五年规划和二〇三五年远景目标的建议》明确指出,“深化农村集体产权制度改革,发展新型农村集体经济”。自2015年以来,农业农村部先后在全国开展了四批农村集体产权制度改革试点,规定全部试点任务需在2020年10月前基本完成。截止2019年底,全国至少已经有43.8万个村庄完成了农村集体产权制度改革,厘清了资产、界定了成员、明晰了产权归属,并建立了新型农村集体经济组织。农村集体经济组织作为农村经济发展和乡村振兴实现的重要依托,在乡村振兴全面推开之际,如何才能让新型农村集体经济组织发挥潜在效能,壮大集体经济,使集体成员切实享受改革带来的红利,成为深化农村改革的一项重点任务。
一、新型农村集体经济的内涵特征
习近平总书记在2017年党的十九大报告中明确提出实施乡村振兴战略,要巩固和完善农村基本经营制度,深化农村集体产权制度改革,保障农民财产权益,壮大集体经济。紧随之,中共中央国务院印发的《乡村振兴战略规划(2018—2022年)》搭建了乡村振兴的基本框架,提出了发展新型农村集体经济是乡村振兴的基础。
新型农村集体经济是一个与传统农村集体经济相对的概念。传统农村集体经济是在特定历史背景下,各合作社和社员将一切生产、生活资料归集体所有,并由集体统一经营、管理、核算和分配的经济组织形态。随着家庭联产承包责任制的推开,我国实行以家庭承包经营为基础、统分结合的双层经营体制,传统农村集体经济随之消失,新型农村集体经济在农业现代化背景下逐渐兴起。但目前学术界尚未就新型农村集体经济概念形成较为一致的定论。朱有志等人指出,新型农村集体经济是“以家庭联产承包经营为基础,在统分结合的双层经营体制下,成员在自愿、互利、民主、平等的原则下组织起来,在生产与交换过程中实行多元化的合作经营,分配制度上实行按劳分配和按生产要素分配相结合的所有制经济”。崔超认为,新型农村集体经济的产权以集体所有制为基础,成员加入自愿、风险共担、利益共享。李文钢等人认为,除了基于推动乡村经济发展、明晰农村产权等维度的考虑,新型农村集体经济还应该纳入社会维度,将复兴与乡土社会重建结合起来,并从理论和实践层面探寻两者之间的内在联系。基于已有的概念,本文的新型农村集体经济是指,以家庭联产承包责任制为基础,按现代产权制度要求进行改革,以成员间的自愿合作、自愿联合等为前提,依托村一级集体单位发展经济,实现成员共同富裕的一种经济组织新形态。
尽管新型农村集体经济的概念不尽一致,但学术界与实务界就其特征达成了较为一致的看法。具体而言,与传统农村集体经济相比,新型农村集体经济表现出四大特征:一是产权结构明晰化。新型农村集体经济开创性地实行集体所有和个体享有相结合的新产权结构,进一步使农村集体资产产权结构明晰化。换言之,新型农村集体经济强调以集体资产归集体所有为前提,通过“股份”形式量化给成员,各成员自愿通过“股份”形式再次联合而形成,其不仅承认集体所有,还承认成员的个人份额和权能等,目的是保护成员的权益。二是生产经营市场化。新型农村集体经济在生产经营上不同于计划经济时代的传统农村集体经济,从“集体化”走向“市场化”。其一,新型农村集体经济通过集体产权制度改革确立了符合市场主体资格的法人地位,做到了可以自由进入和退出市场,实现了依法自主经营、自负盈亏、自担风险。其二,新型农村集体经济组织可吸纳和整合内外部要素,激活发展动力。其三,顺应市场消费结构变化调整产业结构,按照市场规律进行生产、经营和管理。其四,新型农村集体经济采取现代参与式管理的民主决策机制,由集体成员选出成员代表(股东代表)代为参与。三是分配制度股份化。新型农村集体经济与实行平均主义分配方式的传统集体经济不同,在分配方式上采取按“股”分红的做法。从现代企业运行视角来看,这种分配方式符合现代企业的分配规则,有利于保障股民(集体成员)的利益,也有利于农村集体经济的稳定发展。四是退出权力自由化。一般来说,传统集体经济生产资料一经入股,不再返还,但新型农村集体经济可通过股份转让或村集体经济组织回收两种形式等比例退出。

二、新型农村集体经济发展的实践路径
近年来,全国不同地区的村庄结合实际情况探索新型农村集体经济发展的“在地化路径”。笔者借助于华中师范大学中国农村研究院作为第三方评估机构的机会,多次深入各试点区调查,通过剖析天津、山东和湖北若干农村集体经济发展的典型案例总结提炼出新型农村集体经济组织发展的三条实践路径。
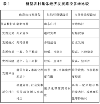
1.政府扶持型路径:以湖北河村“脱贫帮扶”发展为例
2018年6月,中共中央国务院印发的《关于打赢脱贫攻坚战三年行动的指导意见》指出,“制定实施贫困地区集体经济薄弱村发展提升计划,通过盘活集体资源、入股或参股、量化资产收益等渠道增加集体经济收入”。湖北聚焦贫困村“两不愁、三保障”的目标要求,探索通过壮大农村集体经济助力贫困户脱贫的扶持路径。河村所在的Z县主要采取以下做法:一是以农村集体产权制度改革为契机,在厘清村庄资产基础上成立新型农村集体经济组织。二是通过资金注入和项目引入的方式,助推新型农村集体经济组织的发展,解决原始积累不够、经济组织发展后劲不足等问题。三是采取“以企带村”的发展模式,盘活农村已有和潜在的资源要素,实现带动式发展。
河村在湖北省的西北方向,地形以山区为主,该村属于国家级贫困村,是脱贫攻坚的难点村。在上级部门的指导下,河村进行了农村集体产权制度改革,明确了1865位集体成员,并成立新型农村集体经济组织(股份经济合作社),村级通过民主选举选出了34位成员代表。在脱贫攻坚大背景下,河村的集体经济发展得益于三大做法:一是外部资金到村。河村先后获得上级拨付扶贫专项资金80万元,县教育局对口帮扶资金20万元,以及县农业银行帮扶资金60万元。二是项目到村。政府引入光伏发电项目落地该村,尽管扶贫项目限定了收益用途,但占用集体土地形式仍给村集体经济组织增加了3万余元的收入。三是发展媒介引入。为帮助河村实现集体经济增收,政府引导采取“股份经济合作社+企业”模式壮大集体经济,一方面利用土地资源种植和发展茶产业;另一方面借助茶产业发展乡村旅游业。在这一模式中,政府为助力脱贫攻坚,主动协调苗木、规划等事宜,股份经济合作社负责整合村级资源(包括已有的土地资源和到村帮扶资金等)以及协同规划等,而企业负责统筹发展规划、运营、销售和承担一定风险。通过这一系列举措,河村股份经济合作社集体收入从2018年的2万元跃升到2020年的30余万元。
2.组织引领型路径:以山东庄村“党组织领办”发展为例
《中国共产党农村基层组织工作条例》指出,党的农村基层组织应结合实际,领导和支持农村集体经济组织,协助集体经济的发展。目前,山东探索出通过“党支部”领办合作社发展集体经济的创新路径,庄村也结合实际采取这一做法,通过专业合作社带动股份经济合作社发展,形成具有代表性的组织引领型路径。
庄村是位于山东省中部的传统型村庄,户籍人口为2886人,其中,常住人口为1328人,占比仅为46.02%,且以老人为主。2017年,庄村成立党组织领办果蔬专业合作社,由书记担任理事长,共吸纳入股资金22.7万余元,其中村集体入股7万元,村干部入股1.5万元,村民入股14.2万元。该县于2018年进行农村集体产权制度改革,庄村通过清产核资小组核定村庄集体资产为4439626.61元(其中,经营性资产500元,非经营性资产4439126.61元),成立了新型农村集体经济组织(股份经济合作社),并选取支部书记为理事长,成立理事会和监事会,入社人数为2668人。股份经济合作社成立以来,一方面,村庄“空心化”、人口结构“老龄化”、能人“缺乏化”等多方面的制约导致了股份经济合作社发展疲软;另一方面,专业合作社的成熟运转挤压了股份经济合作社的发展空间。因此,庄村结合现实情况创新出党支部领办专业合作社带动股份经济合作社发展的新路径。具体而言,庄村股份经济合作社通过整合土地1000余亩,并将其入股到党组织领办的果蔬专业合作社中,用于种植果蔬。其中,果蔬专业合作社向股份经济合作社提供如购买生产资料、技术指导等统一服务,以最大可能减少支出并提高产量。简言之,庄村通过发挥党组织的作用,带动股份经济合作社发展,增加农村集体经济收入。据统计,庄村2020年实现了75万元(集体22.1万元,农户52.9万元)的增收,并按入股份额进行分配。
3.市场激励型路径:以天津韩村“现代企业制”发展为例
《关于稳步推进农村集体产权制度改革的意见》明确传达了各地应从实际出发探索发展集体经济的有效途径。改革开放以来,韩村依托天津汽车制造厂发展汽车配套产业,开办公司从事汽车零部件生产、加工、销售,发展村集体经济,完成原始积累。在2004年前后,村庄完成了企业改制,逐渐从单一的产业结构向多元的产业结构进行转型,提出“农业做精、工业做强、服务业做大,加快构建社会主义新农村产业体系”的总体思路,形成“一区、四场、一街、一基地”加资本运作的产业发展新格局,构建了韩村集团公司下设7家子公司的架构。韩村农村集体经济组织发展以原始积累为基础,农民利用农村集体产权制度改革的成果,通过股份形式合作,建立现代企业制度,积极吸引外部资金、技术、人才,实现纯市场化的运作,形成了市场激励型的路径。
韩村位于天津市某区的城郊,全村8764人。2017年韩村开展农村集体产权制度改革,在第三方会计事务所的参与下,共盘点资源性资产9140.9亩、经营性资产178059.14万元、非经营性资产2763.02万元。同时,该村在成员身份界定环节共确认成员7921人。在此基础上,韩村首先理顺产权结构,将集体资产量化到成员。村集体经济组织一次性从经营性资产中提留一定比例的风险金,提留后将可量化的经营性资产169156.183万元作为总股本,分别设置了192726股集体股和770905股成员股,量化后的963631股以自愿形式全部入股股份经济合作社。其次,理顺了股份经济合作社—村集团公司子公司的组织架构,通过聘请职业经理人等形式管理和运营公司,形成成员代表大会、董事会共同决策的局面。再者,通过原始积累存在的优势完善村庄产业结构,推动村集体经济发展。具体来看,村集体经济组织在明晰产权、理顺组织架构前提下,在确保现有产业运行稳定的基础上,考虑到新市镇建设、规划调整等因素的影响,提前谋划产业转型升级、提质增效以保证村级收入持续稳定增长。为实现可持续发展,集体经济组织投资5.3亿元购置500亩工业用地以期完善产业支持布局。此外,依托公路优势,将村公路以南近3000亩的苗木基地按照田园综合体定位,着手规划以田园康养、健康配餐、农事体验、体验教育培训、乡村旅游等休闲相结合的田园经济产业集群。在2019年实现村级收入1.92亿元,并于次年按股进行分红,村民共分红1743万元。
三、新型农村集体经济实践路径的共性和异质性比较
湖北河村、山东庄村和天津韩村结合实际对农村集体经济发展路径进行创新探索,推动了农村集体经济的发展,带动了农村和农民“双增收”。通过多维度比较发现三条路径既有共性,又有异质性,以总结方式凝练以期对各地新型农村集体经济发展具有借鉴意义。
三条路径的共性透视出新型农村集体经济“市场性”的核心特征。一是具有“开放式”的产权结构。“集体产权的根本特征是封闭性,无论是集体成员还是集体产权都具有明确的边界。”但正如部分学者所指出,阻止乡村衰落,促进乡村振兴需要打破村社封闭性,增强对外开放性从本质上来看,开放式的产权结构首先表现为两个层面的产权明晰。一方面是厘清村庄内部产权结构。湖北河村、山东庄村和天津韩村结合农村集体产权制度改革厘清了村级产权结构,形成了集体所有与个体享有相结合的产权结构。另一方面是厘清入市产权结构。农村集体产权制度改革的作用还在于与市场主体合作时,可切实通过股份形式明晰集体资产的多少。如政府扶持型路径的河村在与企业合作时确定了四成的股份,而庄村也通过入股的形式明晰入市产权。其次是鼓励市场竞争的各类主体进行优势互补、相互依存。从三个村庄的经济发展来看,采取共同投资、参与运营等形式表明了封闭的打破以及开放的构建。最后是鼓励资源要素的充分流动与探索。在市场化的背景下,农村集体经济逐渐打破城乡资源要素的流动壁垒,通过“组团式”“抱团式”等模式带动要素流动。二是具有“专业化”的运行队伍。市场化的发展路径还体现为专业化的分工,一方面,农村集体经济组织的成立让三个村庄形成了“一核两翼”的组织架构。也就是说,在党组织的领导下,村委会和经济组织并驾齐驱、各司其职,初步实现了由专门的组织承担经济发展职能。另一方面,专业化的分工还体现在聘请以职业经理为基础的专业化队伍来运营,在有条件的村庄,如韩村村集体经济组织引入现代化的运营管理模式,通过职业经理人提升管理效率以及市场竞争力。三是“规范化”的分配退出机制。不同于传统集体经济时期非正式约定的平均主义默认方式,三个村庄均按照合法的程序,通过正式规则(章程)制定了分配和退出机制。就分配机制来看,实现了“按劳分配”和“按股分红”相结合的方式,针对参与农村集体经济组织运行、管理等人员采取按劳分配的方式,对于入股的股民(集体成员)按照股本分红的形式。
三条农村集体经济发展路径的不同之处主要表现在几个方面。第一,从发展动力来看,政府扶持型路径的发展动力主要在于外力因素的诱导,也就是政府以及政府引入的社会资本等通过联合合作与共同开发的形式助推其发展。而组织引领型路径是在无资源、无能人、无帮扶资金的情况下,通过发挥党组织的优势激活农村集体经济的发展。市场激励型路径则是通过原始积累和市场回报率快的双向作用推动其发展。第二,从发展模式来看,河村的发展模式是通过利用已有的到村资金、资源与企业实现联合开发和运营,实现共同投资和共享收益,与企业联系最为紧密。庄村的模式相对简单,采取入股的形式实现带动发展。目前韩村的发展模式已经走向成熟,由村集体经济组织自主发展。第三,从收益和风险上看,河村处于共同投资的前期阶段,目前第一产业茶的收益已凸显,但第三产业旅游业的收益还未完全显现出来,且受市场影响较大,河村承受的风险相对较大且不可控。庄村通过入股的形式加入到专业合作社中,共享专业合作社前期建立的市场纽带关系,故其承担的风险相对较低。同时,由于采取土地和果树入股形式,其获取的收益也相对较低。而韩村由于长期积累的优势和敢于创新探索的做法,其产业布局涉及一、二、三产业,产业链的延长使其集体经济组织保持较高且较稳定的收益。此外,由于韩村独立运营并与市场衔接紧密,经营风险相对较高,但因其原始积累丰厚并引入专业化队伍参与,所以韩村的经营风险处于相对较高但可控的状态。综合比较,从发展前景来看,庄村的农村集体经济发展路径相对保守,处于市场化的初级阶段;而河村的农村集体经济发展路径正试图从初级阶段走出,与市场主体进行合作,其发展前景良好;对于韩村农村集体经济发展路径而言,其市场化的程度最高,且前景最优。
总的来看,三个案例虽然自然禀赋和后天优势都不尽一致,但都基于区位优势和产业环境等自身条件对新型农村集体经济路径进行探索,形成了各具特色的实现形式,具有一定的代表性和推广性。其中,政府扶持型路径适合有外部资源进驻的村庄,包括政府资源以及社会资本进驻的村庄。如有外部资源陆续到达的贫困村,或有企业家捐赠等资本进驻的村庄,可在厘清产权基础上,整合资源要素,通过“政府+”或者“企业+”的形式壮大集体经济;组织引领型路径适合外部资本较少,但组织化程度较高的村庄,或针对没有外部资本的村庄,地方政府可通过培育组织方式发展新型农村集体经济;而市场激励型路径适合具有一定资本的发达村庄,或所处位置较为特殊(如城中和城郊)的村庄,利用特色资源优势进行“自主创业”、自我发展。

四、新型农村集体经济发展路径限度探析
改革是手段,发展是目的,可持续是目标。尽管河村、庄村和韩村基于不同条件探索形成的新型农村集体经济具有“市场化”的特征,但该种“市场化”特性是否能彻底走向纯市场的运作方向?是否能够为农民带来集体经济发展的持续性红利?笔者认为,不同路径的农村集体经济发展应警惕以下因素:
1.政策的惯性依赖
具体而言,政府扶持型路径是国家为了实现某种目的(如脱贫或发展等),以外部性因素激活内在要素,构建村庄集体经济收入稳定增长的机制。就国家行为来看,引入外部资金、资源等政策是其扶持农村集体经济发展的常用媒介,国家试图通过该种方式激活和带动村庄发展。但客观来看,体现国家意志的资金、资源等外部性因素是否能够真正激活农村集体经济组织的发展还受制于其他因素。如河村在发展过程中很大程度得益于政策的支持,但目前村庄的发展潜能能否成功激活还有待考察。因此,有必要考虑当政策退出时该村是否能自主健康发展,这同时也反馈了该种路径容易出现政策导向下的发展惯性依赖。
2.行政权力的扩张
专业化的分工是市场经济下“市场性”的重要标志之一,但不可否认,组织结构的高交融性一定程度会抑制专业化的深度分工。如前所述,三个案例村庄已成功搭建“一核两翼”的组织架构,并按照《中国共产党农村工作条例》指出的“加强农村党的建设,村党组织书记应当通过法定程序担任村民委员会主任和村级集体经济组织、合作经济组织负责人,推行村‘两委’班子成员交叉任职”条款内容进行实施。但从实践发现,部分村庄由于人员缺乏等导致两委成员与集体经济组织成员交叉任职的重合度较高,这说明专业化的分工程度仍不够,多半还停留在“三套班子一套人马”的现状,亦说明经济组织或将面临行政权力扩张的风险。此外,实践证明组织引领型路径较好地撬动了“三无”类型村庄的集体经济发展,不仅便于组织管理,还带来了治理效能的提升。但随着市场化的深入,组织引领型路径应适时预防行政权力扩张的迹象。换言之,行政权力的过度介入将会影响村庄集体经济的独立发展,或将抑制现代企业法人制度,影响农村集体经济向纯市场化的方向发展。
3.决策控制权的削弱
经济学认为,农村集体经济增产的理论前提应具有产权明确、产权激励、拓宽市场、延长链条和维持特色五大要素。从实践来看,三条道路均在产权明晰的基础上,积极吸引和整合优势要素融入农村集体经济内部,并且正在突破行业、地域等方面的障碍,实现一、二、三产业的融合发展,尝试延伸产业链并找准特色实现高质量和长效的发展。除上述提及的因素之外,笔者认为农村集体经济的可持续性发展还需要结合控制权理论,对新型农村集体经济组织内部进行解构,探析股东(集体成员)如何影响决策。首先,从委托—代理理论来看,集体成员(股东)通过民主程序机制选举成员代表(股东代表)组成集体经济成员代表大会(股东代表大会)作为“最高权力机关”,对农村集体经济发展进行决策,并在集体经济组织内部选举监事会参与监督。可见,集体成员可通过选举形式对股东代表失职行为进行惩罚。也就是说,集体成员可以在下一轮的选举中罢选股东代表。调研发现,新型集体经济组织的换届时间为5年一届,滞后性的罢选权力难以发挥作用。其次,新型农村集体经济组织成员可通过监事会对其进行监督。但交叉任职、监督人员能力不够等现实原因限制了监事会作用的发挥,如庄村交叉任职率高达58.5%。最后,在市场行为中,股东通常可以采取“用脚投票”的方式对股东代表以及管理者进行惩罚。但从调研来看,尽管三个村庄均设置了退出条款,但只有韩村具有可操作性。一方面,韩村的股值较高,股民可通过转让给集体成员的方式进行;另一方面,韩村设立了集体股,村集体经济组织可随时收回。而庄村和河村由于股值太低导致转让成功率低。此外,集体经济组织没有设置集体股的现状也对股份的转让造成了一定的阻碍。
综合来看,尽管三条路径均具有“市场化”的特性,并且能够自由进入和退出市场,但其发展仍存在限制条件:一是集体经济组织如何在合适的阶段甩掉助推因素,实现自我发展。二是集体经济组织内部的专业化分工是否能够在真正意义上实现。三是如何加强集体成员作为股东对决策的监督,避免集体成员利益受损。
五、可持续发展的对策与建议
新型农村集体经济是我国“公有制为主体、多种所有制经济共同发展,按劳分配为主体、多种分配方式并存,社会主义市场经济体制等社会主义基本经济制度”的最新表现形式之一,多样化的实践路径是中国特色社会主义基本经济制度的重要体现。在乡村振兴全面推开之际,在农村集体产权制度改革持续深化的背景下,如何打破发展限度,实现新型农村集体经济的可持续发展?
1.构建有效有力的扶持政策
农村集体经济的发展壮大需要借助政策外力、资源整合等才能将分散的资源有效聚合,实现带动小农发展的目标。国家政策要为新型农村集体经济保驾护航,有效有力的政策不是单一的项目或资金等,而是制定多样化、合理化的支持政策,以符合不同村庄的政策诉求。一方面,构建多样化的政策激活农村集体经济组织发展。在集体经济组织起步发展阶段,地方政府应该针对实际出台大量扶持型政策,推动资源变资产、资产变资金,以激活农村的资源要素。另一方面,构建税收优惠政策为农村集体经济组织减负。新型农村集体经济虽然在经营过程中剥离了公益事业,但在分配上需按照一定比例提留公益金和公积金用于公益事业。因此,有必要构建税收优惠政策,为农村集体经济组织减负。此外,在政策扶持过程中,有必要掌握三个原则:一是政策切勿“一刀切”,避免出现不适合村庄的发展诉求。二是政策切勿“一拥而上”,出现扶持不均衡的现象。三是政策应恰当退出。随着集体经济组织逐渐适应市场,具有较稳定的收益和具备一定面对风险的能力,相应政策应该撤出,用于扶持其他需要的村庄。
2.厘清村级组织的权责关系
正如已有研究所述,村级党组织应发挥领导核心作用,自治组织应搞好管理和服务,经济组织应负责村级的经济发展。理想型的村级组织体系建设目标是党组织、自治组织、经济组织三者相互独立、相互依赖、相互监督的良性运行关系,这种理想型的村级组织体系也能够抑制行政权力的扩张,避免集体经济组织因行政化出现难以发展或发展停滞的问题。因此,有必要继续对党组织、村委会和村集体经济组织的关系进行更为细致的探索,并通过规范性文件对三者的关系、职责和功能进行说明,避免出现“越位”的行为。
3.制定因地制宜的激励机制
因地制宜的激励机制是激活农村集体经济发展的关键要素。其一,有利于激活领导班子带头发展集体经济的动力。“农村集体经济的发展壮大,离不开一套力量过硬的领导班子与精英式的‘领头人’。”没有完善的激励机制,一定程度会降低领导班子的领导动力和创新能力。从实践来看,领导班子领导动力和创新能力不足的主要原因在于工作量与待遇的不匹配。如庄村的党支部书记身兼数职,但只能领取一份工资。鉴于此,建议把农村集体经济发展与干部业绩考核直接关联,针对性地对有进步的集体经济组织设置奖励。其二,有利于吸纳“新乡贤”带动社会资本回村发展。人才振兴是乡村振兴的关键之一,如何留住村庄精英、吸引新生力量进入农村,破解人才匮乏的现状,需要通过建立完善的激励政策和保障机制来支撑。其三,有利于抑制因激励体制机制不健全出现的贪污腐败以及投机取巧等问题。健全的激励机制能够解决农村集体经济组织人员的后顾之忧,避免内部人员因心理不平衡出现想方设法侵占集体资产的行为。
编辑审定:陈越鹏