宋春龙,中国海洋大学法学院讲师,硕士生导师;许禹洁,中国海洋大学法学院硕士研究生。
本文原刊于《南大法学》2022年第2期,注释已略,如需引用请核对期刊原文;仅限学术交流用途,如有侵权请联系后台予以删除。
摘要:通过对78份裁判文书的分析可知,集体成员提起派生诉讼的当事人适格范围存在较大分歧。在实体法上,基于集体利益分配权、管理处分权等成员权,集体成员对侵权人享有损害赔偿请求权,亦为对集体享有监督权的表现。在诉讼法上,诉的利益是集体成员享有诉权的前提,诉讼担当理论与广义当事人理论亦为其提供了诉权正当性基础。为保证集体成员的代表性与正当性,适格原告应受成员资格、起诉成员占比及主观动机的限制,结合派生诉讼的功能与农村集体的特点,适格被告应包括集体组织及集体组织不愿起诉的侵权人。
关键词:农村集体经济组织成员;派生诉讼;适格原告;适格被告
一、引言
民法典时代,作为特别法的一种,农村集体经济组织正以前所未有的姿态积极参与市场活动,为推进乡村振兴发挥着无可替代的作用。由于农村集体经济组织缺少完善的权利保障与权力监督机制,出现了大量集体内部管理人利用集体财产谋取不法利益,侵害集体利益的现象。2021年中共中央、国务院《关于全面推进乡村振兴加快农业农村现代化的意见》中明确指出,全面推进乡村振兴,必须要“坚决惩治侵害农民利益的腐败行为”。在民事法视域下,当农村集体财产权益受到损害时,应由作为农民集体所有权的代表者——集体组织将侵权人诉至法院,但当集体组织基于各种原因不愿或无法提起诉讼时,集体利益将无法获得有效救济,集体成员的利益亦会遭受间接损害。现有法律规定了集体成员的撤销权和在土地行政案件中提起派生诉讼的权利,但当集体内部管理人与外部第三人通过订立合同,擅自处分集体财产,从中谋取非法利益时,上述途径均无法为集体利益提供有效救济,更无法为集体成员监督集体组织内部权力运行提供有效机制,此时,集体成员是否能够代表集体提起派生诉讼,哪些主体能够成为被诉对象,现有法律付之阙如。本文将通过对案例的深入分析,阐释司法实践中集体成员派生之诉的现状,对集体成员适格基础进行研究,以期为构建合理的集体成员派生之诉提供理论建议。

二、农村集体经济组织成员派生诉讼之司法实践考察
笔者通过“威科先行”数据库,以“侵害集体利益”“村民”为关键词,以“判决书”与“裁定书”作为文书类型,以“民事”作为案件类型,共检索到78份有关农村集体经济组织成员提起派生诉讼的样本案例。从这些样本案例的法院层级与地域分布情况看(如表1、表2),可以认为其具有代表性。
(一)样本分析
在样本案例中,原告主要有三种类型。如表3所示,多数案例的原告为集体成员(79.5%),也有少数案例是由农户(16.7%)或村民代表(3.8%)作为原告提起派生诉讼。

从被诉对象看,派生诉讼的被告类型可分为三类,即集体组织、集体内部侵权人与外部侵权人。如表4所示,以集体组织作为单独或共同被告的案例占比共计93.6%,以外部侵权人作为单独或共同被告的案例占比72%,而将集体内部侵权人列为单独或共同被告的案例占比14.1%。此外,在以集体组织为被告的案例中,以村委会或村民小组作为单独或共同被告的案例占比89.8%,以集体经济组织作为单独或共同被告的案例仅占3.8%,可见,在司法实践中,仍有大量的地区存在村委会代行集体经济组织职能的现象,故本文将村委会、村民小组一并纳入农村集体经济组织成员派生诉讼的讨论范围具有现实意义。

对于被诉对象的诉讼地位,司法实践中的做法并不统一,有些案例仅存在被告,如表5所示,以集体组织或内部侵权人作为单独被告的案例仅占5%,以集体组织与外部侵权人作为共同被告的案例占比64.1%,将集体组织与集体内部侵权人列为共同被告的案例占比6.4%,还有1例将集体内部侵权人与外部侵权人列为共同被告;有些案例中既有被告,也有诉讼第三人,其中以集体组织作为被告、外部侵权人为第三人的案例占比17.9%,以外部侵权人作为被告、集体组织为第三人的案例占比3.8%,以集体组织与内部侵权人作为共同被告、外部侵权人为第三人的案例占比1.3%,以集体组织与外部侵权人作为共同被告、集体内部侵权人为第三人的案例占比2.6%。

从纠纷类型看,原告提出的诉讼请求虽存在差异,如表6所示,主要有请求确认合同无效(87.4%)、撤销合同(6.4%)、解除合同(2.6%)及物权保护(2.6%)四种类型,但原告提起诉讼的理由均为村干部未经民主议定程序,擅自对外签订的合同严重损害了集体利益。由此可见,在此类案件中多为村干部以侵犯集体成员的知情权与参与决策管理权的方式,擅自处分集体财产,损害集体利益。

从裁判结果看,如表7所示,仅14.1%的案例中原告诉讼请求获得了支持,而在85.9%的案例中原告的诉讼请求并未获得支持,其中有32.8%的案例,人民法院以原告主体不适格为由驳回了原告起诉。可见,人民法院对于何人可以成为集体成员派生诉讼的适格原告仍存在较大争议。

(二)司法实践中存在的问题
通过对上述样本案例的研究,发现在司法实践中集体成员提起派生诉讼主要存在以下问题:
1.司法实践中对适格原告资格认定存在同案不同判现象
由于法律未对该类诉讼的适格原告作出明确规定,实践中对集体成员、农户或村民代表提起派生诉讼存在较大争议,在样本案例中,以原告主体不适格为由驳回起诉的案例占比32.8%,具体驳回理由主要有以下四个方面:其一,认为原告并非合同的相对人,与诉讼标的无直接利害关系。例如在洪某某等15人与刘某某纠纷案中,一审法院认为村委会才能提起诉讼,该15名村民属于原告主体不适格。在邓某某等人与某村委会纠纷案中,一审法院以该案中受侵犯的是集体利益而非成员的个人利益,集体成员直接起诉不符合现行法律规定为由驳回原告起诉。在崔某某、于某某等24人与王某等人合同纠纷案中,原告等人请求解除村委会与被告王某、王某与第三人王某某的承包合同,法院认为根据合同相对性原则,原告等24人并非本案合同的当事人,故不属于该合同纠纷的适格原告。还有的法院认为村民代表并不是民法所调整的人身关系、财产关系的民事主体,因此以原告不适格为由驳回原告起诉。其二,认为此类纠纷应交由村民自治,村民不能直接起诉。其三,认为只有村委会和一定比例的集体成员才可以提起派生诉讼,村民代表不能代表集体提起诉讼。其四,认为原告人数未达到一定比例。但对于原告人数比例的具体认定标准,实践也存在较大差异。有的人民法院坚持原告比例标准为1/2以上,如在某村第十一经济合作社109名社员、某村第十二经济合作社181名社员等与陈某等人农业承包合同纠纷中,人民法院参照广东省高院《全省民事审判工作会议纪要》的精神,认为原告人数应当达到本小组村民半数以上。而有的人民法院则坚持原告比例标准为2/3以上,如在王某、付某某的纠纷案中,二审法院因原告人数比例未达到本集体经济组织的2/3以上而驳回原告起诉。也有的人民法院认为在法律无明确规定的情况下,只需审查原告是否与案件有利害关系,集体利益的侵害关乎每一个集体成员,因而集体组织成员均可代表集体提起诉讼,以维护集体利益。
2.实践中对于被诉对象的范围与诉讼地位并不统一
首先,对于被诉对象的范围,多数样本案例都以集体组织与外部侵权人作为被诉对象,但对于集体内部侵权人是否能够成为被诉对象仍存在争议。在样本案例中,有11例将集体内部侵权人纳入被诉范围,其中有9例将其列为单独或共同被告,有2例将其列为第三人。其次对于被诉对象的诉讼地位,实践中存在较多不同做法。多数案例中原告会以集体组织与外部侵权人作为共同被告(64.1%),例如在崔某某等人与吉林省延吉市某村民委员会、魏某某等人纠纷案中,原告认为村委会未经民主议定程序,擅自将集体土地发包给魏某某与某公司,故将村委会与外部第三人魏某某与某公司列为共同被告,请求人民法院确认该承包合同无效。有5例将集体组织与集体内部侵权人列为共同被告(6.4%),如在耿某某与榆树市某村委会、周某某纠纷案中,周某某在担任该村妇女主任时,擅自与该村委会签订土地转续包合同,为自己谋取私利,遂原告等人以周某某与该村委会作为共同被告诉至人民法院。有1例将集体内部侵权人与外部侵权人列为共同被告,如在彭某1、张某某、刘某某与彭某2、肖某某自然财产损害赔偿纠纷案中,原告认为被告彭某2在担任该村4社社长期间,勾结肖某某,未经集体同意将属于集体的煤炭卖给他人,所得收入未入集体账,故请求被告返还集体财产。也有仅将集体内部侵权人(2.6%)列为单独被告的案例。还有的案例对被诉对象的诉讼地位予以区分,其中有17.9%的案例将集体组织列为被告、将外部侵权人列为第三人,例如程某某等332户农户与瓦房店市某村民委员会纠纷案中,原告认为村委会未经民主议定程序,擅自将土地发包给王某某,故以村委会为被告、以王某某为第三人向人民法院提起诉讼。有3.8%的案例将外部侵权人列为被告、将集体组织列为第三人,如在某村第十一经济合作社109名社员、某村第十二经济合作社181名社员等与陈某等人农业承包合同纠纷中,因合作社未经民主议定程序,擅自与陈某等人签订了集体土地承包合同,故原告以陈某与某公司作为被告、以合作社作为第三人向人民法院提起诉讼。此外,还有1个案例将集体组织与集体内部侵权人列为共同被告、将外部侵权人列为第三人,如在高某某等171人与梅河口市福民街常家村、曲某1确认合同无效纠纷案中,原告认为被告曲某1作为该村村主任,未经民主议定程序与第三人张某某、曲某2签订的合同属于恶意串通,请求法院确认该合同无效。有2个案例将集体组织与外部侵权人列为被告、将集体内部侵权人列为第三人,例如在罗某某、祖某某确认合同效力纠纷案中,原告不仅把某村团结组列为被告,还将该团结组主任、委员、出纳、保管等人共同列为第三人。由于法律未明确此类案件被诉对象的范围与诉讼地位,司法实践中对此的做法较为混乱,且对于集体内部侵权人与外部侵权人是否可以成为被诉对象以及如何确定其诉讼地位仍存在较大争议。
三、农村集体组织成员派生诉讼当事人适格之法理依据
在集体利益被内部管理人和外部第三人侵犯且无法获得救济时,实践中出现大量集体成员为维护集体利益提起的派生诉讼,由于法律并未对集体成员派生诉讼作出规定,人民法院在审理此类案件时对当事人之适格问题存在较大争议,其中有不少法院依据《民事诉讼法》第122条规定,认为集体成员并非诉讼标的之直接利害关系主体,故不具有原告资格。诚然,根据传统诉讼理论,只有与本案具有直接利害关系之人才是适格当事人,集体组织是法定的集体财产所有权代行主体,当集体利益遭受侵害时,应由其作为适格当事人通过司法途径追究侵权人之责任。但派生诉讼属于一种非常态化的特殊诉讼形式,只有在本应提起诉讼的适格原告不能或不愿追究侵权人责任的情况下才得以适用,传统理论并无法为集体成员派生诉权提供正当性基础,故在构建集体成员派生诉讼制度时,先要解决集体成员诉权之正当性问题。
(一)实体法依据
1.农民集体所有权
农村集体经济组织成员是农民集体所有权的最终权利主体。宪法和《民法典》明确规定了集体财产为农民集体所有,同时规定农村集体经济组织代表集体行使所有权。由于法律上对农民集体的内涵界定并不清晰,对于农民集体与农村集体经济组织、集体成员之间的关系以及集体财产权利的归属等方面仍存在较多争议。有学者从历史的角度出发,认为集体经济组织是集体土地及其他财产所有权的主体,应当将“集体所有”理解为农村集体经济组织所有。也有学者将农村集体经济组织视为农民集体在法律上的表现形式。更有学者建议应规定农村集体经济组织作为集体土地所有权主体享有所有权权能。故为明晰集体财产权利的归属,有必要厘清农民集体与农村集体经济组织、集体成员之间的关系。
从本质上看,集体所有制是为了建立起生产资料公有制,避免某个个体对生产资料进行排他性占有而引发剥削,保障全体成员能够对该集体的生产资料平等地共同行使权利,故立法者对农民集体的内涵及主体地位做了虚化处理。但这种过于概括、模糊的规定使得实践中对农民集体及集体财产所有权存在不正确的认知,理论上对此也存在较大分歧。明确“农民集体”与“集体所有”的内涵是解决集体财产所有权的关键所在。有学者将农民集体界定为“一定的社区范围或专业的经济组织范围的农民成员的集体”,在该区域内,成员基于对土地等生产资料的依赖而结成集体,该集体内部也随着成员的不断加入或退出而处于一种动态变化中。简言之,农民集体就是该集体范围内全体成员的集合,既包括现有的成员,也包括潜在的成员。集体所有也并非一般意义上的共同共有,而是指全体集体成员对该区域范围内的土地等集体财产平等地、不可分割地共同行使权利,全体成员不分份额地对集体财产直接占有、使用、收益、处分是集体所有的应有之意,可以说集体所有权是农民集体所有制在法律上的反映。但由于缺乏独立统一的意志产生机制,同时考虑到管理效率等问题,全体成员不宜直接对集体财产进行管理,需要集体经济组织作为农民集体的代言人和集体所有权的行使者,代表集体成员行使权利,对集体财产进行统一管理以增进全体成员的福祉。立法规定由农村集体经济组织代行集体所有权根本目的就在于更好地谋求全体成员的共同利益,即集体利益。这些利益最终都将归结为每一位集体成员的个体利益。故集体成员才是农民集体所有权的最终权利主体,也是集体利益的最终受益主体。集体组织作为全体成员的代言人,在行使权利特别是对外处分集体财产时,必须由全体成员经过民主议定程序表决。若其违背农民集体的意思,擅自处分、侵占集体财产,则作为农民集体所有权主体的全体集体成员当然有权要求其停止侵害集体财产,以恢复集体利益。
2.农村集体经济组织成员权
农村集体经济组织成员权是指集体成员基于成员资格或地位而产生的,依照法律规定和集体经济组织章程等意思自治方式确定的,对农村集体经济组织、其他成员以及第三人所享有的权利的总称,其与股东权相似,都属于社员权的一种。成员权是该集体成员享有的一种概括性权利,不仅包括财产性权利,如土地承包经营权、宅基地使用权、征地补偿款分配请求权及集体收益分配请求权,还包括如参与经营管理和决策权、选举权和被选举权、知情权、监督权以及救济权等非财产性权利。当集体内部管理人未经民主议定程序,擅自对外处分集体财产时,不仅会损害集体利益,还会对集体成员的成员权利造成实质性损害,因此成员权可以作为集体成员派生诉权之来源。具体而言,集体成员可基于其对集体利益享有的收益分配权、对集体财产享有的管理处分权以及对集体组织及管理者享有的监督权对侵权人提起诉讼。
(1)集体成员对集体利益享有最终收益分配权。集体成员作为农民集体所有权的最终权利主体,对集体利益享有收益分配请求权,且集体收益是其获得财产性收入的重要来源之一。特别是在当下推进农村集体产权改革与乡村振兴的背景下,集体成员不仅可以对集体资源性财产与经营性财产所获收益请求利益分配,还可以通过按股分红的方式请求分配集体利益,倘若集体财产遭受内部侵权人侵占且长期无法获得有效救济,集体成员的利益分配请求权必然受到侵害,成员个体的财产性收入也必将减少。
(2)集体成员对集体财产享有管理处分权能。集体成员对集体财产享有的管理处分权具体表现为参与管理决策权与知情权,其行使方式主要是通过对集体中重大事项和重大决策行使投票权来参与集体事务管理,凡涉及集体利益的事项,须经集体成员充分讨论并经法定程序才可决定。成员要想参与村集体事务经营管理与决策,必须保证村集体成员对涉及村集体利益的事项享有充分的知情权。但在司法实践中,侵害集体利益的案件主要是通过侵犯集体成员的参与决策管理权与知情权的方式,在村民不知情的情况下擅自处分集体财产。
(3)集体成员对集体经济组织及管理者享有监督权。《民法总则》赋予农村集体经济组织特别法人的资格,使其能够拥有独立的法律人格,享有独立的民事权利能力,得以自己的行为参与市场活动。其在法律上拥有与自然人同等的法律地位,但在组织的实际运行与管理中,必须依赖于集体经济组织的意思机关,又或曰依赖于具体的管理者,才可像自然人一样对外表达和接受意思,不可避免地会产生经营权与所有权的分离。根据现行规定及司法实践来看,集体组织经营的好坏对管理者的个人利益并无决定性影响,反而其作为一个自然的个体,很可能会运用手中的权力,利用集体财产谋取暴利,通过损害集体利益追求个人利益最大化。在此种情况下,如何对经营权予以监督,确保管理者能够忠实地维护集体利益便是乡村经济振兴必须解决的重要问题,也是在对集体经济组织制度进行顶层设计时所要考虑的重要方面。故法律一方面规定通过村民监督委员会、监督小组等内部组织对集体事务之管理进行监督,另一方面又强调民主监督,即由集体成员通过行使监督权的方式对集体财产管理人执行集体事务的具体事项进行监督。集体成员行使监督权旨在确保管理者能够忠实且善良地履行其职责,管理好集体财产,增进集体利益。在管理者为谋取私利而牺牲集体利益时,由集体成员代表农民集体,通过司法途径追究集体管理者以及其他侵权人的责任是集体成员监督权的应有内容。
(二)诉讼法理依据
1.诉讼担当
一般而言,只有适格的当事人才可提起诉讼。当事人适格概念是从实体当事人概念逐渐演变、发展而来的,其是指在特定、具体的诉讼中,“可以作为当事人实施诉讼,要求本案判决之资格”。在一般诉讼中,实体当事人概念便可很好地解释当事人诉权之正当性,但在派生诉讼这种非常态化的特殊诉讼形式中,如何解决当事人适格之问题,学界对此观点不一。有学者指出诉讼担当理论可以提供当事人适格的诉权基础。也有的学者认为诉讼担当的前提是当事人非该法律关系的实质利害人,诉讼担当无法作为股东派生诉讼之理论基础。通过对比,上述两种观点的分歧点主要在于其对诉讼担当理论的概念以及诉讼担当人的范围理解不同。前一种观点认为诉讼担当人可以是为了担当人自己利益并基于其对诉讼标的享有的管理处分权能而进行诉讼担当。后一种观点则认为诉讼担当人与诉讼标的没有利害关系,其仅是为了他人利益提起诉讼。上述两种观点对诉讼担当内涵与外延之界定的核心争议点在于诉讼担当人与诉讼标的之间是否可以存在某种利害关系以及诉讼担当人是否可以为了自己利益进行担当。解决这一问题,应从该制度的产生背景与设立目的出发。
第三人的诉讼担当是在实体的当事人概念无法满足实践需要、无法对权利义务归属主体以外的人实施诉讼提供理论基础的情形下,由学者通过对这一概念进行反思和重塑才得以产生。其设立是基于解决纠纷之必要性与有效性的视角,旨在保障那些因某种原因不能或不易通过司法途径获得救济的当事人利益,弥补传统实体当事人概念的不足。诉讼担当侧重点在于为那些非权利义务主体解决诉讼实施权的问题,但其并不否认担当人与被担当人及诉讼标的之间存在某种特殊利害关系。在担当人与诉讼标的或被担当人之间存在某种实质上的利害关系时,被担当人对侵权人的不作为将会导致担当人利益遭受损害,此时若否认担当人可为自己利益进行诉讼担当,势必会导致此类纠纷无法获得必要且有效的解决,不仅不利于对民事主体合法权益之保护,更有违民事诉讼之目的,故应允许担当人为维护自身或与其具有相同地位的人的利益而进行诉讼担当。
具体到集体成员派生诉讼中,集体利益遭受侵害时,集体组织作为集体财产所有权的代行主体,同时其作为该具体法律关系的权利义务主体,应积极通过司法途径保障集体利益。但当其基于各种原因不能或不愿向侵权人提起诉讼时,集体利益便会长期遭受损害,集体财产也会大量流失,隐藏在集体组织背后的利益主体——集体成员便是最终的受害主体。如前所述,集体成员作为集体财产所有权的最终权利主体,对集体财产享有管理处分权能,主要通过行使参与决策管理权的方式得以实现。在集体组织怠于追究侵权人责任时,只有允许集体成员基于其对集体财产享有的管理处分权能,为维护自身利益及集体利益向侵权人提起诉讼,才能从根本上有效且适当地解决此类纠纷,故诉讼担当可以为集体成员提起派生诉讼提供诉权基础。
2.广义当事人理论
传统当事人理论认为,享有诉讼实施权,且与诉讼标的实体法律关系或权利义务具有直接利害关系者才是适格当事人。据此,当集体内部管理者通过与外部第三人订立合同的形式侵害利益时,理应由集体组织(更具体地说应当是由管理者)作为适格当事人向法院提起诉讼,但在此情形中,集体组织或其管理者本身就是侵权人或共同侵权人,其不可能行使诉权追究侵权者责任,故以“直接利害关系”为中心的传统当事人理论无法完全满足实践的需要。世界各国目前都倾向于突破传统界限,主张采用广义当事人的概念,即当事人不仅包括传统意义上的诉讼标的权利义务主体,也包括诉讼标的权利义务主体以外的非直接利害关系人,广义当事人的诉权既可以诉讼标的实体权利义务为基础产生,也可基于法定或任意的诉讼信托或第三人诉讼担当而产生。在农民集体中,集体成员作为集体利益的最终权利主体,其利益必然会因集体利益受损而遭受间接损失,集体成员可基于诉讼担当成为程序意义上的当事人代表集体提起派生诉讼,广义当事人理论能够为其提供诉讼行使之基础。
3.诉的利益
基于对司法权行使界限与当事人诉讼成本的考量,法院没必要亦不可能对当事人的所有诉讼请求进行审理和判决。在民事诉讼中,法官应当从司法审判的必要性和实效性方面着手判断是否应当对当事人的诉讼请求进行实体审理。就诉讼主体要件而言,法院应考察何种当事人具有提起诉讼的资格,即当事人适格的问题,就诉讼客体要件而言,法院应对当事人提出的诉讼请求是否有必要性和实效性加以判断,即诉的利益。诉的利益是指对于具体的诉讼请求,是否具有进行本案判决的必要性和实效性。其既是当事人行使诉权之必备要件,亦是法院审理之前提。有无诉的利益关涉到当事人实体法上的权利能否被引入到诉讼程序中来进行确认并作出判决。具体到集体成员派生诉讼中,集体成员对侵害人提出返还集体财产或赔偿损失的诉讼请求享有诉的利益。
首先,国家高度重视农村经济的发展,并积极促进集体资产的增值保值,保障集体成员的财产性利益增收,但现行法律对集体权力运行并无有效监督机制,对集体利益遭受内部管理人侵害的情形也无有效救济途径,集体利益长期遭受损害,最终导致集体组织及其成员无法实现利益增收,因而允许集体成员提起派生诉讼,追回集体财产,不仅不会造成司法资源的浪费,反而为维护农村集体利益和促进乡村经济健康发展提供了充分且必要的保障。其次,法律赋予集体成员撤销权,但撤销诉讼与派生诉讼的覆盖范围并不一致。从适用条件上看,撤销权的行使前提必须是集体组织的决定已经侵害到成员的合法权益,其保护的目标是成员个体权益,本质是直接诉讼,若管理人直接侵害或容忍他人侵害集体财产,则成员无法启动撤销权诉讼;从针对对象上看,撤销诉讼的提起仅局限于集体组织所“作出的决定”,而当集体内部管理人通过决定以外的方式非法侵害集体利益时,撤销诉讼便无法发挥其作用;从法律效果上看,撤销之诉产生的效果是使该决定溯及既往地消灭,且原则上,原告不能请求法院判决被告将诉讼利益直接给原告,因此撤销诉讼对集体成员来说,仅是一种程序性保护,无法一次性解决实体性问题。此外,法律还规定了在土地行政案件中,集体成员可以提起派生诉讼。但从其适用情形看,该条规定仅针对土地行政案件,侵害人为行政机关,但集体利益受侵害的情形绝不仅限于土地行政案件,侵害人也不仅限于行政机关,其适用范围非常有限。由此可知,现行法律中针对集体内部管理人擅自与外部第三人签订合同侵害集体利益的情形并无有效救济途径,实践中此类纠纷也难以得到有效解决。
司法作为保障公平正义的最后一道防线,若无法为集体成员提供有效维权通道,则集体成员只得采取信访或其他极端的维权方式维护集体利益,极不利于我国法治社会的建设。故允许集体成员提起派生诉讼,畅通集体利益的司法救济渠道不仅是必要的,更对实质有效地解决农民纠纷、构建法治社会具有重要价值。
四、农村集体组织成员派生诉讼之具体适格主体
如前所述,诉讼担当可以为集体成员成为适格当事人提供诉权基础,根据该理论,为促使纠纷得到实质、有效的解决,在派生诉讼中集体成员所获判决之效力应及于被担当人与其他集体成员,即无论原告成员是否胜诉,集体组织或其他集体成员均不得再就同一权利义务再行起诉。在该判决效力对未作为程序上当事人的其他当事人产生实质影响时,必须要探讨如何充分保障这些主体正当性利益的问题,即诉讼担当人将判决效力向被担当人及与其具有同等地位之人扩张的正当性依据何在。构建集体成员派生诉讼旨在当集体组织无力追究侵权人责任时,使集体利益的最终受益者——集体成员能代表农民集体追究侵权人之责任,以维护集体组织及全体成员之利益,故集体成员诉权及判决效力扩张之正当性依据主要有两点:一是原告起诉动机具有正当性,即其是为了维护集体利益而提起的诉讼;二是具有代表性,即该成员应当具有该集体的成员资格,且能够代表本集体内其他集体成员的意志。在理想状态下,集体成员会基于正当性的动机代表农民集体积极维护集体利益,但实践中也不乏存在个别集体成员为实现个人私利目的,以提起派生诉讼为要挟而滥用诉权的现象,因此有必要对派生诉讼适格主体设置一定限制条件,以最大化地保证其起诉动机之正当性与集体利益之代表性。
(一)适格原告
1.具有集体成员资格
作为适格原告的集体成员是基于其成员资格而对集体享有一系列权利,也是基于其成员资格而具有了代表该农民集体利益的正当性。故判断某一主体是否为适格原告的前提便是判断其是否具有本集体的成员资格。但有关成员资格之界定标准,当前仅有部分地方对此作出规定,不仅效力层级低,标准也不统一,且由于缺乏统一的界定标准,实践中对适格原告之认定也存在阻碍。
(1)有关成员资格界定标准。通过对现行法律进行梳理,目前我国对成员资格的认定主要通过地方性法规、政府规章、相关部门的指导意见或会议纪要的形式。(如表8)从这些地方规范性文件来看,各地区都根据本地实际情况对集体成员资格的标准进行了列举式界定,基本都抛弃了“单一户籍”的标准,除安徽省、青海省以外,其他地方都采用复合标准进行界定,以户籍作为基础,同时也要结合其他要素进行综合性判断,其界定标准更趋向于实质性要素。

(2)成员资格界定标准的实践情况。笔者在“威科先行”数据库中,以“集体成员资格界定”为关键词,选取2018年至2020年的“民事案件”,筛选出100个有关成员资格界定的案例,通过对这些案例的分析,发现在司法实践中成员资格界定主要有以下特点:
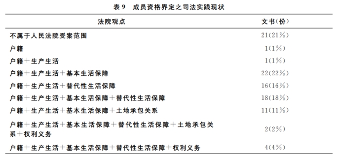
第一,实践中对成员资格的界定多采用综合性标准。由表9可知,户籍已不再是判断成员资格的唯一标准,多数地区普遍都将“户籍”作为最基本的形式标准,同时还要结合其他实质性标准进行判断。如在福州市某村委会与翁某某纠纷案中,翁某某为获取招工机会,于1979年将户籍迁至福州市鼓楼区公正村,但在此期间仍在港头村生产生活,且其后来并未被招工,也未在其他村镇获取生活来源或享受相应的社会保险,因此人民法院认为应当认定翁某某应享有港头村经济组织成员资格待遇。在该案中,虽然翁某某户籍已不在本集体组织,但结合其是否在本集体组织固定生产生活、是否有其他的替代性保障等因素,最终确认了其成员资格。
第二,成员资格的认定标准不一。从表9可知,实践中人民法院在认定成员资格时适用的标准存在以下区别:其一,考量因素的组合不同。在这100个样本案例中,对成员资格界定标准有11种不同的组合形式;其二,考量因素的地位不同。在这100个样本案例中,有40个人民法院在认定成员资格时认为应当将“是否拥有替代性生活保障”作为判断其资格的核心要素。有25个人民法院将“土地是否作为其基本生活保障”作为核心考量因素。

第三,人民法院在21个案例中认为成员资格界定问题“不属于人民法院受案范围”。判决理由主要包括三个方面:其一,认为成员资格界定属于村民自治的范畴,如王某某、李某与沈阳市某村委会纠纷一案中,人民法院认为现行法律对成员资格认定的事项并无其他规定,根据相关法律规定,成员资格的认定问题属于村民自治范畴,如存在侵犯村民权利的问题,应由相关主管部门责令改正,而不属于人民法院受理范围;其二,认为成员资格界定应当由当地政府或有关部门解决。在欧某某与郴州市某村民小组纠纷案中,人民法院认为成员资格界定应坚持以户籍登记为基础,对于民主议定程序确定的村民资格,当事人可先请求相关行政主管部门解决,对其处理不服的,可提起行政诉讼,其不属于人民法院民事管辖范围;其三,认为成员资格界定没有直接依据,人民法院无权对成员资格做出认定。如何某某与何某纠纷案中,法院认为对集体成员资格界定标准,只能制定法律,遂以该纠纷不属于人民法院受理范围为由驳回原告诉讼请求。
(3)小结。从上述分析来看,实践中虽已逐渐弱化“户籍”标准,但各地方司法界定标准不一,导致实践中出现同案不同判的现象。首先,成员资格是成员享有权利的前提,根据中央文件精神,人民法院有权依法确认农村集体经济组织成员资格。其次,成员资格的认定对于集体成员派生诉讼至关重要,为避免因成员资格界定的问题而使成员无法以适格原告代表农民集体提起派生诉讼,应当加快出台全国性的界定成员资格身份的统一标准,如可由最高院颁行成员资格认定指南,再由各地方根据统一的判断标准,结合当地具体情况出台相应的认定细则,以指导法院判断该原告是否具有成员资格。对于成员资格界定的统一标准,宜采用形式标准和实质标准相结合的形式,即在认定成员资格时,应当采用“户籍登记+权利义务标准+生产生活+基本生活保障+无替代性保障+集体自治”的统一标准,并将“无替代性保障”作为判断的核心要素,具体内容如下:
第一,避免户籍的单一化标准。户籍是确定村民身份的重要标准,但村民并非都是集体组织成员。目前我国正大力推动户籍改革,户籍不再是区分农民与市民身份的主要标准。仅以户籍为标准不利于成员权益的保护,也无法处理“空挂户”、参军人员及因上学而将户籍迁出的成员资格认定问题。但考虑到户籍标准是最直观、实践操作难度最小、社会最为熟悉的标准,亦不能对户籍标准进行全盘否定,故应将其作为最基础的形式标准。第二,权利义务标准。权利最大的特点是当事人可以选择放弃行使,而且集体成员是否履行义务也很难判断与证明,在司法实践中有的人民法院依照“当事人是否拥有本集体的承包土地”来判断其是否履行义务,有的人民法院依照其是否对村集体缴纳一定的费用作为履行义务的判断标准,可见若以该标准作为判断成员资格的主要依据亦不具有合理性和实际可操作性,故此标准只能作为判断成员资格的辅助性标准。第三,常住、基本生产生活标准。作为本集体组织的成员,应当是与本集体经济组织具有事实上或实际上的联系,因此人民法院常常会将“是否长期、固定地在该集体经济组织内生产生活”作为判断成员资格的标准,但什么是“常住”,什么是“生产生活”,“长期”又应如何理解等问题并无明确标准,且该标准具有一定的主观性,若以此标准作为成员资格的主要依据,则间接否认了对于外出务工经商人员的成员资格身份,故此标准只能作为辅助性的要素进行考虑。第四,以土地作为基本生活保障标准。在当代市场经济的深入发展下,农村外出务工人员不断扩大,以土地为基本生活保障的标准已经不再适应当前潮流,故应将基本生存保障与其他标准相结合。在当代社会,基本生活保障的内涵并非仅指以土地作为其主要的生活来源,而可以理解为在该成员没有获得其他替代性生活保障的情况下,若其既未被纳入城镇社会保障系统,也未被纳入其他集体经济组织,则可以确定集体土地仍属于其基本的生活保障。第五,其他替代性生活保障标准。土地是农民赖以生存的基础。集体成员作为集体所有者,以集体土地为核心对集体享有一系列权利,土地对其具有最基本的保障功能。因此在界定成员资格时,一方面要注重土地的基本保障性,杜绝成员“两头空”的现象,另一方面也要考虑到自然资源及其他利益资源的稀缺性与保障社会利益分配的公平性,防止成员“两头占”现象。在该成员没有取得其他的社会保障之前,不宜剥夺该成员的资格。但成员因婚姻、外出就学、外出务工等原因,离开本集体组织,并获得了其他集体经济组织的成员待遇或被纳入国家城镇职工社会保障体系的,则应当认定其不具有该集体成员资格。
2.原告既可以是集体成员,也可以是村民代表及农户
通过案例分析可知,司法实践中提起派生诉讼的主体不仅有集体成员,还有村民推选的村民代表和农户。由于实践中侵害集体利益案件多为集体内部管理人未经民主议定程序,擅自处分集体财产的情形,这不仅侵害了集体利益,更损害了集体成员的管理决策权与监督权。法律规定农户和村民代表亦享有管理决策权与监督权。且农户和村民代表仅是集体成员基于法律规定而具有的特殊法律身份,并不妨碍其仍为集体利益最终享有者的本质,故应肯定村民代表和农户提起诉讼的资格。
3.经1/5以上年满十八周岁的集体成员或1/3以上村民代表或农户的同意
为防止滥诉,保证原告具有代表性与正当性,并为判决之效力向其他集体成员扩张提供正当性基础,有必要对原告设置一定的比例限制,但对于具体比例的设定标准,理论界存在很大争议。有学者认为同意提起派生诉讼的集体成员比例应当参考村民会议一般决定的通过人数,即应达到本集体组织成员的1/2以上。有的学者认为原告人数比例应达到本集体成员的2/3以上。但由于现实中各地农村具体情况差异较大,有的集体组织成员人数众多,达到1/2以上的同意比例可能存在很大的障碍。且集体成员受农村环境、文化水平等因素的影响,加之可能面临着诉讼成本与收益失衡的困境,成员提起派生诉讼的意愿本就存在障碍,需要各种激励机制来提高其积极性,若提起诉讼的条件过于苛刻,反而不利于激发成员的积极性。故可参照《村民委员会组织法》中关于召集村民代表会议、提议罢免村委会成员规定的人数比例,有1/5以上年满18周岁的集体成员同意,或有1/3以上的村民代表或农户同意,即可代表集体提起派生诉讼。
4.原告成员主观上应当符合善意
为保证集体成员提起派生诉讼的动机具有正当性,应在设置适格原告之条件时对其主观动机加以限定,即集体成员在主观上应具有为了恢复受侵害的集体利益,使集体利益最大化的善意动机。但该主观要件在实践中不易判断,由于集体成员与集体利益之间存在间接联系,当集体财产的价值下降时,其合法权益也会间接受到损失,这种间接联系的存在很难界定清楚成员起诉是完全为了集体组织而没有利己的目的。故“为了集体利益”这一主观要件不宜绝对化,只要集体成员的行为有利于对集体利益的维护,即使其存在某些利己目的,也应认定为其主观具有善意。若集体成员以提起诉讼作为威胁,实质上是为了达到自己的不正当目的,则应当认定其不具有善意动机。
(二)适格被告
在民事法视域下,当农村集体财产权益受到损害时,应由作为农村集体所有权的代表者——集体组织将侵权人诉至法院,倘若集体内部管理人本身就是集体利益侵害人或与实际侵权的第三人具有同一利益,他们不会积极地通过诉讼方式保护集体利益,此时由集体所有权最终权利主体——集体成员代表集体对侵权人提起诉讼的方式在诉讼法理论中称为派生诉讼。派生诉讼理论在公司法领域已经发展得较为完善,对于公司派生诉讼的被告范围,理论界主要有两种观点,一种观点主张应当根据派生诉讼制度的定位和功能来界定,应严格限定为对公司具有实际控制权的人。也有观点认为派生诉讼是为了保障公司合法权益,原则上任何侵害公司利益的人都可以成为被告。具体到集体成员派生诉讼中,由于集体组织不仅是独立的特别法人,还是集体利益代表者,故在哪些主体应当对受损害的集体利益承担法律责任时既应结合该制度的功能和效用,还要根据集体组织本身的特点来确定。
一方面,派生诉讼具有有效防范管理人不当行为的监督功能。派生诉讼是集体组织人格扭曲的矫正器和集体利益维护的补充性救济手段。当集体利益遭受损害时,若集体组织积极行使诉权追究侵权人之责任,则无须启动派生诉讼。但若集体内部管理人就是侵权者,其作为集体组织的决策者,很可能会为保护自己,作出不起诉的决定,任由集体利益损失继续扩大,集体组织的独立人格被管理者把控,导致其人格被破坏,无法做出对集体利益最大化的决策,更无法利用法律手段恢复自身利益,使其内部治理和运行回归正轨。在此情形下,派生诉讼才有用武之地。另一方面,相较于公司法人,农村集体经济组织不仅是营利性组织,更是农民集体的代言人和集体所有权的行使者。其拥有的资产主要是该集体内天然形成且为本集体全部成员共有的土地等资源性集体资产,这些资产是集体成员最基本的生活保障。故虽然集体经济组织在对外进行市场活动时是独立的营利性组织,但对于该集体与成员而言,其公益性与生活保障性功能更为重要。“三农”问题一直是乡村振兴与农村经济发展的难点和重点,保障农民集体利益则是解决好“三农”问题的关键所在。因此派生诉讼被置于农村集体这个特殊的背景之中,其更重要的价值在于能够使集体成员通过法律的手段救济受损害的集体利益,保障农民集体的最终利益。故应将集体成员派生诉讼的适格被告界定为人格被异化的集体组织以及任何侵犯集体利益的且集体组织不能或不愿起诉的行为人。
1.集体组织及对集体组织具有实际控制权的人
首先,农村集体经济组织作为农民集体所有权的代行主体,应积极为增进集体利益而服务,但由于现阶段集体内部权力监督机制并不完善,当其意志被集体内部管理人操控时,其人格便被异化和扭曲,进而可能沦为管理者用以谋取私利的工具。实践中,集体内部管理人主要利用职务便利,私自以集体经济组织的名义与外部第三人签订处分集体财产的合同,故农村集体经济组织作为合同当事人之一也应当作为被告加入到派生诉讼中,通过司法途径纠正其被异化的人格。
其次,由于内部管理人对集体经济组织具有实际控制权,极易利用手中的权力,把控集体经济组织的意志,牺牲集体利益,以谋取自身利益的最大化,故该类人员理应成为集体成员派生诉讼的被告。对集体经济组织具有实际控制权的人主要指集体经济组织的管理者,如合作社社长、理事、监事、委员、会计等。
对于村委会和村民小组及其负责人是否应当成为适格被告,从理论上讲,村委会和村民小组都属于基层政权组织,其与集体经济组织是互相独立、相互监督的并列的组织。但现实中有相当一部分地区并未真正建立起农村集体经济组织,具体经济职能实际由村委会或村民小组代为执行,《民法典》虽将村委会与农村集体经济组织规定为不同的民事主体,意图使经济组织脱离于行政组织,但考虑到现实错综复杂的情况,将二者完全抽离仍存在困难。当前只能根据各地实际情况,对农村基层组织进行渐进式改革,逐步抽离村委会的经济管理职能,也正基于此,《民法典》特别规定在没有设立集体经济组织的地区,由村委会代行其职能。且根据对样本案例的分析,有74.4%的案例都将村委会作为被告,也有15.4%的案例以村民小组作为被告。故应当将村委会和村民小组及其负责人纳入集体成员派生诉讼的被告范围,其负责人主要包括村主任、副主任、会计、村民小组组长、保管、出纳等对集体财产有实际控制权的人。
2.集体组织以外的侵权人
通常情况下,集体组织以外的侵权人侵害集体利益,应由集体组织以集体利益最大化来判断是否应当提起诉讼,毕竟派生诉讼主要适用于集体内部管理机制被扭曲的情形。理论上对此类人员是否应当纳入被告范围争议颇大。有学者认为成员派生诉讼只适用于集体财产受到内部人不当控制的情况,不能被无限制地扩大。但集体成员派生诉讼是在集体利益受到侵害时,集体组织无法或不愿提起诉讼时不得已而由集体成员提起的诉讼,其最终目的在于保护集体利益,通过前文对样本案例的分析可知,有72%的案例中原告会将外部侵权人列为单独或共同被告提起诉讼。实践中多数案件都是因村干部擅自与外部侵权人签订合同、处分集体财产而提起诉讼的,故外部侵权人作为集体利益的共同侵权者,也应被纳入被告范围。还有的学者认为对集体组织与外部侵权人的法律地位应当分情况而定,在村干部容忍他人侵害集体利益时,应当将外部侵权人作为被告,将集体组织及管理人列为第三人。但在司法实践中,集体成员对于管理人与外部侵权人之间的关系很难清楚地进行判断和证明,区分两者是否存在恶意串通具有很大难度,在实践中可操作性不强,故应将二者列为共同被告较为适宜。
五、结语
2021年中共中央、国务院《关于全面推进乡村振兴加快农业农村现代化的意见》中明确指出要全面推进乡村振兴,而实现乡村振兴必须以强大的农民集体财产作为基础。农村集体经济组织特别法人作为法定的集体财产所有权的代行主体,应当积极且忠诚地促进集体资产的增值保值,增加农民的财产性收入,促进农村经济的快速发展。但正如耶林的经典论断所言:“没有哪一个窃贼会像管理他人财产的管理者那样发现偷盗是如此容易”,现实中难免会存在集体内部管理人利用职权侵害集体财产的现象。而农村集体经济组织成员派生诉讼在救济集体利益、监督集体内部管理人方面具有独特价值。在实践中虽已存在不少集体成员提起的派生诉讼,但由于法律并未对此作出规定,人民法院在审理此类案件时对何为适格当事人存在较大争议,使得该制度无法有效发挥其应有价值。通过分析,集体成员作为适格原告具有丰富的理论基础,当其符合一定限制条件时,可以作为正当当事人代表农民集体提起派生诉讼,且为充分发挥该制度在监督与救济两方面的重要价值,应将集体组织与所有侵权人列为共同被告,追究侵权人之责任,恢复集体受损利益,同时对潜在人员形成威慑。
编辑审定:陈越鹏 周崇聪