作者简介:吕萍,教授,博士生导师,中国人民大学公共管理学院;邱骏,通讯作者,博士研究生,中国人民大学公共管理学院;林超,副教授,山西财经大学公共管理学院。
基金项目:国家自然科学基金面上项目“区域协同发展背景下京津冀住房市场跨域治理模式研究”(编号:72274207);国家社会科学基金一般项目“共同富裕背景下宅基地资格权对异质性农户福利影响研究”(编号:22BGL163);农业农村部项目“宅基地制度改革试点监测评估”(2022)的部分研究成果。
本文原刊于《农村经济》2024年第2期,注释已略,如需引用请核对期刊原文;仅限学术交流用途,如有侵权请联系后台予以删除。
摘要:宅基地制度改革关乎城乡发展战略,涉及多方主体的利益关系,是乡村建设与乡村治理的重要内容。探索建立“共建共治共享”的宅基地制度改革模式,对于推动改革实践至关重要,并将对推进国家治理体系和治理能力现代化产生重要的影响。建立“共建共治共享”的宅改模式就是要充分调动多方主体共同构建宅改规则,共同维护改革运行,共同分享改革红利,其中多主体之间的利益联结与情感关联就是促进其积极参与的重要基础和动力来源。本文基于课题组在江西省四个国家宅改试点地区的实地调研数据,分析多主体之间的利益联结与情感关联对改革的影响,探讨多主体“共建共治共享”的宅基地改革模式及其运行机制,并提出构建多主体共同利益基础、明确多主体利益共享机制、强化多主体人情关联网络和发挥乡村社会文化纽带作用是保障宅基地改革模式有效运行的关键。
关键词:宅基地制度改革;多主体;治理格局;共建共治共享;改革模式
一、引言
党的十九届四中全会提出,必须加强和创新社会治理,建设人人有责、人人尽责、人人享有的社会治理共同体。党的十九届五中全会将“打造共建共治共享的社会治理格局”提升为“完善共建共治共享的社会治理制度”。党的二十大进一步指明要“完善社会治理体系,健全共建共治共享的社会治理制度,提升社会治理效能”。这有利于完善我国治理制度的顶层设计,及新时期“共建共治共享”社会治理新格局的实现。为了贯彻中央精神,各地区将“共建共治共享”的社会治理新格局与实际情况相结合,进一步探索乡村治理新模式。宅基地制度改革是乡村建设和城乡发展的重要内容,涉及到不同群体的利益关系,影响村民的核心和根本利益。如何构建“共建共治共享”的宅基地改革模式,不仅关乎宅基地改革的成败,也将影响整个乡村治理和乡村发展的成效。
目前已有学者对宅基地制度改革中不同利益主体或利益相关者的关系及其对改革成效的影响进行了多角度的研究,其主要分为三类。一是对宅基地制度改革过程中多元利益诉求及权益实现的研究。张勇、周丽分析了宅基地退出、回收、出租、入股等多元盘活利用路径下参与主体的差异,并指出应坚持农民主体地位,保障其权益实现。江帆、李苑玉分析了宅基地“三权分置”制度下的利益衡量,包括所有权集体与使用权个体之间的利益衡量以及资格权保障性与使用权财产性之间的价值衡量,并指出宅基地制度改革应以使用权为中心进行权利配置。二是针对不同的宅基地制度改革举措,在微观尺度上对农户、市场、政府等多方利益主体的交互博弈进行分析。针对宅基地退出补偿标准,庄开明、黄敏指出贝叶斯纳什均衡的要价博弈策略并不能使参与者的福利状况达到最大化,农村宅基地自愿退出制度的帕累托改进空间尚存。针对“宅基地换房”政策,胡芬、何象章分析了换房政策过程中各利益相关者的博弈关系,并进行了博弈均衡分析。针对宅基地流转,公茂刚等人利用演化博弈模型分析“三权分置”背景下农村宅基地流转中各主体间相互影响、学习、模仿的演化博弈行为及其演化稳定策略,并指出降低宅基地流转的交易成本是影响稳定策略选择的重要因素。三是从协同治理的角度对宅基地制度改革过程中不同主体的参与机制、治理困境及模式构建等进行研究和讨论。针对宅基地使用权放活,牛星基于主体协作理论和资源依赖理论,构建了“政产学研农”多主体联动机制,并分析其运行的现实困境,提出了完善路径。针对宅基地流转,黄建伟等人则借助了SFIC理论假设模型,采用定量方法分析了闲置宅基地流转的协同治理对基层政府权能满意度的作用机制。
已有研究分别从利益诉求、交互博弈和协同治理的角度出发,对宅基地退出、流转、盘活等改革措施中多主体的参与行为进行分析,并从微观层面借助改革实例进行分析。但是,这些研究多关注宅基地制度改革中的某一项举措,缺乏对改革的整体把握。并且,现有研究主要从经济成本与收益或主体间依赖与信任的单一角度出发,缺乏多角度的综合考量。本文从“共建共治共享”的治理模式出发,综合分析宅基地制度改革中多主体的利益联结与情感关联及其对改革的重要影响,并结合课题组在江西省四个国家宅改试点的实地调研进行验证分析,在理论分析和实际经验总结的基础上,构建多主体“共建共治共享”的宅基地改革模式,并提出运行机制。
二、多主体参与宅基地制度改革的重要意义和理论基础
1. 多主体参与宅基地制度改革的重要意义
宅基地制度改革关系国家城乡发展战略,也牵涉百姓民生和根本利益,梳理改革中参与主体及其与宅改的关系,调动各方主体参与改革的内生动力,建立“共建共治共享”的改革模式,对于推动改革实践至关重要。
(1)能够最大化改革合力,促进改革的顺利推行。随着国家经济体制改革深化和城乡融合发展,以无偿取得、无限期使用和有限继承为特征的宅基地制度逐渐显露出其不足之处。尤为突出的“一户多宅”和超标多占现象,以及乱占土地建设,甚至占用耕地建设住房的情况时有发生,其不仅不利于农民住房的持续性保障,也不利于农村土地合理和有效利用。解决这些难题是各级政府的责任,更需要村集体和村民能够认知和主动参与。通过调动多方主体参与宅改,能够明确改革的共同利益和共同方向,从而保证不同主体“劲往一处使”,形成多主体利益耦合的改革合力,为改革和村庄发展提供重要动力。
(2)能够最优化改革成效,确保公共利益的充分落实。随着国家第二轮宅基地制度改革的推进,试点地区不仅对宅基地的基本情况进行了全面摸查和掌握,也进一步规范了相关规程,对于新增宅基地的取得、使用以及宅基地退出都有了更为明确的规定。然而如何慎重稳妥推进农民住房财产权抵押、担保、转让,探索增加农民财产性收入渠道,仍然需要进行深层次的改革。这不仅要有理论创新研究,也要有实践创新探索。引进多元主体共同参与宅改,调动多主体的积极性,能够充分发挥不同主体的经济资本和社会资本的作用,从而实现公共利益的最大化,共同攻坚克难,做大改革的“蛋糕”。
(3)能够尊重多方利益诉求,保障不同主体权益的有效实现。随着国家城乡建设用地统一市场建设战略的实施,对集体建设用地开发和利用权限的不断解禁,如何合理和有序地开发利用农村建设用地也成为新的研究课题,其将直接影响到城乡发展和城市化进程。宅基地制度改革的最终效果应是让每一个参与者都能享受到改革带来的红利,既要关注农村集体和农村居民的利益,也要关注社会资本和城市居民的利益;既要关注多方主体的个别利益,也要关注多方共同的利益。建立“共建共治共享”的改革模式,能够尊重不同主体的利益诉求,使各主体最大程度分享改革的经济效益和社会效益。
2. 宅基地制度改革“共建共治共享”的理论基础
“共建共治共享”的提出从基本依据、实践指向和根本目的三个方面对现代社会治理格局作出了部署,既表明了社会治理的方法论,也昭示了社会治理的力量源,是一个有机统一的整体。“共建共治共享”与传统的社会治理格局相比,其主要体现在治理主体位置、资源配置和利益分配三个方面,其本质是实现从“中心-边缘”到“多元协同”的转变。“共建共治共享”的宅基地制度改革治理格局的治理主体主要有党政、基层组织(村两委)、社会资本、乡贤、村民等。“共建共治共享”社会治理格局的构建,可以从三个方面阐述。“共建”是指由全体社会成员集思共创社会治理体制,关键在于培育积极理性、合作共建的多元主体。“共治”是指各主体通过沟通、协商、调和、合作的方式来共同参与公共事务,即仰赖社会成员共同维系、联动融合、协同推进社会治理体制机制的良性运行。“共享”是指由社会成员共同保有或共同分享转化成果,这里的共享不仅指物质成果的共享,还包含公共利益、公共精神的共享,成果共享是实现改革和发展的终极目标。
(1)宅基地制度改革中的“共建”,是一个多主体共同构建宅基地改革规则的过程。宅基地制度改革是乡村建设发展中一项重要的民生工程,涉及村民、集体和政府多个方面的主体。宅基地制度改革也是一项复杂的系统工程,面临着来自集体内部和外部、乡村和城市多个方面的压力和阻力。改革推进中,中央政府确定改革方向,地方政府制定原则,乡镇政府及村集体协调多方主体制定改革规则。改革能否顺利进行,不仅与中央的决策有关,也取决于最后一个层级乡村规则的制定。这一规则的制定能否调动各方主体积极参与“共建”,能否反映村镇实际情况,直接关系规则的执行和落地。
(2)宅基地制度改革中的“共治”,是一个多主体共同维护宅基地改革规则的过程。一方面,宅基地制度改革的实施不仅需要各级政府大力推动,也需要农村集体和村民积极响应,只有形成上下联动的合力,才能保障宅基地制度改革的切实运行。另一方面,宅基地制度改革不仅需要农村内部力量,也需要撬动社会资本、社会贤能等外部力量,只有形成内外合作的“共治”机制,才能释放宅基地制度改革的最大效能。
(3)宅基地制度改革中的“共享”,是一个多主体共同分享宅基地改革红利的过程。宅基地制度改革是农村改革的一项重要内容,通过改革不仅能够解决多年以来宅基地的历史遗留问题,也能带动乡村产业、乡村环境、乡村文明等方面的提升,同时也有利于促进城市化,推动城乡融合发展,形成新型城乡关系。通过推动宅基地制度的“共建”与“共治”,最终能够使不同层级的不同治理主体“共享”改革的巨大红利。
实现“共建共治共享”的宅基地制度改革治理格局,就是要促进各个治理主体的共同参与,而其结合点是由共同利益和利益共享构成的利益联结,以及由人情关系和文化纽带构成的情感关联(参见图1)。

图1 宅基地制度改革“共建共治共享”理论框架
三、多主体参与宅基地制度改革的实践探索
1. 多主体参与宅基地改革的利益联结
共同利益是多主体参与宅改的前提基础,构建共同利益基础有利于凝聚多主体改革的内生动力。江西永丰D村(以下简称D村)以集体产业为共同利益基础,将宅改与产业链相结合,以经济效益为前提,充分调动了集体、村民、社会资本等多方主体积极参与宅基地制度改革,不仅借助黄桃产业打造村庄利益共同体,激发村民改革积极性,还依托宅改发展特色农旅产业,吸引外部资本流入,形成内外相连的利益联结。江西湖口B村(以下简称B村)也基于宅改打造了“村企合作模式”,将农户、集体、企业的利益紧密联系起来,采取“农户出房、村里出地、企业出钱”的形式将宅基地改革与新农村建设、厕所革命等工作结合起来,并通过统一回收和对外出租经营的方式发展符合乡村特点的休闲农业、乡村旅游、餐饮民宿、电子商务等新业态(参见表1)。
B村和D村将宅基地改革与乡村建设和产业发展相结合,从而使村集体、村民以及外部社会资本的实际利益紧密联结起来,以合作托管的形式激发村民积极参与原本较难推行的宅基地退出政策,以农旅品牌吸引外部资本参与到闲置农房的盘活利用中。由此可见,寻找和建立共同利益基础是确保多主体积极参与改革的前提条件。

利益共享是多主体参与宅改的必要条件,在共同利益的基础上,采取合理的利益共享模式将有利于多主体的持续参与。江西大余L村(以下简称L村)凭借优越的自然地理位置和生态环境,借助宅基地制度改革打造了乡村旅游点,探索形成多种经营模式对闲置宅基地与农房进行盘活利用,助力村民及村集体增收,激发了各主体改革参与积极性,并且针对不同的经营模式形成了差异化的收益分配方式。针对“自建代经营”模式,公司与村民按照2∶8的比例进行收益分成;而针对“委托代建代经营”模式,公司与村民按照8∶2的比例进行分成,15年后民宿将返还村民。此外,集体股份合作社在这一过程中向民宿经营农户收取了土地用途转变费用,这一费用作为集体收入在村小组内进行分配,其中70%用于村小组的公益事业发展,30%归行政村集体股份合作社使用(参见表2)。

L村的改革实践中,村民和社会资本展开了深度合作,对闲置宅基地与农房进行盘活利用,不仅为景区公司创造了收益,还促进了村民就业和村集体增收。而通过对收益进行合理分配,又充分调动了村民和社会资本参与改革的积极性、主动性、创造性。可见,只有当各主体在改革中实现各自的利益诉求,共享改革带来的红利,才能激发其参与改革的内生动力。
2. 多主体参与宅基地改革的情感关联
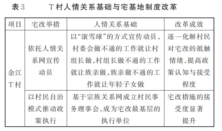
人情关系是多主体参与宅改的情感基础,通过利用情感关系网,能够使宅改的宣传动员工作事半功倍。在传统的中西部村落,人情关系往往是社会运行的主要法则,江西余江T村(以下简称T村)在第一轮宅改过程中,利用基于人情关系网的非正式治理模式,推进了宅基地制度改革的进程。一方面,利用亲缘关系网,通过“滚雪球”的方式层层推进,逐一消化破解宅改过程中的各种利益冲突与矛盾。另一方面,成立村民事务理事会,作为宅改最基层的执行单位,一定程度上替代了村委会的部分功能,以村民自治模式推进宅改工作顺利开展(参见表3)。

T村在宅改过程中,依靠村民之间密切联系的人情关系网,利用“人情”和“面子”去做每一个村民的思想工作,提高了村民对政策的认知和接受程度。同时,村民理事会的成立也消解了改革过程中政府与集体、政府与村民之间的矛盾,以村民自治的方式确保宅改的顺利推进。因此,在人情社会为主导的传统村落,以人情关系网为基础的非正式治理模式有助于提升宅改成效。
乡贤文化是中西部传统村落的重要文化资源,在宅改过程中积极发挥乡贤文化的纽带作用,为多主体参与宅改提供了思想条件。江西永丰X村(以下简称X村)在宅改过程中积极发挥乡贤文化的纽带作用,搭建“内贤+外贤”的乡贤联系网络,发挥“钱”与“智”的乘数效应,为村庄改革和发展注入活力。不仅动员内贤与集体积极配合,带头参与并推动宅改工作,还以内贤拉动外贤,为宅改注入外部力量,共同提升宅改成效,助力村庄发展(参见表4)。
X村的实践中,内贤凭借其情感和文化认同积极参与到村庄治理和发展中,也带动了村民的积极加入。引入的外贤尽管与村庄没有亲缘、地缘和文化上的关联关系,但由于其与内贤之间的社会资源和经济资源是相关联的,也为村庄改革和发展贡献了力量,因此,乡贤文化的纽带作用,不仅能通过血脉、地缘的关联促进村庄内部力量的凝聚,还能够通过人脉与资源的关联吸引外部力量的注入。
四、构建多主体“共建共治共享”的宅基地改革模式
1. 模式基本构成
构建多主体“共建共治共享”的宅基地制度改革模式,应构建不同主体的共同利益基础,明确改革的利益共享机制,并强化集体内部及内外部相连的情感网络和文化纽带,从而激发宅改内生动力,并为改革注入外部力量。因此,实现共建共治共享,推动深化宅基地制度改革,应建立“党建引领+乡贤助力+内外联动”的改革模式。一是要注重各级党组织在改革中的重要作用,通过各级政府制定方针和原则、村集体制定规则的方式,明确改革的工作机制,形成上下联动、层层负责的改革组织体系。二是要凝聚乡村内部的改革内生动力,坚持“人人参与、人人尽力、人人共享”的理念,鼓励并引导村集体、农民、村内乡贤积极参与到宅基地制度改革过程中。三是要积极引进和注入改革的外部力量,开展多渠道招商引资,吸引外部经营主体入驻,参与到农村闲置宅基地盘活利用中,并吸引外部贤能加入,为宅改和乡村发展注入新的活力(模式构成参见图2)。
2. 模式运行机制
(1)多主体的利益联结。实现宅基地制度改革的“共建共治共享”,就是要实现参与主体的有效自治,尤其是村民自治。村民自治的有效实现,关键在于重塑村庄利益共同体。利益是治理的基础,有学者就社区自治、村民自治、“微自治”等自治单元的形成进行分析,认为紧密的利益联结才是自治取得成效的关键所在。一是共同利益。在宅基地制度改革过程中,不同主体都致力于实现自身利益的最大化,只有政策受益者才会坚定支持政策的执行,利益受损者则会坚决反对,而利益不受影响的人往往采取隔岸观火的策略。因此,要想提高不同主体的政策认同度和政策参与度,就必须有共同的利益基础,使各主体形成改革“利益共同体”,不同主体利益密切相关才能产生最大的改革合力。中国农村特殊的集体所有制使得同一个村庄或同一村民小组的成员拥有广泛的共同利益,主要包括共享的土地产权、共享的基础设施、共享的自然资源、共享的集体经济等,这些共同利益为村民参与改革提供了内生动力,也为实现“共建共治共享”的村庄治理格局提供了前提条件。二是利益共享。所谓利益共享机制,即参与宅改的不同主体均能在不同层面享有合理范围内的改革效益,从而积极参与到改革过程中。宅基地制度改革过程中,政府掌握着公共资源,主导各项政策的实施,其目的是实现公共利益的最大化,同时地方政府也存在地方经济发展及治理成绩等自身利益的隐性诉求。农村集体掌握着本村的土地资源,在宅基地分配、审批、流转、退出、有偿使用等方面发挥了重要的作用,其具有壮大村集体经济、提升村民整体福利水平的诉求。农民个体主要以自身利益为导向,在宅基地制度改革过程中理性选择是否参与以及参与程度。社会资本主要参与农村闲置住房与宅基地的再开发利用,目的是获取经济收益。宅基地制度改革是利益重新调整的过程,应重塑多维度的利益调节机制,综合运用宅基地资源配置的政府管制和市场交易手段,完善宅基地使用权的初次分配和市场配置机制。只有各主体享受到相应的福利,才能充分激发各个主体的参与积极性。

图 2 多主体参与宅基地改革模式构成
(2)多主体的情感关联。除利益相关外,情感关联也是影响村民自治的关键因素。近年来,治理的情感要素越来越受到重视,已有研究针对基层治理中的情感治理展开了论证,在以熟人社会为基础的乡土社会中,人情关系是乡村社会治理的有效工具,为融洽乡土社会关系、凝聚乡土社会做出了重要贡献。但是,现实中人们更加关注基层治理的理性维度,而忽略了情感维度,导致情感治理通常仅作为正式治理的辅助手段和补充策略,并且农民对于宅基地政策的内在态度和情感倾向也是当前学界和社会忽略的重要维度。这种内在的情感倾向与农村的亲缘、地缘和文化相关,能够为村民参与宅基地制度改革提供有效的心理基础,因此应当进行深入分析与研究。一是人情关系。中国传统社会的人际关系结构呈现出一种“差序格局”,以血缘、地缘、文化、情感等为逻辑的人情社会规则在基层治理,尤其是在乡村治理中发挥着重要的作用,同时也是促进多元主体参与改革的重要基础。中国的农村社会具有原始性和封闭性的特征,从而不得不形成以人情关系为基础的利益共同体。在关系紧密的乡村社会中,每个人都深嵌在个人与家庭的“人情网”中,其行动受到日常互动中的人情、面子等的影响。在宅基地制度改革过程中,这种人情网络和人情关系也将内嵌到宅改工作中,对不同主体的治理行为产生影响。村干部的治理行为通常是去公共性的,从而不得不顾及熟人社会的人情规则,而村民对改革政策的贯彻与执行也将受到人情关系的影响。二是文化纽带。文化相连是激活公共精神的心理基础,为村民自治提供重要的思想条件。在乡村文化中,宗族文化和乡贤文化是维系乡村社会情感联结的重要因素,对推动多主体参与改革意义重大。在一个传统的宗族型村庄中,村民之间基于对共同血脉和祖先的认同会产生很强的信任感和依赖感,人们的行为也往往围绕以宗族为基础的网络而展开,并受到深远的影响。这种信任网络将不断拓宽各主体参与乡村治理的渠道,从而激发乡贤精英反哺家乡的热情和农民参与的积极性。乡贤则在参与治理的过程中发挥了了承上启下的作用,成为了联结政府和社会的重要纽带。在宅基地制度改革过程中,宗族文化和乡贤文化均发挥了重要的作用。
五、“共建共治共享”的宅基地改革模式运行保障
1. 构建多主体共同利益基础
构建多主体共同利益基础,能够让更多人体会和分享到改革的红利,从而更好地凝聚多方主体的力量,增强改革的推动力。一是要建立政府和村集体的共同利益基础。政府的参与,对于统筹和整合当地资源,搭建更大发展平台具有重要意义。通过构建共同利益基础,不仅能使政府为宅改和乡村发展带来政策、项目和资金等发展要素,同时也能促使村集体从被动接受向主动寻求变革转变。二是要强化村民与村集体的共同利益基础。村民是改革的直接参与者,也是直接利益接受调整者。村民能否积极配合、参与并推动宅基地制度改革,取决于其自身的改革成本与收益。通过强化村民之间、村民与村集体之间的改革共同利益基础,能够使村民认识到改革的目的和意义,提高其改革的认同感与积极性,实现从“要我改”到“我要改”的转变。三是要建立社会资本与集体的共同利益基础。通过吸引社会资本入驻,能够以市场化的方式探寻乡村的发展空间。一方面,能使社会资本在农村闲置房屋与宅基地的再开发利用中实现资本获利。另一方面,村集体也能获得发展的外部资本注入,从而有效缓解乡村发展缺乏所需人才、资源、资金等问题。
2. 明确多主体利益共享机制
明确多主体的利益共享机制,能够使不同主体在改革中实现其各自的利益诉求,从而大大提高不同主体的参与积极性,获得可持续的改革与发展动力。一是要明确村集体内部的收益分配机制。农村宅基地属于农村集体资产,由本集体经济组织成员集体所有。宅基地制度改革过程中,供求变化、土地用途改变和土地投资等将引起土地增值,从而牵动各主体利益。因此,科学合理地分配增值收益,将有利于提高集体内部成员的改革积极性。二是要明确村集体内外利益共享机制。宅基地制度改革不仅需要集体内部成员的积极参与,同时也需要集体外部多元主体的加入,不同主体对于宅改均投入了各自的资源要素,同时也都有各自的利益诉求。因此,构建合理的利益共享机制,只有使集体内部与外部不同主体均能享受到改革红利,才能保证宅基地制度改革的有效推行和乡村产业的可持续发展。
3. 强化多主体人情关联网络
农村的社会关系网络影响着农民的社会经济行为,紧密的人情关系网络对于宅基地制度改革也有着显著的积极影响。一是要充分发挥关系型治理在乡村治理中的重要作用。在熟人社会和人情社会为主导的传统村落,科层制治理将让位于关系治理,乡亲、族亲、血亲等关系网络能够一定程度上消解利益和权利关系带来的矛盾与冲突,从而有利于破除改革阻碍。二是要强化理事会在集体活动中的影响力。通过发挥村民自治组织在农村各项事务中的重要作用,加强农户之间的信息交换与沟通交流,便于农户获取信息与交流意见,从而提高农户对政策的了解与认知,并形成一致性的意见与行动。
4. 发挥乡村社会文化纽带作用
乡贤文化作为乡村重要的文化资源,不仅有助于凝聚集体内部的改革内生动力,还有助于拉动和引入集体外部的改革力量。乡贤作为“有学识、有人脉、有能力、有资源”的能人群体,能够为乡村发展注入新的活力。乡贤不仅包括与本村居民同乡同族的乡贤,也包括本村甚至本县范围以外的社会贤能,内贤与外贤形成的社会联系网络能够发挥“乘数效应”,不断扩大其对乡村经济发展的作用。因此,应注重乡贤联系网络的建设与利用,设立乡贤投资项目基金或政策优惠,鼓励乡贤将其社会资本投资于本地发展,特别是用于宅基地制度改革及乡村建设相关领域。
六、结语
宅基地制度改革不仅关乎城乡发展战略,也与乡村振兴和乡村建设密不可分;不仅关乎社会公共利益,也与集体和村民利益密切相关。两轮宅基地制度改革试点积累了丰富的地方经验,如何总结和提升各地宅基地制度改革的经验,如何以宅基地制度改革为契机助力乡村建设和发展,都是需要进一步研究的重要命题。
本文从“共建共治共享”的治理模式出发,探索分析了多主体参与宅基地制度改革的实现条件,并基于课题组在江西省多个宅改试点的实地调研,分析了宅基地制度改革中多主体的利益联结与情感关联及其对改革的重要影响。在此基础上,本文提出构建多主体“共建共治共享”的宅基地改革模式。研究认为,多主体的利益联结和情感关联是该模式运行的机制,构建不同主体的共同利益基础,明确改革的利益共享机制,强化集体内部及内外部相连的情感网络,并发挥乡村社会文化的纽带作用,其更是保障模式有效运行的关键。