马翠萍、郜亮亮,中国社会科学院农村发展研究所。
基金项目:国家社会科学基金青年项目“供给侧结构性改革背景下中国农业绿色发展和资源永续利用研究”(项目批准号17CJY032);国家社会科学基金一般项目“中国农地‘三权分置’改革的经验总结及效果评估”(项目批准号17BJY010);教育部重大课题“农地三权分置的实践研究”(编号:16JZD024)
本文原刊于《中国农村观察》2019年第3期,注释已略,如需引用请核对期刊原文;仅限学术交流用途,如有侵权请联系后台予以删除。
摘要:从国家司法层面来看,中国有关农村集体成员资格认定立法缺位、政策法规口径不统一,削弱了司法地位的权威性。现有的农村集体经济组织成员资格认定三种标准各有欠缺。户籍标准会导致利益驱动下的富裕集体经济组织人口的膨胀。事实标准有很强的主观色彩,在实际操作时受到的争议比较大。“户籍+”的复合标准在地方实践中的应用比较普遍,但差异化的条件设置,增加了跨区域司法裁定的难度。从首批农村集体资产股份权能改革试点地区实践来看,试点地区对原始取得、法定取得的成员资格认定较为一致,对身份标签群体的成员资格保留规定更是高度一致。90%以上的试点地区对原始取得、法定取得的成员资格都严格绑定户籍。对成员资格丧失考量因素也具有趋同性,基本围绕户籍迁出、生产生活关系实质、生存保障等因素加以判定。目前成员资格认定矛盾主要集中在身份转换人群,“两头空”现象屡见不鲜。
关键词:农村集体资产;集体经济组织;成员资格;认定标准;股份权能改革
一、引言
党的十九大报告将“深化农村集体产权制度改革,保障农民财产权益,壮大集体经济”作为实施乡村振兴战略的重要内容。对于如何深入推进农村集体产权制度改革,2018年中央一号文件明确提出,要“全面开展农村集体资产清产核资、集体成员身份确认,加快推进集体经营性资产股份合作制改革”。2019年中央一号文件进一步强调,指导农村集体经济组织在民主协商的基础上,做好成员身份确认,要“注重保护外嫁女等特殊人群的合法权利”。统计数据显示,全国96%的耕地、约70%的养殖水面、60%以上的林地和三分之一以上的草原属农民集体所有(关锐捷等,2011)。根据全国农村经营管理统计资料,截至2015年底,全国农村集体经济组织账面资产(不包括资源性资产)总额2.86万亿元。近年来,工业化、城市化推动土地迅速升值,围绕农村集体土地征收补偿发生的纠纷案例频繁上演,暴露出农村集体资产归属和管理问题的混乱,反映了全面开展农村集体资产清产核资确认的必要性和紧迫性。清晰界定农村集体经济组织成员资格(以下简称“成员资格”)是农村集体资产股份权能改革的基础。如果在成员资格确认初始环节处理不当,很容易引发农村集体产权改革后续系列问题,激起各种矛盾甚至演化为群体事件从而对农村社会稳定造成危害。
本文的结构如下:第二部分对已有研究文献进行了阐述分析,第三部分以社会身份认同理论、产权理论、公共池塘资源治理理论阐述了有关成员资格界定的理论基础;第四部分结合地方实践操作,探讨分析了首批29个试点地区有关成员资格认定的共性和差异性,特别探讨了身份转换人群的成员资格认定问题。最后,在上述分析基础上,本文提出了几点政策启示。
二、文献综述
学界一直尝试对农村集体经济组织成员身份界定问题进行研究。农村集体经济组织成员资格是判定农民具备成员权的身份要素,是收益权获得的前提条件(江晓华,2017;张广辉,2013),确认农民集体成员资格是为了确定集体资产的归属(方志权,2014;李宴,2009),是明晰农民集体所有权主体的首要和核心所在(代辉、蔡元臻,2016)。
围绕成员资格认定产生的争议,一方面囿于事实层面成员资格界定的困难。在现有法律体系框架下,“农民集体”都是以自然村落划定的,“集体成员”以自然居住为基础、以出生和婚姻等因素加以确定,而现实中的“农民集体”已经无法用自然村落划定,集体之中的成员资格已经“固化”或者“相对固化”(孙宪忠,2017)。如何将法律体系框架下的集体成员匹配到乡土人情中固化的集体成员是对成员资格认定提出的一个挑战。同时,农村集体经济组织成员是一个动态的集合体,生老病死、人口流动等因素的存在,意味着成员资格很难有稳定的边界。此外,在农村政治经济体制变革过程中,象征成员身份的权利和义务特征由于村民、农经成员、农业人口、社员等身份的交叉变得模糊,这都造成了对成员资格界定的困难(吴兴国,2006;刘嫣姝,2008)。另一方面争议源于法律层面的缺失。江晓华(2017)整理了全国372份有关成员资格的民事裁判文书后发现,集体成员权益纠纷尤其是土地权益纠纷的矛盾焦点大多涉及集体成员资格问题。但中国现行成文法中,无论是《宪法》、《民法通则》,还是《土地管理法》都没有关于农村集体经济组织成员界定的法律条文(余梦秋、陈家泽,2011;韩俊,2016)。虽然《农村土地承包法》使用了“农村集体经济组织成员”这一概念,但并没有对“农村集体经济组织成员”的资格做出具体规定(郑鹏程,2010)。《民法总则(草案)》三审稿中,虽然将农村集体经济组织作为特别法人进行了规定,但并未解决成员资格界定问题。2008年《民事案件案由规定》中增设了“侵害集体经济组织成员权益纠纷”作为三级案由,其中当事人成员资格是处理集体成员权益纠纷的关键环节。虽然涉及农地、农民的单行法、特别法不断完善,但大量经常性、事务性的制度仍由国家政策调整(李剑,1999)。目前有关成员资格的规定多散见于立法宗旨各异的法律法规或部门规章中,有些省、市及高级法院各自出台了有关农村集体成员资格认定标准的行政法规、司法解释(陈小君,2017)。在一些发生的纠纷案例中,地方法院往往通过法律原则结合各地出台的法律法规,对因集体成员资格产生的纠纷进行独立的司法价值判断。
已有研究显示,中国农村集体经济组织成员资格的认定多数还是处于乡村自我管理的状态,受当地乡规民约、传统观念和历史习惯等因素影响较大,乡土色彩较浓(方志权,2014)。从司法案例裁定来看,法院对成员资格的司法认定一般考虑户口登记状况、生产生活关系以及基本生活来源等事实因素组成的复合裁判标准,成员资格认定的出发点更多是村庄农户的实际认知系统以及生计和道义标准(张佩国,2002)。与以往研究相比,本文的研究贡献:一是已有文献往往是将成员资格认定作为农村集体经济产权改革研究中的一个必然环节。但实际上,农村集体经济组织成员资格认定是农村集体资产股份权能改革的基础和关键,具有重要的理论和实践研究意义,有必要专门对成员资格这个基础性和关键性问题进行清晰界定。本文尝试从理论和实践两个层面剖析农村集体经济组织成员资格认定问题,以期为农村集体经济组织成员权和农村集体产权制度改革研究奠定基础。二是梳理已有研究文献可以发现,现有研究多数采用个案的研究方法阐述成员资格相关问题,对全国层面成员资格认定的指导借鉴意义有限。事实上,2015年农业农村部(原农业部)在全国东中西部选择了29个县(市、区)开展首批农村集体资产股份权能改革试点工作,截至目前,试点地区均开展了成员资格认定的相关工作并出台了指导意见,这为成员资格认定研究提供了宝贵的机会,为本文的研究提供了丰富的研究素材。本文从29个试点地区实际操作层面着手,总结和归纳了试点地区成员资格认定的途径、标准,深入分析了试点地区在成员资格界定上的一致性和差异性。
三、农村集体经济组织成员资格认定的理论分析
本文认为农村集体经济组织成员资格认定从表面看是“身份认同”(identity)问题,深层次来看揭示的是成员的产权诉求问题,而公共池塘资源治理理论为成员资格界定提供了一种思路。
(一)社会身份认同理论分析
身份认同理论是一种微观社会学理论。身份和身份现象是社会普遍存在的社会现象,在社会结构分析中具有重要地位(波普诺,1999)。社会认同最初源于群体成员身份,Tajfel(1978)将社会身份认同定义为“个人对他或她从属于特定社会群体的认知,并且群体成员资格对他或她具有情感和价值意义”。往往成员的生存资源主要依据身份及身份之间的关系而配置(郭玉锦,2002)。
中国农村集体经济形成于上世纪50年代,高级社的建立使得原本社员私有的土地、耕畜、大型农具等主要生产资料通过加入生产合作社转化为集体所有(韩俊,1998)。在一个高度组织化的社会中,个人进入国家所控制的活动空间并获得国家配置资源,必须完成两个步骤:第一步是要获得户口,以明确自己的身份,并由此确定接近国家控制的资源和活动空间的具体形式;第二步是在获得户口和相应的身份后,要成为总体性体制中的成员,在农村就是成为人民公社的一个社员(孙立平,1993)。只有当上述两个条件齐备的时候,一个人才被纳入这种总体性的体制,成为一个名副其实的社会成员。
1958年户籍制度的建立完全固定了城乡二元社会,公民被严格固化为农业人口与非农业人口两种壁垒森严的身份。这时期,集体经济组织成员身份纯粹以户籍来辨识,农村集体经济组织社员的权利是人人有份的,义务是人人有责的。到了70年代,人民公社开始瓦解,家庭联产承包责任制逐步确立,这时期的集体经济组织成员身份往往是以获得本集体承包土地来识别,集体经济组织成员资格的边界也是比较清晰的。进入80年代后,中国开始户籍制度改革,以户籍固化职业身份、固定空间的方式随之松动,经济体制改革和一系列的政策调整使农民不仅拥有了“自由流动资源”,也获得了“自由流动空间”。在城乡流动中,农村集体经济组织成员原有的身份与新职业及新居住地的矛盾凸显,涌现了诸多“一种身份两种职业”或“一种职业两种身份”的社会现象,农村集体成员身份边界开始模糊。之后范围更广、程度更深的农村经济社会变革,更加模糊了农村集体经济组织成员的身份概念。
(二)产权理论分析
根据产权理论,产权要素包括产权主体、产权客体以及主体对客体享有的权利束。其中产权的基础和关键是产权主体,也就是说每份财产分配都要有明确的所有者(Demsetz,1967),产权主体在制度安排下依法拥有财产(包括有形财产和无形财产),具有民事行为能力和民事权利能力(李春洪,1995)。明晰的产权能够激励人们将收益效应或受损效应内部化,从而促进资源在市场机制调节下达到最优配置(刘守英,1992),因此清晰的产权和有效的经济组织被认为是经济增长的关键(North,1973)。
党的十八届三中全会提出“完善产权保护制度”“赋予农民对集体资产股份占有、收益、有偿退出及抵押、担保、继承权”。农村集体经济组织成员资格界定是农村集体资产产权明晰的基础和关键。中国《物权法》规定,只有集体经济组织成员才有权享有集体所有的土地承包经营权、宅基地使用权和集体收益分配权。成员资格的界定关乎着农村集体经济权利主体对集体经济客体所享有的财产权利,影响着产权安排和资源配置效率。
(三)公共池塘资源治理理论分析
公共池塘资源的特征是很弱的排他性和很强的竞争性,人们能够共同使用整个资源系统但分别享用资源单位。资源系统是共同使用的,但资源单位是相互竞争的。奥斯特罗姆(2000)认为,在可利用的资源规模较小时,人们由于能够经常沟通,就容易建立彼此之间的信任和依赖,通过建立可以改善共同结果的公认规则与策略,设置自己的实际运行规则,即使在面对搭便车、规避责任或其他机会主义行为形态的情况下,也会取得持久的共同收益,克服“公地悲剧”或者“集体行动困境”。农村集体资产是以村为单位的、集体成员共同拥有,但成员拥有的资源单位是相互竞争的。中国农村社会是典型的熟人社会,根据奥斯特罗姆的理论,人们之间由于能够经常沟通,比较容易建立信任感,通过对成员资格认定规则的改进和调整,能够规避机会主义,组织成员也会取得持久的共同收益。
池塘资源情境涉及提取与提供两类,提取的关键和核心问题是分配,但前提是要清晰界定“谁”有资格从公共资源中获取或提取资源单位,即要给提取者贴上提取资格的身份标签。这是因为资源是稀缺的,当提取者对资源单位的需求量相对较小,不足以使他们寻求产生次优结果的策略时,就不存在所谓的困境问题,但是当提取者对资源单位的需求增加或者提取成本减少时,他们就有可能陷入困境。特别是无止境的人被允许占用资源,必然会导致资源单位提取的效率损失(奥斯特罗姆,2011)。在这种逻辑下,集体资产是公共池塘资源,如果不把成员身份界定清楚,资源的提取可能会陷入困境,特别是成员身份转换时,如何保障其财产权利就是一个现实问题。
四、成员资格认定的地方实践
根据公共池塘资源治理理论,如果就提取活动的组织问题,探索各种(以时间、地点、提取者类型及其他因素为基础的)能够提供明确行为规范的当地规则从而解决分配问题,冲突就会被消除或减少。2015年5月,经中共中央全面深化改革领导小组、中国国务院同意,全国29个省(市、自治区)各选择一个县(市、区)作为试点,开展了农村集体资产股份权能改革工作。试点地区覆盖西部地区12个省(市、自治区),东部地区10个省市和中部地区7个省。截至目前,29个试点县(市、区)均开展了确认成员身份工作并出台了集体经济组织成员身份界定的相关指导意见,本文就试点地区实践来探讨成员资格认定的问题。
(一)成员资格认定的现状
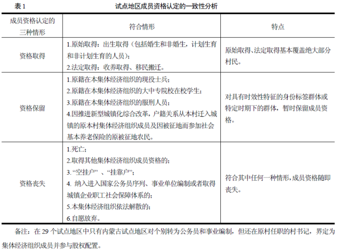
韦伯(1994)认为身份是由主观社会评价决定的,但客观生活方式、职业、出身等是身份识别的基础。从试点地区实践来看,成员资格取得一般有三种途径,一是原始取得。主要针对农村集体经济组织的“老户”或者“坐地户”,他们是在20世纪50年代集体经济形成初期对村集体经济原始积累作出贡献的群体,对于这类群体资格的认定,一般在时间上可以追溯到第一轮土地承包期或第二轮展包期内。这种由“老户”或者“坐地户”及其家庭成员衍生的(婚生和非婚生、计划生育和非计划生育)新生农业人口,自出生后便自动取得该集体经济组织成员资格,且取得成员资格可以一直延续,农村地区一般遵循随父原则。二是法定取得。基于婚姻关系、收养关系、政策性迁入等途径获得的成员资格,表现为一种强制性制度安排。三是申请取得。对于非婚姻关系、收养关系、血缘关系、户籍政策等原因要求加入本集体经济组织的农村居民,一般须向本集体经济组织提出书面申请,按民主议事程序协商取得成员资格。绝大部分试点地区规定需要经本集体经济组织成员或户代表大会三分之二以上表决通过并签字确认,方可成为本集体经济组织成员,部分试点地区要求通过申请取得成员资格的新成员按本集体经济组织《章程》缴纳一定数额的公共积累资金。
事实上,绝大多数农民作为集体经济组织成员的资格是由其祖辈的原始取得及嗣后的继受取得而获得的(林苇,2008)。由出生、婚姻、收养事实取得的成员资格,体现了家庭关系对集体成员供给渠道的基础性(戴威,2016),而以申请人自愿和村社集体同意的契约关系而取得农村集体经济组织成员资格,则体现了一种“私法自治”原则,在合法范围内,村规民约是首要的正当性基础(代辉、蔡元臻,2016)。
从实践操作层面来看,地方一般将农村集体经济组织成员资格认定标准分为户籍标准、事实标准和复合标准(吴兴国,2008;程曙明、沈旸,2008)。
1.户籍标准。最常用的是采用户籍所在地作为成员资格认定标准,该标准有特定的历史原因和独特的优势(代辉等,2016)。中国户籍制度建立之初并不限制城乡人口的自由迁移,但在1957年政策发生了转变,开始实行严格的户籍管制制度,严禁城乡人口的迁移和身份的转换。城乡长久浸润在这种社会环境中,形成了个体强烈的身份价值取向和身份情结(郭玉锦,2002)。由于户口的迁入和迁出是一种有章可循、有据可查的行政行为,非常容易证明,在实际操作时具有较高的群众认同度,被认为是最大可能地保证了成员资格认定的公正性和合理性(孟勤国,2006)。29个试点地区的统计数据也显示,90%以上的试点地区都明确规定,通过原始取得、法定取得的成员资格都要拥有本集体组织户籍,户籍是成员资格获得的一个基础条件,是集体经济组织的进入门槛。事实上,户籍标准更严格地作为成员资格丧失的条件。像青海、贵州、四川、黑龙江、山东、广东、河北等试点地区均明确规定,户口迁出本集体经济组织,且不符合保留成员身份规定的,成员资格随即丧失。但山西试点地区的该条规定并不适用于拥有本集体土地承包权的群体。
事实上,在家庭联产承包责任制实施之前,泾渭分明的城乡户籍制度,非此即彼,如果取得了城市户口,则不可能享有农村集体经济组织成员资格(王利明,2012;任丹丽,2008;余练,2017)。特别是对“老户”的规定,对这部分群体的成员资格取得可以追溯到纯粹的集体经济时期,在当时背景下,只要户籍未发生城乡转变即识别为成员资格,至于有关“义务”的规定已经没有太多实质意义了(王永祥,2018)。但随着农村制度的改革,特别是户籍制度的改革,“自由流动资源”和“自由活动空间”的出现,农村人口开始在城市与农村、农村与农村间自由流动,居住地与户口登记地不一致情况成为常态,统计口径指标反映为常住人口和户籍人口的差异。2010年第六次人口普查数据表明,与2000年第五次全国人口普查相比,离开户口登记地半年以上的人口增长了81.03%(李慧英,2016)。农村人口的流动使得一些村民因为户口迁移,在迁出地和迁入地都不能取得集体成员资格(陈标金,2011),导致了成员资格的“两头空”。郭继(2012)基于全国12省36县的实地调查结果显示:成员资格的户籍认定标准已与社会现实之间存在着一定程度的张力,农村集体经济组织成员资格的认定已经不适宜采用常住户口的判定依据(王禹,2010),且从长远来看,户籍标准前瞻性不够,不符合我国现有的政策导向(郑鹏程,2010)。
2.事实标准。主张以是否在农村实际生活、履行村民义务、拥有承包地等事实依据判定是否具有成员资格。事实标准主要针对的是通过婚姻关系、收养关系、政策移民等法定途径取得成员资格的外来群体,户籍并不是获得成员资格的必要条件。福建试点地区是典型主张事实标准的代表,对继承途径获得成员资格的群体附加了生活实质的要求,“本村集体经济组织成员繁衍的、在基准日之前仍在本村集体经济组织所在地生产生活并依法登记有常住户口的后代”。同时,福建对婚姻途径获得成员资格也做出了要求,“在2000年12月31日之前与本村集体经济组织男性成员结婚,之后一直在本村集体经济组织生产生活、但尚未迁入户口的外省的农村集体经济组织的女性”,确认为本村集体经济组织成员,但限定是外省的农村集体经济组织女性。内蒙古、甘肃等试点地区对婚姻途径取得的成员资格更注重事实标准,其指导意见规定,婚姻关系发生在不同农村集体经济组织,即使户口未迁入,但已存在生产生活事实,就可认定为本集体经济组织成员。青海试点地区对与本集体经济组织成员结婚的外省市人员作出规定,户口不能迁入的,以其结婚证为依据即可确认集体经济组织成员身份。
“熟人社会”是费孝通(1988)对中国乡村社会特征的一种描述。能否成为“村子里的人”往往是一些村庄发包集体土地的先决条件(张佩国,2011)。因此,拥有本村土地更容易被归属为“本村子里的人”,对户籍的要求更加弱化。河南、内蒙古、青海、宁夏、江西、陕西等试点地区是典型代表。河南试点地区规定“二轮土地承包时,取得土地承包经营权的”人员应当确认为本集体经济组织成员,不需要任何其他附加条件。青海试点地区规定,“土地承包时,已经取得本集体经济组织土地承包经营权的农户及其衍生的农业人口”以及“未将承包土地交回户口迁出村(原村)集体经济组织的农户”都认定为农村集体经济组织成员身份,更进一步放宽条件,对原农转非人员(仍有承包地的)也承认其集体经济组织成员身份。江西试点地区规定,原集体经济组织成员,如果因外出经商、务工等原因,即使脱离集体经济组织所在地生产、生活,但未曾弃荒土地,仍具有成员资格。宁夏试点地区也是典型的以获得土地承包权界定成员资格,其中平伏桥村以第一轮土地承包时获得土地承包权的村民为主,兼顾二轮土地承包以及历次小调整中获得土地承包权的村民,确定村集体经济组织成员资格,保伏桥村以第一轮土地承包后截至2002年拥有土地的村民为主,同时考虑了第一轮土地承包时受婚迁、出生时间等因素影响未分得土地及中途土地调整的情况,确定本村集体经济组织成员资格。
3.“户籍+”的复合标准。这是各地结合实际情况认定成员资格的一种折衷办法。“户籍+”认定标准考量了熟人社会中的生存权和传统文化中的公平权。户籍是农村集体经济组织成员资格的基础条件,在“户籍”基础上,还兼顾考虑了比如生存保障、对集体所尽的义务、生产生活关系、土地承包等因素,从而形成权重有别的复合标准。《广东省农村集体经济组织管理规定》提出“对集体尽到义务是认定集体成员的标准”,但也应尊重集体长期形成的习惯。安徽、山西、内蒙古、云南等试点地区对法定取得成员资格的群体均附加了不同条件限制,自户口迁入时起,未在户口所在地生产、生活、未与农村集体经济组织形成权利义务关系、不以该集体经济组织所有的土地为基本生活保障的人员,认定成员资格丧失。青海试点地区对搬迁人员进行了规定,如果“已将承包土地交回户口迁出村(原村)集体经济组织的,按现户口所在地集体经济组织的规定履行了相应的义务,取得现集体经济组织成员身份;未将承包土地交回户口迁出村(原村)集体经济组织的,按原集体经济组织的规定履行了相应的义务,取得原集体经济组织成员身份。”
当然,试点地区并不是单一使用其中某项成员资格界定标准。例如黑龙江试点地区在成员资格认定指导意见中就明确提出,具体确认本集体经济组织成员资格,不宜采取单一的户籍标准,应当综合考虑户籍、承包土地资格并以其作为基本生活保障以及是否在本集体经济组织生产、生活等多个方面。内蒙古试点地区也指出,农村集体经济组织成员一般指依法取得本集体经济组织所在地常住户口,在本集体经济组织内生产、生活的人;不符合或不完全符合上述条件的,但确以本集体经济组织的土地为基本生活保障的人,也应认定具有集体经济组织成员资格。《天津市高级人民法院关于农村集体经济组织成员资格确认问题的意见》(津高法民一字[2007]3号)指出,户籍、生产生活事实是成员资格的主要表现形式,“是否以本集体经济组织土地为基本生活保障”是成员资格的本质特征,当表现形式不统一或者不具备主要表现形式时,应当从本质特征出发进行判断。
比较来看,三种资格认定标准各有不同程度的欠缺,单一户籍标准简单且可操作性强,但现阶段常住人口和户籍人口的脱钩,极易导致部分群体成员资格“两头空”;事实标准的成员资格认定方式,强调尊重事实,但如何判定“是否形成了较为固定的生产生活关系”,具有很强的主观性,极易产生争议,具体执行起来可操作性相对户籍标准较差;复合标准通过对各因素的区别权重设置,看似兼顾了更多因素的考量,但涉及了不仅一个要素且又要分配各要素的权重,容易引发内部争议,导致这种看似因地制宜的成员资格界定标准,因为要兼顾的考量因素多,很容易出现地区差异,在国有立法缺失情况下,增加了跨区域司法裁定难度。
三种成员资格认定的地方实践都切实体现了成员准入的谨慎性,兼顾了尊重历史、照顾现实、程序规范、群众认可的原则。从试点地区实践来看,通过原始、法定途径取得的成员资格基本覆盖了绝大部分村民。试点地区对农村集体经济组织成员资格认定都设置了资格取得、资格保留和资格丧失三种情形,但这三种情形并不是独立存在的。村民符合条件取得本村集体经济组织成员资格,一旦满足资格丧失条件中的任何一条,成员资格随即丧失。成员资格的保留是针对具有身份标签的群体,例如现役士兵、大中专院校在校学生、服刑人员等,在特定时间段内暂时保留成员资格,一旦身份标签失效,按照相应条件,要么获得成员资格,要么丧失成员资格。

(二)特殊群体的成员资格认定
29个试点地区成员资格认定的实践显示,成员资格主要围绕户籍、生产生活关系、生存保障三个方面进行识别,区别在于成员资格身份识别过程中赋予的权重大小,本文已在成员资格认定标准部分进行了详细的分析。在试点地区成员身份识别实践中,最具争议性的是对“外嫁女”“外来户”“嫁城女”“农转非”“入赘婿”等特殊群体的成员资格识别。2019年中央一号文件明确提出,“做好成员身份确认,注重保护外嫁女等特殊人群的合法权利”。
1.户籍识别。各地区政策差异性主要体现在“外嫁女”“嫁城女”“回迁户”“农转非”等特殊身份群体识别时与户籍绑定的松紧程度。青海、四川、陕西、河北等试点地区对“外嫁女”成员资格实施严格的户籍识别标准,“外嫁女”户籍留在本村集体经济组织的,保留其成员资格。黑龙江、河北试点地区对“嫁入女”成员资格识别严格绑定户籍,只要户口未迁入本村,都不能认定为本集体经济组织成员。
通过婚姻途径取得的成员资格,在成员婚姻关系发生变动时,绝大部分试点地区不论作为迁入地还是迁出地,都采用户籍识别标准。陕西、湖南、云南、天津、甘肃、重庆、河北、黑龙江、广东等试点地区明确规定,因离婚或丧偶将户籍迁回原村的“外嫁女”及其依法判决的随同子女,仍保留其成员身份。与本村集体经济组织成员离婚,户籍关系未迁出的人员及其依法判决随同子女,均界定为户籍所在地的集体经济组织成员。四川试点地区对“再婚满三年且户籍迁入本集体经济组织的配偶”,确认为本集体经济组织成员。
现实中,“回迁户”群体的成员资格界定争议也较大,像广东试点地区就规定,“自转农”户口迁回原村的人员(含其合法生育、收养的子女)具有农村集体经济组织成员资格。但在多数试点地区村民看来,无论何种原因的户籍回迁,形式的“离开”也就是对身份的主动放弃,既然选择了放弃,就不应该在利益分享时恢复集体成员身份,户口的回迁,更大程度地被认为是一种投机主义。农民在集体经济中的机会主义行为被认为是集体经济低效率的基本原因(党国英,1994)。
2.生产生活关系识别。《天津市高级人民法院关于农村集体经济组织成员资格确认问题的意见》(津高法民一字[2007]3号)指出,某集体经济组织女性成员与其他集体经济组织男性成员结婚,并已到男方所在集体经济组织生产、生活,但由于种种原因户口没有迁入男方所在集体经济组织。在这种情况下,女方实际上已经脱离了原集体经济组织的生产生活,即生活基础已经不在原集体经济组织,应当认定其具有男方所在集体经济组织的成员资格。实践中,重庆试点地区规定,“外嫁女”已在男方地区形成较为固定生产、生活的,无论其户口是否迁出,承包地是否被收回,均认定丧失原集体经济组织成员资格。与之相呼应,福建和天津试点地区对“嫁入女”规定,在基准日之前与本村集体经济组织男性成员结婚,之后一直在本村集体经济组织生产生活,即使户口尚未迁入的农村集体经济组织的女性,仍被认定为本集体经济组织成员。青海试点地区规定,“外嫁女”离婚以后继续生产生活在本村的农业户籍人员仍属于本集体经济组织成员。
3.生存保障识别。生存保障一般指土地和社会保障体系。绝大部分试点地区将生存保障因素作为判定特殊群体是否丧失成员资格的重要依据。比较典型群体是“嫁城女”成员资格的认定。由于户籍限制,“嫁城女”不能享有城镇居民享有的医疗、就业、养老等社会保障,其最终生活保障仍然是农村土地,对于此类情形,内蒙古、河北、甘肃等试点地区规定:婚姻关系发生在农业户口和非农业户口之间,持有农业户口的仍认定成员资格。黑龙江试点地区在户籍识别基础上,对“嫁城女”又附加了“保留原集体经济组织承包地”的限制条件。重庆试点地区更加注重“嫁城女”的生存保障,“嫁城女”无论户口是否迁入男方,无论其在娘家生产、生活,还是在城镇生活,只要未纳入国家公务员序列或者事业单位编制,应认定其具有原集体经济组织成员资格。江西试点地区对“入赘婿”规定,即使户口未迁入,但已丧失原集体经济组织成员资格,并已成为新的家庭成员应认定为取得新的集体经济组织成员资格。
试点地区对“农转非”群体的成员资格识别主要围绕是否获得社会保障。特别是对那些虽已取得小城镇户口或形式上实现了“农转非”,但并未纳入城市居民或城镇企业职工社会保障体系的人员,多数试点地区确认这类群体具有原集体经济组织成员资格。内蒙古试点地区规定,“农转非”后将本村承包地及住房转让给他人,自己搬到小城镇居住的人,仍具有本集体经济组织成员资格。陕西、四川、天津等试点地区对“农转非”群体以及农村居民购买“蓝皮户口”人员认定为本集体经济组织成员。安徽试点地区对“农转非”群体规定,只有其纳入城镇企业职工、居民社会保障体系的,方才认定丧失成员资格。
五、主要结论及建议
农村集体经济组织成员身份认定要以人民群众的利益作为根本的出发点和落脚点。总体来看,试点地区在遵循依法依规、尊重历史、照顾现实、程序规范、群众认可的原则下,成员资格认定工作结合户籍、土地承包、居住状况以及义务履行等情况开展,基本兼顾了各类成员群体的利益。本文的研究显示:
第一,29个试点地区成员资格主要归并为三个认定标准,但各有欠缺。户籍标准可操作性强,但很可能会导致利益驱动下的富裕集体经济组织的人口膨胀;事实标准虽然兼顾了乡土人情,但有很强的主观性,争议比较大;复合标准“户籍+”在地方实践中比较普遍,但无论是“户籍+生产生活关系”,还是“户籍+权利义务”,如果赋予地方过多因地制宜的条件设置,将会导致成员资格认定的更大争议,同时增加司法裁定的难度。
第二,从试点地区实践来看,东、中、西试点地区对原始取得、法定取得的成员资格认定基本一致,对身份标签群体(主要是在校学生、在役军人、在服刑人员)的成员资格保留规定高度一致。90%以上的试点地区对原始取得、法定取得的成员资格认定都绑定户籍。从成员资格丧失角度来看,在取消成员资格因素考量时,试点地区基本围绕户籍是否迁出、是否存在实质生产生活关系、是否有生存保障加以判定。其中三分之一的试点地区(例如青海、贵州、四川、黑龙江、山东、广东、河北等试点地区)严格执行“户籍迁出成员资格随即丧失”的规定,但中、西部试点地区往往会设置保障生存的附加条款(往往结合是否以本村集体经济组织所有的土地为基本生活保障、是否成为国家公职人员等因素综合判定),体现了对取消成员资格的谨慎性。生产生活关系条款一般仅针对外来户群体,以规避“空挂户”“挂靠户”的投机现象。
第三,目前成员资格认定争议更多地集中在身份转换人群,例如“外嫁女”“回迁户”“嫁城女”“农转非”等。原则上讲,农村集体经济组织成员资格认定不能“两头占”,也不能“两头空”,但在实际操作中,前者更容易执行。例如试点地区对待“外嫁女”群体,多依据约定俗成的规则,女儿一旦出嫁便成为了“外人”,即使其户籍并未迁出,也认定其丧失本集体经济组织成员资格,并不考虑“外嫁女”是否被嫁入地农村集体经济组织所接受,因此,“外嫁女”群体“两头空”的现象屡见不鲜。究其原因,迄今为止,对农村集体经济组织成员概念,还没有一个权威、规范的法律解释,国家层面指导意见的缺失导致难以有效衔接这些群体在转入地和转出地的身份转换,架空了身份转换群体的利益,最终导致围绕成员资格认定的法律纠纷。
第四,几乎所有试点地区都对成员资格认定规定了“遇到特殊情形,应由三分之二的以上的村民会议或村民代表会议表决通过认定”这个可回旋的余地。
基于以上分析及结论,本文对农村集体经济组织成员资格认定提出几点政策启示:
首先,应加快出台国家层面的《农村集体经济组织法》或相关条例,以保证成员资格的取得、保留、丧失,有法可依。应确立成员资格的唯一性原则,避免出现“两头空”或“两头占”现象。
其次,越是经济发展程度高的地区对成员资格认定越迫切,其改革应相对越彻底。成员资格认定工作的推进难点在集体经济发展好的地区,成员身份明晰的界定就显得尤为重要。因此,本文认为东部地区更应实施严格的户籍迁出一票否决制,从而避免富裕地区集体经济组织人口的膨胀;西部农村地区经济发展滞后,同时是务工人员净流出地区,成员资格认定应更注重成员的生存保障,应充分考虑成员是否以土地为基本生活来源、是否取得城镇职工社会保障等因素。在农村集体经济组织成员未获得生存保障条件下,一般不宜认定农村集体经济组织成员资格丧失;在中部地区,成员资格取得应更注重生产生活关系的事实,弱化户籍标准。对那些虽已取得小城镇户口或形式上实现了“农转非”,但并未纳入城市居民或城镇企业职工社会保障体系的人员,仍应确认其具有原集体经济组织成员资格。
编辑审定:陈越鹏