吴诗嫚(1985-),女,武汉工程大学管理学院、浙江大学公共管理学院,副教授,博士;叶艳妹(1964-),通讯作者,女,浙江大学公共管理学院,教授,博士;林耀奔,浙江大学公共管理学院。
基金项目:教育部人文社会科学研究青年基金项目“农地整治权属调整中多元利益主体的博弈与协调机制研究”(16YJC630138);中国博士后科学基金资助项目“农地整治权属调整的农户行为响应机理与管控政策研究”(2016M601958);国土资源部土地整治中心项目“多功能土地整治技术研究”(2018-01-26);武汉工程大学科学研究基金“农村土地整治权属调整中农民土地权益保护研究”(K201538);国家自然科学基金青年项目“流动人口家庭化迁移与社会融合:基于武汉城市圈的实证研究”(71804138)。
本文原刊于《华中农业大学学报(社会科学版)》2019年第3期,注释已略,如需引用请核对期刊原文;仅限学术交流用途,如有侵权请联系后台予以删除。
摘要:实现土地的综合发展是土地整治事业的终极目标。采用文献研究、比较分析和系统分析方法分析德国、日本、中国台湾地区多功能土地整治的特点与经验,探求适应新时期中国社会经济发展的土地整治新路径。结果表明,德国注重景观与生态保护的综合性整治,日本重视居住空间与农业用地共生,中国台湾地区聚焦优化农村生产、生活和生态“三生”条件。结合中国政策背景和土地基本国情,得出以下启示:应健全法律制度,实现土地整治的规范化管理;强化景观生态保护,促进人与自然和谐共生;改善农村“三生”条件,促进乡村振兴与发展;关注人的需要和公平正义,构建城乡等值的生活条件。
关键词:土地整治;多功能;德国;日本;中国台湾地区
土地整治是构建“山水林田湖草生命共同体”的重要途径,也是实现乡村振兴战略下美丽中国建设的必然选择。然而,传统的土地整治聚焦于经济效益,以增加耕地面积为主要目标,整治对象以“田水路林村”中的单一对象为主,整治技术过分追求硬质空间要素的配置和施工技术,直接导致区域土地系统功能降低或退化,难以满足当前中国乡村振兴、粮食安全、美丽村庄建设和优秀传统文化传承等战略发展的现实需求。
农村土地是中华文化的渊源,农耕文明的重要载体。国土综合整治提出了由注重耕地数量向提高耕地质量、推进乡村振兴、保护景观生态与文化传承的多目标新要求。因此,土地整治的发展趋势是向土地多种功能的发展转变。发达国家和地区就土地整治中农村发展、生态保护、景观功能恢复等问题,在农田防护与绿色产业发展、农村社区规划、水土保持与景观恢复及生态环境效应等方面的研究已经成熟,同时强调生物多样性维持、文化景观保护与传承等土地多种功能的累加和递进。
目前,中国土地整治由重视土地的数量与空间管制向质量管控和功能保护过渡,以经济开发为重点向生产集约、生活提质、生态改善的“三生”目标递进,由单一国土开发向建设“山水林田湖草生命共同体”综合治理转变,以求最大限度和持续不断地发挥土地总体功能。因此,发达国家和地区多功能土地整治的成功经验,对于更好地谋求中国土地整治的发展之道,实现乡村振兴战略具有重要的理论价值及现实意义。
一、土地整治的发展历程
世界上一些国家和地区的土地整治工作实施效果较好,积累了丰富的经验,例如德国、荷兰、美国、日本、韩国以及中国台湾地区等。归纳而言,其土地整治的发展主要经历了四个阶段,见表1。
第一阶段是以治理细碎化为目标的权属调整阶段。由于土地私有和继承的不断分割,农地破碎、零散,降低了利用效率。这一时期的土地整治主要通过有组织、有规划地交换土地、归并地块、调整权属,将原来不适于耕种的农地规划成一定的标准地块,治理细碎化,增加耕地面积。
第二阶段是以提高农地生产效率为目标的设施改良阶段。这一时期的土地整治主要在治理细碎化的基础上,配合农水路等基础设施建设,使农田更适合耕作管理和机械化经营。特别是二战后,为了尽快扭转经济秩序的瘫痪状态,缓解匮乏的食物供应,农业发展被置于突出地位。此阶段的土地整治强调农地的生产功能,为了增加耕地面积,大量砍伐生态防护林;扩建灌排水渠道,损害河域景观,直接导致项目区的生态环境的破坏。
第三阶段是以促进农地集约化利用为目标的综合整治阶段。随着城市化进程的加速,农村人口外流严重,村庄凋敝衰退。为了促进城市和农村地区经济社会的均衡发展,土地整治的内涵与功能逐步扩大,增加了村镇改造的内容,以促进农地合理与集约利用。
第四阶段是以体现土地多功能融合为目标的综合发展阶段。由于早期土地整治缺乏生态理念,各地区社会、经济、生态的系统平衡被破坏,这一时期的土地整治转变为生产、生活和生态的全面改善,实现乡村全面振兴与发展,在世界范围内成为人们利用与保护土地资源的重要途径。
表1 发达国家和地区土地整理的发展阶段

可见,建设“山水林田湖草生命共同体”,最重要的基础和保障是实现土地整治的综合发展。由于篇幅原因,本文选取德国、日本、中国台湾地区作为研究对象。德国开展土地整理时间最早、效果较好,在以农村创造与城乡等值的发展条件为理念,进行景观保持及生态保护、村庄革新、乡村振兴等方面具有独特的经验。日本和中国都属于人多地少的国家。日本作为亚洲土地整理的先导者,在有限的土地面积上以较小的用地代价获得了较快的经济发展,不仅有效保护了耕地,更为城市发展提供了用地保障。中国台湾地区农地重划事业为充分保护耕地、促进农村社区发展、保护生态环境发挥了基础性作用,成为中国台湾地区经济发展的重要助力之一。借鉴和学习这些国家和地区多功能土地整治的成功经验,无疑会增进认识、拓宽视野,更有利于完善当前的制度、改进今后的做法。
二、德国、日本、中国台湾地区多功能土地整治的特点和经验
1.德国多功能土地整理的特点和经验
(1)德国土地整理的功能演变经历了四个发展阶段,见表2。德国国土面积一半以上为农业生产用地,主要以旱地和水浇地为主,早在16世纪中叶便率先开展土地整理,其初始功能是调整农用地的地块结构,以改变私有制和继承法导致农地无限制细分和无效率占有。此阶段土地整理仅有农地合并与产权调整和田间道路设置等简单措施。
为了增加战后粮食产量,1953年德国颁布世界上第一部《德意志联邦共和国土地整理法》,农业发展被置于重要地位。经济实力雄厚的农场主收购破产农民的土地,通过土地整理将土地集中,以扩大生产规模并满足战后粮食需求。此阶段一味重视农地经济功能,对项目区生态环境造成了损害。
为了治理农地掠夺性开发的负面影响,1976年德国《德意志联邦共和国土地整理法》进行了第一次修订,增加了改善人们生存环境的内容。乡村景观规划被纳入土地整理的强制性程序,增加了土地整理的环境承载力评价、挖掘乡村地域和文化资源、弥补战后村庄重建的资源损失等内容。
为了改善城市化进程中乡村衰败现象,1982年《德意志联邦共和国土地整理法》进行了第二次修订,新增村庄改造内容,实现村庄的经济、社会、生态环境、历史文化功能。土地整理逐渐成为越来越多乡村实施其发展计划的重要途径。1994年《德意志联邦共和国土地整理法》进行了第三次修订,增加了市地整理的内容,有效推动了城市更新与可持续发展。
表2 德国土地整理的措施与功能
(2)德国多功能土地整理的特点是在完善的法律保障和现代整治技术的支撑下,以农村地区振兴与发展为重点,重视自然景观保护的综合性、区域可持续性。①具有完善法律体系的保障。德国土地整理的法律体系具有时效性强、体系完整、权能完善的特点。为了适应社会经济的变化,《德意志联邦共和国土地整理法》从颁布到多次修订,注重单一关注农业生产目标向农村综合发展延伸;一系列与土地整理相关法律,如《空间规划法》《德国联邦自然保护和景观保存法》《法兰克福地产整理法》《不动产市场价值评估法》《联邦建筑法》和《建筑法典》的颁布,使土地整理的法律体系更系统;为了实现法律权能的完善,政府从程序、组织、技术和特殊事项各方面对土地整理全过程进行规范化管理。
②具有现代科学技术的支撑。德国土地整理从区域整体出发,制定区域用地的控制性原则和总体安排,统一布局和设计土壤保护与改善、农田水利基础设施、道路交通网络、自然景观保护及村庄更新等内容,主要依靠土地评价技术、土地信息化技术、景观塑造与保护技术、地籍测量技术、空间规划技术等支撑,且土地整理要与各种技术整体性、一致性和协调性融合。
③重视村庄更新与乡村振兴。20世纪80年代以来,德国城乡差距日益明显,农村之间的发展速度也有所不同。土地整理不仅提高农业生产条件、创造农村的就业机会、改善农村的住房条件及公共基础设施,以及保护农村的自然环境和人文环境,实现农村经济、社会、制度和自然环境等整体性地提高,还为乡村创造和保持与城市同等的条件。
④突出生态景观重塑和保护。除了农、林用地外,土地整理还构建自然保护区和优先区,丰富物种的多样性和保护基因资源。对林地、水域及休闲用地建设时,既要使其满足作为公园、运动场地、露宿营地、研究和观察自然生态用地等既定功能,又要使新建景观与周边景观和谐地融合在一起,达到较高的经济、生态和美学价值;在村庄重建发展项目中,土地整理还注重保存农村地区的自然特征和文化景观等。
⑤倡导综合化的区域整理模式。土地整理注重区域的综合治理,挖掘种植业的发展潜力和农业竞争力,提高农村地区旅游、休闲和康复功能以及村庄居住质量,保护自然景观和生态环境,改善农村生产、生活、生态条件。另外,德国的土地整理涉及各个利益主体、不同的行政部门,最终的顺利实施依靠各个利益主体与多部门之间充分沟通、有效协作和相互配合。
(3)德国多功能土地整理的经验。①面向社会的多元需求,打造多功能土地整理模式。只有目标明确,功能定位才能清晰。德国依据“治理细碎化、战后经济恢复、改善生态环境、城乡等值发展”的社会演进,土地整理从狭义上的农业结构改善逐渐向区域综合治理转变,注重“地块调整、粮食增产、生态保护、景观保持、乡村更新”等功能的不断递进,成为谋求经济、社会、环境、历史文化综合效益的系统方案。
②强化景观生态保护,促进人与自然和谐。已经形成了以一系列立法为依据,经济、行政、技术措施为支撑的景观生态保护体系。立法上,《德意志联邦共和国土地整理法》《空间规划法》《德国联邦自然保护和景观保存法》充分将景观生态保护融入国土空间资源规划利用的综合保护体系。经济上,土地整理中景观生态保护的经费全部由国家财政支付,采用生态指标的交易方式进行生态补偿。行政上,通过用途管制等相关措施,对一些具有重要的景观生态价值的土地(包括开敞空间和文化景观)进行保护。技术上,采用景观再造及生态修护技术,重点保留整理前自然生长的植物群落、建设整理后路旁的重构绿带、修建景观改造及再造工程、进行生态修复治理环境污染、恢复农田水利设施中的“渠、沟、桥、涵洞”的自然拟合性和生物多样性。
③重视村庄更新,促进乡村发展。德国主要从空间规划、工程技术、利益协调与公众参与、拓宽融资等方面促进村庄更新活动。规划理念上,将“可持续的区域发展”作为国土空间规划中心性原则,以解决城市蔓延对乡村土地空间的蚕食。技术上,利用地籍测量、更新、信息化,土地评价,景观重塑,生态“占补平衡”技术对村庄更新的整个过程进行规划与实施。利益分配上,不仅考虑城乡之间的利益连接关系,还重视村庄更新过程中利益主体间的网络关系;公民有权参与村庄更新的整个过程,保障村庄更新方案兼顾公共利益与个人利益。资金上,政府加大对土地整理的资助力度,拓宽多元化的资金来源渠道,并注重不同筹资方式和渠道的适配。
2.日本多功能土地整理的特点和经验
(1)日本土地整理的功能演变。日本人多地少,山地、丘陵占国土面积的80%;耕地资源稀缺、零星分散,属于小规模家庭经营。通过土地整理,日本以较小的用地取得了较快的经济社会发展,其功能演变经历了四个发展阶段,见表3:
二战后,日本开展耕地整理,兴建农田水利设施,缓解粮食供应紧张;城市土地区划整理被广泛运用在战后城市重建及自然灾害的预防上。经过这一阶段的土地整理及第一次国土综合规划,日本实现了战后复苏。
由于上一阶段已出现生产过剩,耕地整理的目标聚焦于提高耕地的质量。利用田块合并改善农地细碎化,并通过扩大农户经营规模、调整农业生产结构、建设农业生产基地等措施,初步实现农业现代化。与此同时,在第二次国土综合规划的指导下,城市土地经历了大规模的土地开发阶段,实现城市中枢管理功能的充实和基础设施的完善。
20世纪70年代中期,由于城市化进程的推进,农村劳动力外流,耕地撂荒、空心村现象普遍,耕地整理的功能向村庄治理延伸。城市土地的整理和开发立足于第三次、第四次全国综合开发规划的“定居构想”概念,注重综合居住环境的整治,以治理城市蔓延引发的公害污染、住宅困难、交通拥挤、绿地减少等问题。
20世纪90年代以后,城市化进程趋于稳定,城乡收入差距逐渐缩小。为了解决人口老龄化、房地产泡沫崩溃带来的社会经济问题,倡导人与自然的协调发展等目标,土地整理升华到国土整治。国土整治立足于第五次全国综合开发规划,使国土形态与21世纪的时代发展相适应,寻找可持续的经济发展道路。
(2)日本多功能土地整理的特点是在完善的立法体系保障下,农村地区与城市地区土地并重,以居住空间与农业用地共生为目标。①具有完善的立法体系。日本颁布的有关土地管理方面的法律多达130部,这些法律构成纵横交织的制度体系,可以分为土地管理基本法规、土地政策、国土规划、土地整理相关法规、资源环境相关法规等,其中以土地基本法为基础,土地政策、国土规划为指导,土地整理相关法规为主体,资源环境相关法规为限制条件。其中,农村地区土地整理的核心法律是《日本土地改良法》和《农地法》,城市地区土地整理是《土地区划整理法》及《都市计画法》。
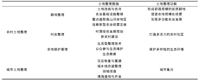
表3 日本土地整理的措施与功能

②农村地区与城市地区土地整理并重。土地整理是日本农业、农村与区域发展的重要推动力,也是解决社会发展过程中城市土地利用问题的一项重要措施。农村土地整理通过耕地整理、村庄整理和农地保护管理等措施],治理农地细碎化并促进规模经营、优化农居点的布局结构、改善农居环境和生态景观、促进农村的振兴与发展。城市土地整理包括灾后恢复与重建、城乡接合部整理、旧城改造、填海造地与开发等内容,提高城市土地的利用价值、改善城市的基础设施与环境、恢复城市的活力、促进区域自立与协作。
③重视居住空间与农业用地共生。日本的农村土地整理是一个全方位、综合性的系统工程,注重居住空间与农业用地之间的共生关系,通过耕地整理、村庄整理和农地保护管理,促进多功能农业、多活力社区和多样性生态的建设与发展。如1950—1975年的25年间,日本村庄数量从10411个减少到3257个,村庄数量减少了近70%。对衰败的村庄进行合并和建设,优化农居点的布局结构,节约的土地可补充耕地和提供城市建设,以协调城市郊区化、农村城镇化和农业现代化突出的用地矛盾。
(3)日本多功能土地整理的经验。①强调细碎化治理,促进现代农业发展。日本从法律保障、资金来源、区域选择、经营模式等方面治理农地细碎化。《日本土地改良法》《农地法》等法律对土地交换、分割、合并的规划、程序、权属关系调整做出了详细的规定。农地合并大部分由国家和当地政府出资扶持,小部分通过预留地、低息贷款等方式由受益农户承担。区域选取上,高山河谷地区(中山间)地势平坦,土壤肥沃,有机物丰富,适宜种植,成为耕地整理的重点区域。将原有的零散破碎的地块形成初具规模的优质地块,并通过培养专业农户、发展规模稻作农业、农协合作、农地流转等模式,促进农地规模化经营和现代化发展。
②发展生态型整理,促进人与自然可持续发展。依据地域可持续发展的战略目标,日本从生态技术、公众参与生态维护、生态教育等方面大力推行生态型土地整理。生态水域规划、生物资源开发与利用技术、生态型农业机械运用较为广泛。通过生态水域规划,洄游鱼类可利用水系网络进行繁殖,非洄游鱼类通过保护池进行繁衍生息;生物资源的利用主要集中在家畜排泄物和农作物秸秆的堆肥还田,废弃食用油的生物燃料化使用;科研院校、相关企业、财团组成“联协会”形式,共同参与生物资源的合作开发与研究。设立农民组织,动员项目区农民参与生态维护,不仅强化其生态理念,更充分激发其生态保护的热情。建立学习基地,开展各类型的生态保护活动,注重生态保护文化的传承。
③重视城市土地整理,促进城市复兴。利用造地开发、新城建设、旧城改造等方式,促进城市土地高效集约利用。填海造地开发经历了“海岸线向外延伸———人工岛屿———有机垃圾和泥沙填埋”的过程;从初始的工业用途向第三产业综合用地转变;从强调经济价值变为重视维持水体交换和海洋生态系统的综合价值。面对城市化的发展需求,大量新城在原有大城市郊区产生,规划建设成为功能独立的“副都心”城市(东京先后建立7个“副都心”城市),分散了城市的中心区功能,有效缓解大城市病。通过“实施换地、区划整理、权益分配”措施,对旧城区进行盘活、改造与开发,恢复其生机活力。
3.中国台湾地区多功能土地重划的特点和经验
(1)中国台湾地区土地重划的功能演变,见表4。1953年“耕者有其田”政策实施后,耕地破碎化现象严重,且能够正常灌排水的农田不到25%,台湾当局通过农地重划改变地权分散和土地细碎,对农业生产环境进行改进,1962—1971年的十年期间,农地重划面积25万公顷,占总面积的60%左右。这一阶段,土地重划的主要功能是治理细碎化,扩大农业生产规模。
1972—1991年间,农地重划的完成比例约为90%,农业规模化与机械化水平得到显著提高。但农渔村聚落,长期自由无序发展,1987年《台湾地区农村社区更新土地重划试办要点》开始进行社区土地重划;接着又推出了农村社区发展、农宅改善示范村等计划,保存农村得天独厚的自然景观,保护少数民族聚集地独特的民族文化、民俗民风、特色建筑,促进乡村休闲旅游业的发展。为了配合城市化进程,台湾当局采取“利益共享、费用共担”原则进行市地重划,促进了城市的更新。这一阶段,土地重划的功能从提高农业生产效率逐渐转向提高农村生活品质。
1992—2001年,农地重划的工作主要是针对早期工程进行维护和修缮;2002年以后,重划实施对象为环境条件差、地形复杂、灌排水困难的区域。但由于建设中缺乏生态理念,造成野生动植物正常栖息与繁衍环境破坏,农田生物种群和数量大大减少,进入21世纪,农地重划采用“生态功法”,以减轻工程对自然环境的伤害。同时,《农村社区土地重划条例》的颁布,使农村社区土地重划正式独立,成为改善村庄景观、提高环境质量、恢复农村生机的重要举措。
表4中国台湾地区土地重划的措施与功能

(2)中国台湾地区多功能土地重划的特点是在完善的法律保障下,以农村地区发展为重点,优化生产、生活和生态“三生”条件。①具有完善的法律体系。中国台湾地区土地重划以土地法为基础,“国土”综合开发计划、区域计划法为指导,市地重划和农地重划为主体的法律体系。市地重划的法律还包括《都市计划法》《都市土地重划实施办法》《平均地权条例》等;农地重划有《农地重划条例》《农地重划实施细则》《农地发展条例》等;农村社区土地重划有《农村社区土地重划条例》《区域计划法》等。
②以农村地区发展为重点。农地重划,自1958年试办至2013年,面积已超3.9万公顷,绝大多数水田都经过了一至两轮重划,田块集中率平均达86%,耕地面积增加了14%,98%以上普及了机械耕种。农村社区土地重划,自1987年试办至2013年,面积超过400公顷,重划后土地价值有大幅提升,并获得大量公共设施用地,以1984年台中县松雅社区为例,重划后土地价格翻了4倍,当地政府无偿取得道路用地1.183公顷,节省征收经费约8873万元。
③优化生产、生活和生态“三生”条件。通过农地重划使农场标准化、水利现代化、农业机械化,发展绿色产业,增加农民的生产收入。农村社区重划后土地权属清晰,地块大小、形状适合建筑规格,面临道路,公共设施完善,环境优美,提高了农民的生活品质。根据不同地域文化,因地制宜建立与环境协调的农村住宅及街区,有助于农村特色文化的保护与宣传,促进农村休闲旅游业的发展,恢复农村的蓬勃生机。
(3)中国台湾地区多功能土地重划的经验。①永续发展的绿色产业。农地重划的规划阶段,通过设计“丘块、单元区和经营区”的层级结构来确定农场结构形状、大小,通过设计农路高度、宽度、路面厚度、边坡、纵横坡及安全设施,使田块形态方整、道路完善,便于机械操作;土地分配阶段,以达到最小丘块面积为限制标准,将同一分配区内的土地集中分配及跨越分配区的土地集中分配,防止细碎化;在经营阶段,在重划后具有符合现代化农业经营的农场结构和生产环境的条件下,配合绿色产业发展战略,推动社会经济的永续发展。
②尊严活力的农民生活。根据“涨价归公”的原则,农村社区土地重划后的利益公平、公正、合理地由农民、农村社区及政府共享。重划后的土地在最小分配面积限制标准下,依据“价值不降低”的原则,优先以土地原位次的方式进行分配。实际上,重划后土地产生了大量的价值增值,主要有资本投资性增值,土地用途改变增值,土地自然增值,配套设施建设产生的正外部性增值,极大地改善了农民的生产条件、生活水平和居住环境。
③万物共荣的生态环境。生态保护及护育是土地重划的重点内容。首先,生态工程人员在掌握区域内生态资源类别、物种种类、栖息地特征的基础上,分析区域自然环境对人类活动干扰的敏感程度,对项目预期的综合效益进行评价,因地制宜地安排好生态保育工作的优先序。其次,采取生态安全的规划方案,确定适宜重划区生态条件的工程技术方法,选取适合生物多样性与生物安全的自然材料。再次,采用农路、给水、排水生态功法。依据农路等级设计行道树类型、大小、间距,绿化边坡防止塌方和水土流失,打造整形绿篱和自然绿篱等;打造水生动植物多孔质的栖息空间,设计多段式跌水利于水生动物的洄游和繁殖,植栽水边植物来维护给水环境。修建排水土质渠底以涵养水源,边坡设计(孔洞护坡、砌石护坡、箱笼护坡、木排桩护坡)以改造排水沟的内面,顺应地形营造蜿蜒渠道等。最后,施工过程应避开生态敏感期,并建立持续的生态监测、后期管护工作。
三、德国、日本、中国台湾地区多功能土地整治的启示和中国探索
为了适应经济发展水平和地域特色,各地实施多功能土地整治的时间和特点具有差异,但一致的是,都拥有完善的土地整治法律保障,注重多尺度生态化整治与景观空间优化配置的统筹设计,配合农村社区发展与乡村规划的需要,实现“三生”一体的综合效益,助推乡村振兴与发展(见图1),这对探索符合中国国情的多功能土地整治具有重要的借鉴价值。

图1 德国、日本、中国台湾地区土地整治的比较
(1)健全法律制度,实现土地整治的规范化管理。德国、日本、中国台湾地区都拥有一套涵盖土地基本法、土地利用法、规划与建设立法、土地整治法、资源环境保护法等内容的法律体系。土地整治的实施以土地基本法为基础,土地利用法、规划与建设立法为指导,土地整治法为主体,资源环境保护法为限制条件,其特点是操作性和现实性强,对多功能土地整治的全过程实行规范化管理。目前,中国土地整治已建立一定的法律法规和行业标准,但相关法律规范等级较低,系统性不足,未颁布专门的土地整治法,制约着土地整治事业的科学推进。完善相关法律制度,提高土地整治的规范化管理水平,是推进中国土地整治由单一的土地整治活动向多功能发展的必然选择。
(2)治理土地细碎化,提高农业生产力。德国、日本、中国台湾地区土地整治聚焦于治理农地细碎化并促进农地现代化。为了保障国家粮食安全,中国当前农地整治仍以增加耕地为首要任务,尚未全面进入以提高生活环境品质和农地生产质量的阶段,与建立规模化、集约化和机械化现代农业生产体系还存在较大差距。多功能土地整治是对“以我为主、立足国内、确保产能、适度进口、科技支撑”国家粮食安全战略的具体落实。这一方面,山东省潍坊市南张楼村已经做出了积极的探索。南张楼村是典型的中国北方农村,学习德国“巴伐利亚”经验,通过土地整治开展片区规划、地块整合集中、机械化耕作、农村基础设施建设、发展教育等多项措施,初步实现了农业生产水平提高、农民工作模式改变、生活方式改善的目标,一定程度上缓解农村人口外流。
(3)强化景观生态保护,促进人与自然和谐共生。德国、日本、中国台湾地区多功能土地整治是修复景观、保护生态的有效工具,旨在协调人类的长远利益与系统发展的眼前利益之间的矛盾。中国土地整治不应仅仅立足于短期内单纯的地块合并、调整和村庄的改造,而应着眼于创设区域内永久的人地共荣的生态系统。中国景观生态保护方面在江、河、湖、泊流域的实践较为丰富。浙江安吉县被国务院列为太湖水污染治理重点区域,通过土地整治全面展开生态县建设,围绕“村村优美、家家创业、处处和谐、人人幸福”四个方面,建设气净、水净、土净的“三净”之地,成为“联合国人居奖”唯一获得者。山东无棣黄河岛处于滨海平原与海岸滩涂交接地带,生态环境脆弱、土壤盐碱重、地下水位高。在土地整治平台上重点建设野外科学观测基地,在盐碱地生态检测、科学研究、科学教育的基础上,配合优质粮棉基地、现代渔业示范区建设,辅以滨海旅游开发,逐步引导土地整治走向生命共同体建设。
(4)改善农村“三生”条件,促进乡村振兴与发展。德国、日本、中国台湾地区多功能土地整治是促进农村地区生产空间集约高效、生活空间宜居适度、生态空间山清水秀的重要手段,也是推进乡村振兴与发展的有效工具。整体谋划多功能国土空间综合整治,对于合理布局“三生”空间具有重要意义,也是农民建设美丽乡村的愿景,以及弘扬优秀传统文化保留村庄原始风貌等精神的具体落实。当前,一些具有资源特色的农村开展了相关的工作。江西九江龙安山风景区依托土地整治项目,在保护“庐山沿线”优质山水资源的基础上,发展地方特色农业,挖掘红色文化、宗教文化以及古艾文化,打造“红色旅游、休闲运动、禅修养生、宗教体验、生态体验”五条游线及居住配套建设,促进“三生一体”协调发展的美丽乡村建设样本。
(5)关注人的需要和公平正义,构建城乡等值的生活条件。德国、日本、中国台湾地区土地整治以人为本,重点资助农村地区的发展,为人们构建城乡等值的生活条件。中国城市对农业产出的需求缺乏有效的传导机制,缺乏城乡要素的互动交换机制。通过多功能土地整治的平台推进城乡统筹,从城乡建设用地挂钩到城市土地的大规模整治,逐步缩小城乡差距,支撑中国经济的发展愈来愈具有全局性的战略意义。这一方面,上海市在城乡接合部做出了一系列关于城乡要素自由流动的有益探索。上海市针对建设用地瓶颈约束和郊区发展短板等问题,通过浦南、浦北的联动发展,与松江新城共同构成城乡一体化的土地整治示范区,积极推动土地整治与艺术、体育、景观风貌、自然教育等跨界融合,逐步形成“土地整治+”框架下城乡良性互动的实施路径。
编辑审定:陈越鹏