杨明,华中师范大学中国农村研究院助理研究员。
基金项目:教育部人文社会科学重点研究基地重大项目“城乡一体化进程中乡村治理趋势与创新研究”(编号:18VSJ063)的阶段性研究成果。
本文原刊于《农村经济》2020年第7期,注释已略,如需引用请核对期刊原文;仅限学术交流用途,如有侵权请联系后台予以删除。
摘要:股权配置作为农村集体产权制度改革的核心环节,其是否公平合理直接决定着改革的整体效度。“权利与义务对等”的股权配置模式为股权配置的公平实现形式提供了有效探索。该模式打破了股权配置实践中的平均化趋势,将集体义务作为股权设置和分配的基础标准,集体成员依据所履行的不同类型集体义务程度获得相应的集体资产股份。权利与义务对等的股权配置模式,不仅明确了劳动贡献在集体经济中的主体地位,确保了股权配置的公平性,还在增强成员与集体间利益联结的同时,进一步强化了农村集体内在的社会组织联结,更有利于体现农村集体“合”的特征。
关键词:农村集体产权改革;股权配置;权利与义务;公平性
农村集体产权制度改革是我国农村集体经营体制的又一次重要创新探索。具体而言,便是在坚持农村集体所有制的前提下,将原由农村集体经济组织成员共有共享的集体资产,按照一定的标准折股量化到人,建立股份合作制,实现按份共有、按份共享,形成有效维护农村集体经济组织成员权利、促进集体经济发展的农村集体经济治理体系,以适应乡村振兴的迫切需要。股权配置作为农村集体产权制度改革的核心环节,股权能否公平合理的设置和分配直接决定着改革的整体效度。目前,学界关于集体资产股权配置的讨论主要呈现在两个方向:一是“平均配置说”,二是“差异配置说”。坚持“平均说”的学者,从集体所有权的性质出发,认为集体资产对每位成员都具有平等的保障作用,成员也拥有公平实现利益的权利,因此集体股权应以成员资格为标准平均分配;也有学者从集体财富创造的视角出发,认为当前绝大多数农村集体财富都源于城市发展和商业进步的“溢出效果”,而这种效果在农户间平均分配更符合社会公正。相对“平均说”,更多学者倾向于“差异说”。坚持差异化配置的学者认为,平均化配置会使股权过于分散,不仅会降低股权应有的激励效应,也无法体现出对成员权利和贡献的应有尊重,而且随着集体经济的发展还会对改革的稳定性构成挑战。关于差异化配置的标准,其中最具代表性的为成员权标准、劳动创造标准和资本创造标准。当然,也有学者基于实践讨论提出股权配置的一般性原则,如贡献原则、公平及主体权益保护原则等。尽管不同学者所提出的配置标准各异,但确保公平性是其共同的目标。不过什么标准才是公平的、如何才能实现公平配置,已有研究并未进行深入讨论。而且,这些已有针对股权配置的讨论主要聚焦在经济层面,明显忽视了股权配置可能产生的社会性、治理性影响及价值。这些都是农村集体产权改革全面推进急需回答的关键问题。本文将以各试点地区股权配置的改革实践为基础,并以宜城市股权配置为具体研究案例,对上述问题进行系统的探讨,以求为农村集体产权制度改革全面展开提供经验与理论参考。
一、股权配置的实践依据与主要类型
明晰股权是激活农村集体资产和保障农民集体收益的重要途径。农村集体产权制度改革的核心内容在于保护农民集体经济组织成员权利。如何进行股权分配不仅影响着成员集体权利的实现程度,也在很大程度决定着改革的效度。从地方改革实践来看,各地股权设置类型和配置形式存在明显差异。
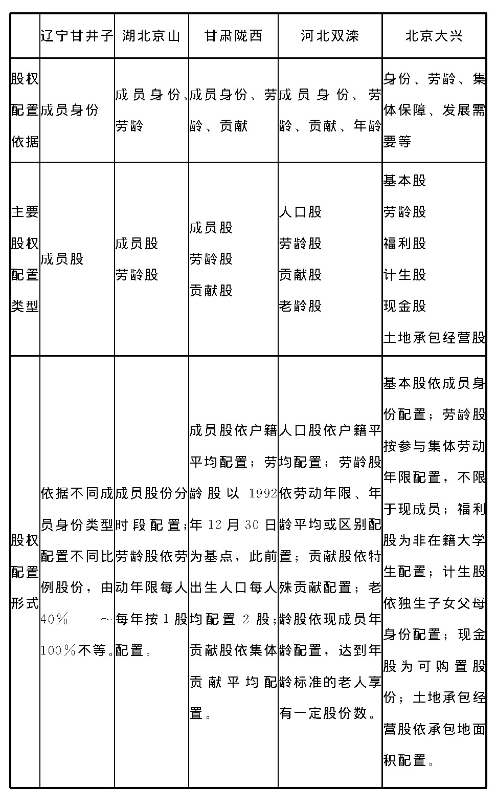
一是按成员身份配置股权。依身份进行股权配置是改革实践中最常见也被视为最基本的股权配置形式。各地在改革中依据成员身份设置了成员股、人口股或基本股等多种股份形式,尽管设置的名称、比例各有不同,但均将其视为成员应享有的最基本的股份。依成员身份进行的股份配置形式可分为两类:平均化配置和差异化配置。所谓平均化配置,即由每位成员依据身份平均享有特定数量股份的配置形式,如重庆梁平在进行股权配置时便是依据成员身份,按照“一人一股”的标准,将股权平均配置给本集体内所有成员。差异化配置则是依据不同的条件将集体成员区分为不同类型,再依据类型分别进行配置,如辽宁甘井子区棉花岛村依据成员出生时间、婚嫁户籍迁入时间、整户迁入时间等条件将成员再划分为5种类型,每类成员按照满股的40%~100%进行差异化的股份配置。依身份进行股权配置是我国农村集体经济基本属性的内在要求,其功能在于为集体成员提供最基础的集体资产收益保障,以体现集体成员身份权利。
二是按贡献进行股权配置。这里的贡献主要是指为集体经济积累与发展所做出的贡献。从各地改革实践来看,该类贡献主要可分为两类:一类是劳动贡献,另一类是其他特殊贡献。劳动贡献是最为普遍的,主要是指农民个人作为集体成员参加集体劳动而为集体经济的积累与发展所做出的贡献,其主要衡量依据是农民的劳动时间。因此,在改革实践中又将以劳动贡献为基础而设置的股权称为农龄股、劳龄股等。如湖北京山城畈村为体现不同历史阶段成员为集体发展所做的贡献便设置了农龄股,并按照成员登记的劳动年限进行配置,每人每年按1股计算,满股为18股;甘肃陇西东巷村则以1992年12月30日为节点,规定在此时间之前出生的成员均按照每人2股配置农龄股。尽管各地配置比例、方式有所不同,但均能在一定程度上体现对成员劳动贡献的尊重。其他特殊贡献主要是指部分成员为集体经济发展所做出了其他突出贡献,其内容较为广泛,如甘肃陇西东巷村因早期提留了部分村民小组征地费用用于集体经济建设,为体现不同村民小组为集体经济所做的贡献便设置了贡献股,配置给有提留的村民小组成员。与按成员身份配股有严格的范围限定不同,从各地改革实践来看,按贡献配股并未仅限于集体经济组织内成员,部分非集体经济组织原成员也在配置范围内,如北京大兴。
三是基于集体保障与发展而进行的股权配置。集体保障主要是针对集体经济组织成员或因政策原因而丧失集体经济组织成员资格的农民,通过配置一定的集体资产股份为其生活提供基本保障。从实践来看,提供股份配置的群体主要是老人、贫困人口和学生等。因此,所设置的股权又常被称为老龄股、扶贫股、福利股等。这类股权配置形式多发生在经济发展较好的集体经济组织内,体现出了明显的保障性特征。特定的身份、年龄等是进行该类股权配置的主要依据。如河北双滦区西地村便依照年龄,为80岁及以上的老人配置了老龄股,满足条件的老人每人可配置0.2股的老龄股;北京大兴狼垡二村为原籍在村的在校大学生设置了福利股,为其继续提供基本股份;甘肃陇西部分村庄则为贫困人口、残疾人等群体配置了爱心股份。与其他股份配置形式不同,这类股份主要发挥着保障功能,因此,股份份额多处于动态调整中,随着身份等条件的变化,股份配属也会随之变化。以推动集体发展为目的而进行的股份配置,主要是通过使用一定比例的集体资产股份为实现集体发展换取必要的资金、技术等,或通过配置特定比例的股份奖励和吸引优秀人才。如北京大兴区便通过配置现金股的形式,吸引集体成员或其他非集体成员向集体投资。在进行股份配置时,为保证集体经济基本属性,这类股权不仅总额有限,而且人均配置股份数也有严格限制;同时,获得该类股份的成员仅能据此享有集体收益分配,不能以此享有集体经济组织的民主管理权利。
表1 部分农村集体产权制度改革试点股权配置模式

资料来源:华中师范大学中国农村研究院农村集体产权制度改革试点评估调研。
综合来看,上述所言的几类主要集体资产股份配置模式,均试图通过不同形式的股份配置体现出对集体经济组织成员应有权利的尊重。特别是湖北京山、甘肃陇西、河北双滦、北京大兴等地依据成员身份、贡献、发展需求等多种依据进行的多类型、差异化股权配置,不仅对理顺集体产权关系、激活集体资源,更好实现成员集体资产权益具有重要意义,也为农村集体产权制度改革目标的有效实现做出了有益探索。但在看到成效的同时,我们也应该注意到这些股权配置形式所存在的缺陷。一方面,已有的这些股权配置形式明显简化了集体成员与集体经济组织间的联结性。我国农村集体经济不仅具有明显的共同体性和社区性,还兼具发展性,是我国农村经济的重要组成部分和关键引擎。这也就决定了集体成员与集体经济组织间除了单一的利益分配关系外,还应有多种联结形式。这些多种联结纽带将共同构成农村有效治理的基础。另一方面,从股权配置结构来看,不论是均等化的股权配置还是多种类型的差异化股权配置,都表现出了明显的平均化特征。这种平均化的股权配置形式,虽然能有效缓解改革中可能出现的矛盾,但却在很大程度上忽视了改革的公平性。这不仅不利于成员权利的有效保障,也难以激发农民参与改革的积极性。此外,从改革的实践操作来看,过于复杂化的股权配置模式不仅降低了改革经验的可推广程度,也在无形之中为集体经济的民主管理水平提出了更高的要求。可见,已有的集体资产股权配置形式并不能满足改革目标有效实现和农村发展的实际需要,农村集体产权制度改革还需探索更有效、更公平的股权配置模式。
二、农村集体资产股权配置的宜城模式及其评价
1.宜城改革背景及整体过程
宜城市位于湖北省西北部、汉江中游,现辖10个镇(街道),1个工业园区和1个省级经济开发区,至2017年末,全市共有户籍人口55.91万,其中农村人口30.50万人,占总人口比重达54.55%,是全国的产粮大县,农村经济发展基础较好,但农村集体经济整体发展水平却相对滞后。2018年,宜城成为全国第三批农村集体产权制度改革试点单位后,随即在全市198个村庄全面启动了农村集体产权制度改革任务。
宜城为推进农村集体产权制度改革制定了“三会、五阶段、十六步”改革工作流程。“三会”主要是指村民代表大会、集体经济组织成员代表大会、股份合作社股东代表或股东大会,主要针对各阶段的改革内容进行讨论、表决,是村组改革内容的民主决策单位;“五阶段”主要是指从宣传发动到总结验收的阶段性工作,“十六步”则是指具体的工作步骤。具体到产权制度改革的做法来看,主要包括四方面内容:一是清产核资。以村组为单位分别实施清产核资,根据集体资产的构成情况,重点对未承包到户的资源性资产进行清理,将其分为农用地、建设用地、未利用地分类登记;对合同类资源性资产进行清查清收,对未入账的资源性资产通过奖励主动申报、党员干部带头、农户支持配合等方式核实兑现。二是成员界定。以户籍和集体义务的履行为基础,以土地承包关系、长期居住和生产生活关系、政策关系等为依据,明确“五取得、五保留、五丧失”的集体经济组织成员认定标准。三是股权配置。以集体经济组织成员权利和义务对等为基本原则,将集体资产量化到人,按照配置方案为成员差异化配置贡献股、劳龄股和基本股等股份形式,并固化到户。以户为单位填写成员股份量化备案表,详细登记每位成员各类股份取得情况,并以此为基础制作和发放股权证书。所有股权均可依规继承、转让。四是组建股份经济合作社。由集体经济组织成员选举产生股东代表,集体资产的经营、管理、积累及收益的分配,均由股东代表大会投票表决。
通过产权制度改革,宜城198个村共清理登记未承包到户的资源性资产41.44万亩,增加集体收入1200万元,其中通过清理规范合同增加集体收入514.99万元,收取非承包地发包资金690.48万元,村均增收达6万元。通过改革不仅有效增加了集体收入,还对集体经济组织内部利益关系进行了重要调整,实现了从“不抢白不抢”到“明明白白租”的重要转变。集体不再是每个成员均可舀一勺的“大锅饭”,随着集体产权的逐步清晰,成员与集体间趋于淡化的联结关系也得以重新强化。
2.宜城集体资产股权配置依据及其类型
公平合理的标准是实现股权有效配置的基础。为确保改革目标的有效实现,宜城探索将“权利与义务对等”作为股权配置的基本依据,集体成员以不同发展阶段所履行的集体义务为基础享受相应的集体资产股份配置,由此形成了纵向依义务设股、横向依义务配股的多层级配股模式。
首先,从股权设置来看,宜城以各村集体经济形成与发展的历史为基础,对不同历史阶段成员为集体发展所做出的贡献和履行的义务进行类型划分,并以此为据设置贡献股、劳龄股和基本股三种主要股份形式。贡献股主要体现的是成员在集体经济形成之初所做出的财产贡献,成员所贡献的土地、“五大农具”等私有财产奠定了绝大多数农村集体经济形成与发展的基础;劳龄股则主要体现的是在农村集体经济发展过程中成员所履行的集体义务,就该地农村集体经济发展而言,这些义务主要体现为参与集体劳动、履行税费义务等,不同发展阶段,成员所履行义务的方式、程度各有不同,劳龄股的类型亦有所不同;基本股与贡献股和劳龄股不同,是以集体成员身份为基础的,是成员身份权利直接体现。
其次,从股权配置来看,劳龄股的配置主要依据集体经济不同发展阶段成员履行义务程度与方式的不同,分为四个阶段分别进行配置:第一阶段为农业合作化时期,时间为1954年~1982年,共计28年。在此期间,成员的生产劳动由集体统一组织,等级工分制是成员劳动价值的主要体现形式,农民除基本生活保障外,劳动成果基本全部留在了集体,因此所享受的股份配置比例也相对较高;凡在此时间段内年满18周岁(1964年前出生)的成员,均可按照此阶段劳动时间获配股份,满股为4股。第二阶段为第一轮土地承包时期,时间为1983年~1997年,共计15年。在此期间,农民虽开始获得承包地,并以户为单位实施生产活动,但仍需缴纳“三项提留、五项统购”,并按照集体要求出义务工,农民的这些贡献构成了绝大多数村庄集体经济积累的主要来源;因此,在此期间年满18周岁(1979年前出生)的成员,也可按此阶段的劳动时间获配股份,只是股份额度相对第一阶段有所降低,满股为3股。第三阶段为第二轮土地延包时期,时间为1998年~2004年,共计7年。在这一时期该地各村组开展了土地调整工作,对成长为农业劳动力的适龄成员分户并运用机动地进行了土地的重新分配发包,联产承包关系和村组集体成员身份格局发生新的变化;在这一阶段中,农民所缴纳的各项税费和承担的义务劳动相对减少,但仍构成了集体积累的主要来源。为此,各村也为该阶段年满18周岁(1986年前出生)的成员按劳动时间配置了股份,满股为2股。劳龄股占成员股份满股的五分之三。
贡献股主要体现的是对成员原始财产贡献的尊重,但因农业合作化运动时各项财产记录不清,各村在改革实践中便也以年龄作为主要配置依据。凡1954年农业合作化运动开始时,年满18岁(1936年前出生)的成员均可获配该部分股权,股额占成员满股的三分之一。基本股则是以改革基准日为节点,在基准日前出生的成员不论年龄、贡献和义务,均可获得该项股份,并实行均等化配置,股额为1股,占成员满股的十五分之一。可见,代表集体成员义务的劳龄股和贡献股已成为成员股份的主要构成形式。
3.宜城市股权配置模式价值与意义:公平保障与集体意识重塑
农村集体产权制度改革所建立的集体股份合作制,是对集体所有制有效实现形式的重要探索。通过改革将原“人人都有,人人又都没有”的集资资产量化固化到人、到户,一方面对明晰农村集体资产权属、保护集体经济组织成员权益具有重要意义,另一方面,我们也必须注意到此次改革还是对农村集体经济组织内部利益分配关系的重大调整。因此,在推进集体产权体系建设的同时,还必须从源头着眼关注改革的公平性。股权配置作为该项改革的核心环节,直接决定着成员利益分配关系,是改革公平性的最好体现。尽管大部分试点地区在以成员身份配置股权的同时,也将劳龄、农龄、年龄、承包地、福利保障等作为配置依据,以体现对成员为集体发展所做出的各类贡献的尊重,这些探索都“较好地体现了农村社区股份合作社具有的劳动者联合的根本属性”。但是否就体现了改革应有的公平性呢?从各试点地区的配置实践来看,恐怕值得探讨。
以劳动贡献为基础更能体现股权配置的公平性。亚当斯密认为“劳动是财富的源泉和价值的尺度”。从我国农村集体经济形成与发展来看,绝大多数地区的农村集体经济都是以成员通过履行集体义务的形式,直接参与集体劳动或提供劳动剩余为基础而形成的,特别是在农村集体经济发展相对滞后的地区。随着农村改革的深入,成员法定集体义务的取消,不少集体经济由此进入空转状态,传统意义上集体组织的集体形态和合作意义也就不复存在了。毫无疑问,劳动构成了成员为集体经济组织做出贡献的最主要途径,因而也应成为成员参与分配的基本依据。因此,在此次改革中劳动贡献理应成为集体股权公平配置的基准。尽管部分改革试点地区也意识到了这点,但或是因忽视了劳动贡献的基础性,或是忽视了劳动贡献的大小和程度,使股权配置更多的体现为平均化而非公平性。宜城在股权配置时不仅突出了代表成员劳动贡献的劳龄股在整体股份中的比例,劳龄股占成员个人总股份60%,成为了成员股份的构成主体。同时,还根据不同阶段成员劳动贡献的大小和程度不同,采取分时段计算、分比例配置,从而有效的体现了劳动贡献在集体经济中的主体地位,确保了股权配置的公平性。
强调集体义务更有利于推动成员集体意识的重塑。传统意义上的农村集体经济是以生产资料归成员共同所有,实行共同劳动,并共享劳动成果的经济组织形式。生产资料的联合和劳动的联合构成了集体经济组织存在和发展基础。但随着农村经济社会形态的变化,以家庭承包经营为主的个体劳动取代集体劳动成为主要劳动组织形式,以土地为核心的生产资料虽仍归集体所有,但所有形态和使用关系事实上的分离,也使这种联合关系明显弱化。“两个联合”基础形态的变化,使农村集体经济的实现形式面临巨大挑战。农村集体经济作为提高农民组织化、实现农村经济发展的重要载体,在农村经济发展中的基础性地位不容质疑,但如何才能很好的发挥其作用成为焦点问题。农村集体产权制度改革通过建立股份合作制为破解这一困境提供了新的思路。股份合作制“解决了人们的‘合作’问题,在微观层面上,这种合作涉及到农民从分散到合作、从个体到集体的过程,在宏观层面上,这种合作体现了农村社会的组织和再组织过程”。可以看出,这一思路的关键在于以股权配置为纽带明晰和强化集体经济组织内部联结,这种联结既体现为经济利益的联结,也体现为农村社会的组织联结。但从当前各试点地区的改革实践来看,大都将成员与集体间经济利益联结关系的重建作为核心内容。以经济利益关系为基础性关系,这种导向本无可厚非,但必须还要注意到农村集体不仅是整合集体资产、分配集体收益的“财政集体”,还是实现农民整合的“组织集体”。通过强调集体收益分配为核心的股权配置,在集体经济发展较好地区尚能因可见的收益分红引发广泛关注,但这种关注也仅体现为针对集体利益的“分”而未体现“合”,在集体经济发展相对滞后的地区,甚至连这种“分”的关联也仅停留在一纸文件中。宜城的股权配置模式则在强调“分”的同时,也为集体的“合”奠定了基础。具体而言,宜城将成员“权利与义务对等”作为股权配置的基本原则,一方面,通过股权配置类型和比例强调成员为集体所履行的义务和劳动贡献,以此体现对成员应有权利的尊重,强化成员与集体间的经济利益关联;另一方面,也通过强调成员集体义务的履行,重塑了成员的集体意识与集体归属,有效强化了成员与集体间的社会组织联结。宜城改革为新时期增强农村集体社会组织整合功能奠定了坚实的基础。
随着农村血缘、地缘及宗族等传统联结形式的弱化,农村社会利益分化和传统共同体的瓦解已成为不可回避的事实,如何构建适应农村社会发展需要的整合机制,实现农村社会的再组织,已然成为推进乡村振兴发展的关键性问题。农民是实现乡村振兴发展的主体,集体产权制度改革要激活的不仅有集体资产,还应有作为主体的农民。基于股权配置成员与集体所形成的新的经济关系,使其更加关注集体经济的发展与集体收益的分配,而集体意识的重塑则更加强化了成员与集体的社会关联。两种关系的交合,使成员与集体不是“表现为市场性合约关系,而是社会性合约关系”,即集体经济组织为成员提供经济利益分配和社区服务,成员作为集体经济组织的一部分,也要共同承担应尽的监督等集体义务,以维护共同体的利益。成员与集体间所形成的这种互惠性关系为实现农村社会的内在整合奠定了坚实的基础。
三、完善股权配置的几点讨论与建议
1.尊重成员财产性权利应是股权配置的基本指向
财产性收入应当以财产性权利为基础。探索农村集体集体经济有效实现形式,保护农民集体资产权益,是此次改革的主要目标内容之一。但农民集体资产权益所指内容绝不仅是成员的集体资产收益,还应该包括农民作为集体经济组织成员对集体资产所拥有的各项主张权利,这些权利既包括享有集体资产收益的权利,也应当包括资产占有、管理、运营、处理及监督等多项权利。从实践调查来看,在该项改革的推进过程中,特别是在股权配置方面,不少试点地区如同宜城一样,因集体资产尚未能产生收益或是处于负债状态,而质疑是否有进行改革和股权配置的必要。而在部分集体经济发展较好的村庄中,则因已存在固定的收益分配模式,也存在同样的质疑或是出现简化改革内容的现象,如以收益份额替代股权配置等。导致这些现象的根本原因在于改革所形成的“分益”指向,而非权利指向。通过集体资产的股权配置,除将共同所有的集体资产变为“按份共有”外,其更大的实际意义在于对集体成员的还权赋能和成员应享有集体资产权利的“物化”。集体资产股权配置,通过赋予成员集体资产股份,一方面,在明确成员享有集体资产收益分配依据的同时,也体现了成员对集体资产的事实性占有,构成了成员个人财产的一部分;另一方面,也赋予了集体经济组织成员主张集体资产权利的事实依据,改变了传统农村集体资产民主管理中集体经济组织成员“有名无份”的尴尬局面。因此,改革的指向应体现为对成员个人财产性权利的尊重,而这也构成了后续股份权能改革的前提和基础。以经济激励吸引成员参与村庄治理并非是“浪漫主义”的想象,其效用更多的取决于激励效度,以赋予财产性权利为指向的改革或许能够有效提升激励效度。
2.股权配置中的公平性及其有效实现
股权配置作为此次改革中利益分配的核心环节,其公平程度直接决定了改革的整体效度,这是由我国农村集体经济基本属性所决定的。但必须要注意的是,公平并不意味着平均,公平是以确保效率为基础而进行的分配,而平均则更倾向于福利性分配,平均化的分配看似平等实则并不平等。从各试点地区改革实践来看,平均化的分配方式虽然在短时间内能降低改革成本、弱化改革矛盾,但从长远来看,这种配置实则极大的降低了股权应有的经济与治理效应。所以,人们常希望能通过明晰产权带来更好的发展,但这种股权配置所形成的动力却十分有限。而且随着经济效益的显现化,利益分配中潜藏的各类矛盾也必定会逐渐显露,进而挑战已有的利益分配格局。这类现象在经济较为发达的地区已然屡见不鲜。因此,以特定标准为基础的公平性才是股权配置的应有方向。如前所述,从我国农村集体经济的形成与发展来看,农民的劳动与财产构成了绝大多数农村集体经济的基础。由此,劳动和财产贡献理应作为股权公平化配置的基本依据,以强化“扩大再生产的激励机制和治理集体资产的监督机制”。那么如何才能形成这种公平的配置秩序呢?通常而言,最为公平的分配机制应该是通过成员自行协商而形成的,但在实践中这种协商性秩序在面临利益矛盾时常表现出不稳定性,特别是在缺乏应有法律法规基础的前提下。各地多发的经济收益分配纠纷便是这一问题的直接呈现。从试点实际改革经验来看,要实现这种公平性的配置秩序,除了尊重农民意愿和民主决策之外,还需要有效发挥政府的改革引导作用,通过外部压力的嵌入彻底改变集体资产利益分配的混沌状态。
3.股权配置的集体整合及其治理意义
实现集体再整合是实现乡村振兴的基础,而利益关联依旧是新时期实现集体整合的关键。农村集体产权制度改革中股权配置的核心意义在于再次强化了成员与集体间的利益关联。一方面,通过股权配置和收益保障,进一步强调和明晰了集体资产归属,构建起了明确的集体共有产权利益回报机制,从而有效强化了成员与集体间的利益分配关联;另一方面,通过股权配置也进一步明确了成员对集体资产的占有权,并成为成员个人财产性权利的重要体现,构建起了全新的成员集体资产占有机制,由此也就形成了成员个人与集体间的财产性关联。从实践调查来看,财产性关联相对于利益分配关联而言对农民更具吸引力和实际意义。利益分配关联和财产性关联的强弱共同决定了成员与集体间利益关联程度。对于能够产生集体收益分配的村庄而言,成员基于这种利益关联会关心集体的经营、盈利及分配等问题;对于没有集体收益的村庄而言,这种复合性的利益关联也会通过强化成员财产权利和民主管理权利,引导成员关心集体发展、收益及资产处理等。这对优化村庄治理格局无疑具有重大价值。此外,还必须注意股权配置的过程也是集体意识重塑的过程。通过股权配置不仅赋予了成员“排他性”的权利、明确了成员的集体归属,也通过强调成员对集体的义务、贡献等,强化了成员与集体间的社会联结、组织联结,这也构成了集体整合的重要社会基础。因此,股权配置绝非仅是经济行为,也是优化农村社会治理基础的重要契机。各改革试点地区应以此为基础赋予股权配置更多的实践价值和意义。宜城实践无疑给我们提供了一个全新理解和认识视角。
编辑审定:陈越鹏