郑兴明,教授,博士,硕士生导师,福建农林大学马克思主义学院;雷国铨,教授,硕士生导师,福建农林大学马克思主义学院。
基金项目:国家社会科学基金一般项目“基于事实与价值的农村宅基地退出政策评估及优化研究”(21BJY036)。
本文原刊于《经济体制改革》2022年第4期,注释已略,如需引用请核对期刊原文;仅限学术交流用途,如有侵权请联系后台予以删除。
摘要:随着我国城镇化发展和人口空间布局的深度调整,农村宅基地闲置浪费现象愈发严重,加剧了乡村振兴中土地资源供给“紧约束”困境。盘活土地资源是实现乡村振兴的关键所在,实行宅基地退出改革是因应农村人口空心化和发挥土地要素潜能的必然举措。前期宅基地改革试点已取得了显著成效,但也存在着诸多问题与挑战。应在借鉴实践经验的基础上,按照宅基地“三权分置”的政策取向,探索具有地域特色的宅基地退出模式,畅通闲置宅基地和农房对外开放通道,加强政策工具之间的衔接与组合,建立宅基地退出风险防范机制,以扎实推进新一轮改革。
关键词:农村宅基地退出;改革模式;成效审视
随着农村人口的大量外迁和乡村振兴战略的全面推进,土地资源闲置与紧约束并存的现象日益凸显,如何盘活闲置宅基地和农房已成为许多乡村面临的共同难题,因而推进农村宅基地制度改革蕴涵着深刻的内在逻辑。从2015年开始,中央决定选取33个县(市、区)进行农村土地制度改革试点。其中,宅基地管理制度改革是本轮土地制度改革的重要内容之一。在相关政策的引导下,以促进宅基地有序退出和显化宅基地用益物权为主要目标的宅基地制度改革正持续推进。学者们对改革试点的推进情况进行了追踪调查研究,提出了一些具有建设性的意见和建议。姚树荣、熊雪锋(2017)对四川省泸县“嘉明模式”进行分析,提出了探索建设用地指标市场化交易机制和宅基地有偿退出收益分配机制等建议。钟荣桂、吕萍(2018)分析了江西余江改革试点的成效,认为降低交易成本是余江改革最为重要的经验启示。余永和(2019)则对“余江样板”“平罗经验”与“义乌智慧”三种典型模式进行比较分析,提出了健全农民社会保障等配套体系的建议。此外,有学者研究表明,虽然各试点经过多年的探索与实践积累了一批可复制可推广的经验,但也存在一些深层次的矛盾和问题,宅基地退出改革的总体绩效尚未达到预期效果,宅基地粗放利用和闲置浪费现象未能从根本上得到有效遏制。基于此,对前一轮宅基地退出改革的实践历程进行检视与回顾,总结归纳阶段性成效和反思存在的问题,有助于为新一轮宅基地制度改革提供宝贵的借鉴,而目前的相关研究总体上较为匮乏,这就为本文研究预留了一定的空间。
一、农村宅基地退出改革试点的实践进展
促进农民有偿退出宅基地是乡村振兴战略下农村宅基地制度改革的一项重要内容。在中央一系列政策推动下,33个试点县(市、区)陆续展开了农村宅基地退出改革的实践探索。各试点地区因地制宜,针对不同原因形成的超标准占用、“一户多宅”等问题推进宅基地退出改革工作,积累了较为丰富的实践经验,形成了各具地域特色的宅基地退出模式。本文将着重对晋江市、余江区和义乌市3个典型试点地区的改革模式进行比较分析,试图通过典型实例分析来探讨当前宅基地退出改革试点的总体成效及其后续推进路径。
1.晋江模式:创新宅基地“取得”与“退出”机制
2015年晋江市被确定为全国农村宅基地制度改革试点,成为我国农村宅基地制度改革的先行者之一,也是当时福建省唯一进入改革试点的县市。晋江民间资本雄厚,城镇化与工业化发展迅速。随着农村社会流动加剧和农民职业非农化步伐加快,大量祖屋和旧宅闲置浪费问题突出。同时,由于历史原因,晋江市宅基地存量整体上呈现出闲置比重偏高、“一户多宅”现象普遍、空间分布“多、散、乱”等特点。针对上述情况,晋江市依据上级赋予的改革权限,先后出台了30多个配套政策文件,着力创新宅基地管理体制机制,打破既有宅基地管理制度存在的“取得困难、利用粗放、退出不畅、权能不彰”等现实难题,建立起较为科学规范的宅基地管理制度,形成了独具特色的“晋江模式”。
“晋江模式”的核心要义体现在宅基地“取得”和“退出”两个环节。在宅基地“取得”环节,聚焦于“谁能申请”的问题推进改革。首先,当地政府创建“政府、村社、律师、专家”四位一体的协同工作机制,围绕着农村宅基地资格权、集体经济组织成员资格认定等问题,聘请专家和律师团队提供相关政策建议和法律咨询。其次,坚守“农民利益不受损”的改革底线,稳步推进集体经济组织成员资格身份认定工作,为实现“统一规划、多元取得”夯实工作基础。同时,全面推进宅基地审批扁平化、标准化、便捷化,将审批权限下放至镇一级,在国内首创农村宅基地审批管理系统,旨在解决宅基地“审批慢”“手续繁”“审批难”等难题。
在“退出”环节,立足于盘活存量和优化村庄布局的现实需求,当地政府对大量的废弃和空置的宅基地展开回收再利用工程,因地制宜地探索适合本地实际的宅基地退出机制,有效盘活闲置资源、唤醒“沉睡资产”,为乡村发展释放新空间。在改革实践中形成了“借地退出、指标置换、资产置换、货币补偿”等四种宅基地退出模式(见表1),不同的模式具有不同的动机、对象与实施方式。

所谓的“借地退出”是指村集体借用农户废弃坍塌的宅基地,用于村庄的基础设施建设,农户在保留宅基地使用权情况下以借出的方式退出宅基地;“指标置换”是指村集体按照宅基地的统一规划,采取重新安排宅基地建房的方式,鼓励村民自愿退出旧宅基地;“资产置换”就是通过置换安置房等方式退出宅基地,该模式有助于整治盘活零散宅基地,也有助于农户实现资产保值增值;所谓的“货币补偿”,就是对自愿退出宅基地的村民给予合理的货币补偿。这四种模式具有不同的特点,除了“借地退出”可推广性较弱外,其余三种都具有较强的可推广性和可复制性。
总体而言,晋江市以改革“破”困局,不断创新体制机制,宅基地制度改革取得了重大进展。自开展改革试点工作以来,晋江市累计腾退宅基地6345亩,盘活闲置宅基地和农房15343宗,为乡村建设和集体经济发展留出用地空间,为乡村振兴提供持续动力。同时,“晋江模式”也为国内其他地区的改革实践提供可资借鉴的宝贵经验。
2.余江模式:探索宅基地“有偿使用”与“有偿退出”
江西省鹰潭市余江区农村经济发展水平较低,外出务工人数众多,因而农村人口空心化明显。随着城镇化发展和农村劳动力外流的加速,当地农房和宅基地闲置问题也日益凸显。根据余江区的调查数据,当地农村闲置宅基地面积达到131.94万平方米,超过宅基地总面积的一成,农户“一户多宅”“一宅超占”的现象屡见不鲜。有研究表明,余江区共有7.3万农户,其中“一户多宅”的农户就有2.9万户,村庄建设用地7.8万亩,人均建设用地面积达到170平方米。造成“一户多宅”“超占面积”的原因是多方面的,但主要受两个因素驱动:一个是宅基地使用权的无期限性。城镇住宅用地使用年限一般是70年,而农村宅基地使用权是无期限的,且不会由于人口变动、房产继承等因素影响宅基地的使用期限;另一个则是宅基地管理制度的内在缺陷。由于宅基地集体所有权权能残缺,部分村委会权利主体意识淡化,疏于管理,未能对宅基地的开发利用进行有效监管。
解决好宅基地粗放利用、闲置浪费问题是推进余江区农村经济发展的必然途径。自2015年被列为改革试点以来,余江区以规范增量、盘活存量为主轴稳妥推进宅基地制度改革,基本形成了可推广、能复制、利修法的农村宅基地管理经验。“余江经验”主要是通过探索“有偿使用”与“有偿退出”等机制改革,建立完善的农村宅基地管理制度。以“一户一宅”为刚性约束,以公平公正为基本准则,余江扎实推进宅基地“超占面积”“一户多宅”等行为的纠偏工程。各村严格按照“一户一宅,面积法定”原则,采取有偿、无偿退出和有偿使用等方式,引导村民退出多宅和超占宅基地部分,落实“一户一宅”的确权登记发证工作;对于历史形成的超占多占且确实无法退出的,经过村民事务理事会审议通过有偿使用的办法征收费用。余江区颁布的政策文件规定,“超占多占”将拆除或收费,超标使用实施阶梯式收费制度。同时,设置宅基地申请人资格条件,严格做好资格审查工作。宅基地有偿使用费征收上来后主要用于宅基地退出补偿、村庄改造等。坚持公平公正是余江宅基地改革的基本底色,让广大农民群众真正感受到改革的合法、合情、合理。
总体而言,余江区宅基地制度改革试点取得了显著成效。以村民事务理事会建设为着力点,将村民自治组织的主体性真正落到实处,使之在改革过程中扮演着重要的角色。同时,在宅基地退出、有偿使用方面也做出了许多有益的探索。改革试点以来,无偿退出的宅基地宗数和面积分别占退出宅基地总宗数的81%、总面积的76.6%。针对自愿退出宅基地的进城落户农民,余江区也出台了一系列配套优惠政策保障其“回得来、留得住”,解决农业转移人口的后顾之忧,加快了农村人口城镇化进程。与此同时,该区还坚持以“宅改”为抓手,统筹推进农村各项改革,在土地整治、传统建筑保护、农村集体产权、农房抵押等方面进行有益探索,有力地促进了当地农村经济发展。
3.义乌模式:探索新社区集聚建设与“集地券”制度
义乌市是浙江省经济实力较强的县级市,山多地少,土地资源禀赋不足。随着该市城镇化快速发展对土地资源的刚性需求不断释放,土地供需矛盾日益凸显,因而面临着建设用地后备资源短缺的现实窘境。针对上述情况,当地政府勇于改革创新,决心把盘活农村土地资源作为第一要务,积极推进农村集体产权制度改革。2015年被列为改革试点后,义乌市承担起农村宅基地制度改革任务,从而为该市深化宅基地产权制度改革提供了历史机遇和变革契机。同年,原国土资源部批复了《义乌市农村宅基地制度改革试点实施方案》,要求当地政府遴选多个改革试点,在宅基地自愿退出、有偿使用、担保抵押、入市转让等方面制订相关的配套政策措施。同时,以保障农民“户有所居”为切入点,因地制宜地解决农户宅基地权益保护问题。义乌市敢于先行先试,在全国首创首推农村宅基地所有权、资格权、使用权“三权分置”,为全国推进农村宅基地产权制度改革提供示范样本和实践经验。
义乌市以城乡新社区集聚建设与“集地券”制度为着力点,探索构建宅基地有偿退出机制。针对村民居住零散、宅基地闲置浪费的弊端,义乌市有关部门加强协同管理,将零散分布的村庄进行集中联建,农民将原有住宅或房屋以价值置换的方式,根据自己的偏好选择高层公寓、产业用房、商务楼宇、商业用房、货币等多种组合置换,以此实现村庄向社区转变、村民向市民转变的“两个转变”目标。为确保相关改革方案落实落地,早在2013年和2014年,义乌市就先后颁布了《城乡新社区集聚建设实施办法(试行)》及《城乡新社区集聚建设实施细则》,对城乡新社区集聚建设的实施方案、置换程序等具体事项进行明确和详细的规定。
义乌的“集地券”是对宅基地退出的一种制度创新,其实质就是将退出的宅基地或者零散建设用地复垦为农业用地,经验收合格后按规定折算成建设用地指标,在预留本村发展需要用地后,结余部分由自然资源和规划局发放“集地券”,作为建设用地的凭证,允许在市域范围内统筹使用。显然,义乌市“集地券”制度本质上是建设用地增减挂钩制度的一种升级版,其创新之处在于因地制宜、分类赋能,运用市场机制实现土地发展权的空间转移。“集地券”按照不同来源分属于农户、村集体经济组织与政府,其拥有人可以凭券向金融机构申请抵押贷款,也可以通过挂牌、拍卖、竞价等方式在资源要素交易平台上进行公开交易。此外,义乌市政府还搭建“集地券”资源储备库,提供“集地券”的日常管理、收入与预支等服务,让未能进入市场交易的“集地券”存入平台并从中获取利息(与同期银行存款利率一致)。
义乌市对新社区集聚建设与“集地券”制度的大胆探索,极大丰富了我国农村宅基地退出的内涵与模式,为宅基地退出农户提供了更多的选择,这不仅有助于显化闲置宅基地财产权,也有助于缓解城乡建设用地指标不足的困境。
二、农村宅基地退出改革试点的成效审视
问题倒逼改革,破解农村发展中土地资源不足和闲置浪费问题是深化农村宅基地制度改革的内在驱动力。农村人口城乡迁移和乡村振兴战略的实施揭示了农村宅基地退出成为一种必然趋势,其对最大限度地发挥土地要素潜能、统筹城乡融合发展具有重大的实践价值。在检视与回顾前一轮宅基地退出改革实践历程的基础上,及时总结阶段性成效和反思存在的问题,有助于为新一轮宅基地制度改革提供参考和借鉴。
1.典型试点地区宅基地退出改革的总体成效
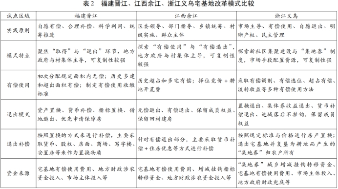
在不同的资源禀赋、经济条件下,出于相同的改革需求,福建省晋江市、浙江省义乌市和江西省余江区以各自不同的模式推动了宅基地制度改革试点,将乡村闲置荒废、粗放利用的宅基地进行科学规范管理,主要围绕着宅基地流转和宅基地退出展开实践探索。通过比较发现,上述改革实践模式在改革原则、模式特点、有偿使用方式、退出方式、退出补偿等方面存在明显不同,但可复制性与可推广性都较强,形成了各自的特色(见表2)。

具体而言,浙江义乌采取市场主导模式,以“三权分置”为抓手,在农房发证和抵押贷款、“集地券”、宅基地有偿使用及有条件转让等方面推进改革探索。尤其是通过“集地券”制度创新,打破了不同产权属性建设用地之间的藩篱,促进资金从城镇向农村流动,宅基地退出农户从中获得较高的经济补偿。总体上,“义乌模式”具有很强的可复制性,在盘活宅基地资源、显化宅基地财产权价值方面取得了良好的制度绩效。福建晋江采取地方政府与村集体主导模式,当地政府建立起“政府、村社、律师、专家”四位一体的协同工作机制,聚焦于宅基地“取得”与“退出”环节,以促进城镇化、实现土地增值为目标,通过制度机制创新,打通农村宅基地置换城镇住宅的通道,有效保障农民的合法居住权益。“晋江模式”有助于推动农民市民化,具有较强的可复制性。江西余江也是采取地方政府与村集体主导的模式,严格按照“一户一宅,面积法定”原则,以规范增量、盘活存量为主轴推进宅基地制度改革,探索切合本地实际的宅基地退出机制。“余江模式”的突出特点是在地方政府引导下充分发挥村集体主体作用,以村民自治为抓手创新基层治理模式,探索解决“一户多宅”“超占面积”的有效途径,也具有较强的可复制性。
综合改革试点的实践探索,尽管不同试点具有不同的改革目标和模式,但探寻盘活闲置宅基地和农房、显化宅基地的用益物权是本轮改革的基本价值取向。从现有研究资料看,宅基地有偿使用、有偿退出,以及宅基地交易、入市与转让等是各地较为普遍采取的政策工具。总体而言,改革取得了一定的成效。在第一轮试点改革中,33个试点地区按新办法共腾退出零星、闲置的宅基地约14万户、8.4万亩,办理农房抵押贷款5.8万宗、111亿元。农业农村部最新数据显示,“十三五”时期安徽金寨、四川泸县、河南长垣、湖北宜城、福建晋江分别退出宅基地4.85万亩、2.21万亩、0.94万亩、0.72万亩、0.70万亩。宅基地退出改革的持续推进,有力地促进当地农业农村发展。一方面,盘活了农村“沉睡”资产,为乡村振兴战略实施和美丽乡村建设提供必不可少的土地资源要素;另一方面,通过城乡增减挂钩制度为新型城镇化发展拓展了空间。
回看2015年以来的改革实践,各试点因地制宜,结合自身资源禀赋和发展水平,选择了不同类型的宅基地退出改革路径,取得了较为显著的成效。为了增强农村土地三项制度改革的整体性、系统性、协同性,2017年11月,全国人大常委会决定授权国务院将试点延期至2018年12月31日,为形成可复制可推广经验以及为下一步法律修订打好了基础。2019年1月,全国人大常委会决定再次将试点延期至2019年底,同时将部分试点经验转化为法律修订的依据,开启了相关法律的修订程序。在广泛征求意见和建议的基础上,最新修订的《土地管理法》于2020年1月1日正式实施。
2020年11月,中央农村工作领导小组办公室、农业农村部下发了《关于确定农村宅基地制度改革试点有关事项的函》(中农函[2020]17号),对稳慎推进新一轮宅基地制度改革工作提出了明确要求,决定启动全国104个县市区和3个地级市的新一轮农村宅基地制度改革试点,试点期限为2020年至2022年,这意味着要确保在2022年底前如期完成试点工作,总结一批“可复制、能推广、利修法”的改革创新成果。显然,从改革的演进轨迹来看,我国宅基地改革是在“三块地”改革的框架内始终沿着既定方向有计划、有步骤地扎实推进。
2.宅基地退出改革存在的主要问题
目前,虽然各试点都在积极探索宅基地有偿退出制度,形成了可复制可推广先进经验,但是也存在一些问题与困难。有研究表明,改革的总体绩效未能达到预期的效果,农村宅基地退出尚未形成良性循环发展态势,故而“一户多宅”“建新不拆旧”“少批多占”等宅基地粗放利用依然严重,空心村问题难以得到根本性的解决。综合来看,宅基地退出改革存在的问题主要有如下三个方面:
一是农户根深蒂固的社会观念影响宅基地退出改革。宅基地是农民最基本的生活保障,同时也是一个农户代代延续的基本物质要素。受到我国农村文化传统及千百年来“靠天吃饭、靠地谋生”思想的影响,祖祖辈辈生活在农村的农民,对于土地有着深厚的感情,特别是部分上了年纪或自小在农村成长的村民,由于自身文化水平较低,对新知识新事物的接受能力有限。他们视宅基地和房子为安身立命的根本,对当前宅基地退出安排普遍缺乏信心,认为“退出宅基地”就是在“剥夺他们的命根子”,即便是祖辈遗留下来的常年处于荒置状态的老宅基地也不愿接受退出。因此,在浓厚的“恋土情结”驱动下,无论宅基地退出补偿标准是否公正合理,部分农户都缺乏参与宅基地退出的意愿。
二是补偿标准偏低制约农民宅基地退出意愿。对于拥有闲置宅基地或已进城落户的农民,国家政策层面已经明确“自愿有偿退出”的实践路径。目前,各试点的“自愿有偿退出”改革主要是针对部分农户在满足“一户一宅、面积法定”的条件下,由于继承或转让等原因出现“一户多宅”或者多占、超占宅基地等情况,因势利导、积极鼓励农民以“自愿有偿”方式退出宅基地。由于宅基地退出的补偿资金存在严重缺口,改革试点中普遍存在着补偿标准偏低的现象。有些地方给出的一次性补偿金与农民的期待存在着较大的落差,由此抑制了农民退出意愿。尽管有些地方创新多种方式给予农民退出补偿,如提供村集体安置住房、进城购房补贴、货币补偿后在城镇定居等多种选项,但未充分考虑到农民退出宅基地后由于生活便利性降低可能带来的净福利损失、或城镇生活成本高企带来的幸福感和获得感的下降。农民在宅基地退出前后进行收益对比,便会产生抵触心理,从而影响了宅基地有偿退出政策的落实落地。
三是宅基地“封闭性”阻碍宅基地退出改革的深化。闲置宅基地的开发利用是宅基地退出改革的内在驱动力,如果无法形成“回收”与再利用的良性循环,宅基地退出的改革愿景将成为空中阁楼。在现行政策法规下,宅基地资格权与农村集体成员身份紧密相联,由此凸显了宅基地的“封闭性”和“身份性”。近年来,宅基地制度改革试点尽管在一定程度上提高了宅基地资源的市场流动性,但“转让人与受让人同为本村村民”的政策规定使制度突破有限。农村宅基地的“封闭性”抑制了市场机制顺利进入宅基地退出与再利用的循环,使得宅基地局限于村集体内部实现“回收”与再利用;而由政府主导的宅基地退出机制面临着资金缺口的难题,其可持续性存在隐忧,且难以实现土地资源的优化配置。实践表明,单纯依靠乡村内部无力实现土地资源最优配置,也无法实现改革效益最大化,因而势必会阻碍宅基地退出改革的进一步深化。
三、新一轮农村宅基地退出改革的推进路径
推动宅基地退出改革是应对乡村振兴战略实施中土地资源紧约束与闲置浪费并存现象的必然举措。2020年1月正式施行的《土地管理法》明确规定,允许进城落户的农村村民自愿有偿退出宅基地,从而为农村宅基地有偿退出政策的制定和实施提供坚实的法制保障。新一轮的宅基地改革试点仍将“自愿有偿退出”作为宅基地改革的一项重要任务,应在借鉴前期改革实践经验和教训的基础上,按照“三权分置”的权能架构优化和完善现有的政策举措,扎实推进宅基地退出改革,确保各项政策措施落地生根。
1.坚持因地制宜、分类推进、精准施策的原则
改革要因地制宜,依托地区优势资源和实际情况,形成具有地域特色的改革创新之路。当前,国内农村宅基地退出改革试点仍处于探索阶段,在具体实践中结合本地实际形成了一些可推广、可复制的样本,如浙江省义乌市探索新社区集聚建设与“集地券”制度的宅基地退出方案;福建省晋江市的借地退出、指标置换、资产置换、货币补偿等四种宅基地退出模式;江西省余江区的无偿退出、有偿退出、保留成员权益、保留回村建房等宅基地退出模式;等等。这些改革试点因地制宜地探索具有地域特色的宅基地退出模式,为国内其他地区的改革实践提供了可资借鉴的宝贵经验。在新一轮的宅基地退出改革中,“因地制宜、分类推进、精准施策”也应成为改革创新的主基调。幅员辽阔、地域自然和人文差异的现实国情,决定了我国实施宅基地退出政策不可能只有一种路径、一种模式和一个标准,在实施过程中必须因地制宜。而从微观的视角来看,农户的个人特征、宅基地使用状况迥异,有的已实现职业转换且在城里定居生活,而有的仍留守在农村务农;有的是历史形成一户多宅、超面积使用宅基地的,有的是私建超占、私搭乱建使用宅基地的。针对不同情形要进行差异化政策安排,只有分层分类对不同对象精准施策,才能实现政策绩效的最大化。
2.畅通闲置宅基地和农房对外开放通道
宅基地退出改革的目的在于提高土地资源利用效率和盘活农村沉睡的资产,如果无法形成“回收”与再利用的良性循环,就会导致改革失去内在动力和可持续性。正如前面所述,仅靠乡村内部无法实现宅基地资源优化配置的改革愿景,因而需要畅通闲置宅基地对外开放通道,以此克服宅基地“封闭性”诱致的改革边际效益式微的困境。一方面,闲置宅基地和农房是乡村吸引城市人才、资本的重要载体,畅通其对外开放通道,可以弥补乡村建设行动中人才与资金匮乏的窘境;另一方面,通过引进外来资本与人才促进宅基地开发进入“回收”与再利用的良性循环,有助于促进宅基地退出改革的可持续发展并释放出更大的经济效益。因此,必须有前瞻性地谋划政策调适路线图,适时畅通闲置宅基地对外开放通道:一是放宽宅基地资格权的认定标准,弱化宅基地权利的身份性限制。针对回乡落户城镇居民、乡贤、专业人才,要根据村民义务履行程度与乡村建设的贡献度,加快研究制订“积分建房”政策,通过有偿的方式享受本村村民相同的宅基地资格权。二是畅通社会资本参与宅基地开发利用的通道。对于下乡的城市工商资本,村集体经济组织在保障村民宅基地用益物权的前提下,以出租、合作等方式共同盘活利用闲置宅基地和农房,以“共享发展”的新理念推动形成对外来资本有序开放的新格局。
3.加强政策工具之间的衔接与组合
补偿标准偏低是农民缺乏退出宅基地积极性和热情的根本动因。从改革试点的实践来看,由于政策之间缺乏协调与衔接,导致部分农民对宅基地退出补偿的合理性产生质疑。大多数改革试点在制定补偿方案时,除了货币补偿与农民的期待存在较大落差外,未考虑到农民退出宅基地后生活成本和居住便利性变化所导致的幸福感和获得感下降。农民对宅基地退出缺乏积极性必然会影响到退出政策的落实落地。因此,需要加强政策工具之间的衔接与组合,促进宅基地退出政策与教育、就业、住房、户籍、社会保障等各类政策工具的有机衔接和相互配套,着力提升宅基地退出农户的幸福感和获得感。一是要制定能充分彰显宅基地用益物权性质、能体现农民是宅基地增值收益分配主体的补偿标准,结合本地实际明确农户宅基地退出的补偿标准,同时以政策法规的形式明确农户参与宅基地增值收益分配的份额。二是要把解决宅基地退出农户的长远生计作为地方政府抓好“三农”工作的重要课题,在涉及农户住房、就业、医保、子女教育等方面,增强政府部门之间的协同以及政策工具之间的关联度,促进各政策工具之间的有效衔接与协同,妥善解决农民的后顾之忧。
4.建立宅基地退出风险防范机制
长期以来,我国基于“居者有其屋”的原则,将农村宅基地定性为保障农民基本生存和居住条件的一种福利,具有保障性、身份性等特征。随着“三权分置”改革的推进,宅基地财产权权能得到不断强化,而与宅基地有关的利益纠纷也在不断涌现。当前,我国城乡公共服务布局不平衡问题依然突出,农村最低生活保障标准偏低、农村社会保障体系不完善,尚未形成城乡统一的就业和社会保障制度。与此同时,农村土地增值收益分配机制不健全,乡村善治新格局也尚未形成。在此背景下,全面实施宅基地退出政策可能带来收益分配问题和矛盾冲突激化。做好宅基地退出风险防范,无论是对农民权益的维护还是退出政策的执行都是不可缺少的重要举措。然而,在具体实践中与宅基地退出政策相配套的风险防范机制尚未建立。宅基地退出是新一轮农村宅基地制度改革的重要方向,当下应把建立宅基地退出风险防范机制作为重点解决的课题。一是应规范宅基地退出程序。在制定宅基地退出方案及补偿标准时,必须坚守农民利益不受损的底线,在兼顾国家、集体、农户三者利益的前提下充分尊重农民的主体性地位,充分保障农民的知情权、参与权、监督权与利益表达权。二是完善社会稳定风险评估机制。聚焦宅基地退出政策实施过程中潜在的利益冲突,政府应及时做好风险预警、矛盾化解与应急处置工作,以制度化方式应对农民多元的利益诉求。
编辑审定:陈越鹏