作者简介:马翠萍,中国社会科学院农村发展研究所副研究员。
项目基金:国家社会科学基金青年项目“供给侧结构性改革背景下中国农业绿色发展和资源永续利用研究”(17CJY032);中国社会科学院国情调研重大项目“农村集体经营性建设用地入市实施状况调研”。
本文原刊于《改革》2022年第10期,注释已略,如需引用请核对期刊原文;仅限学术交流用途,如有侵权请联系后台予以删除。
摘要:国家首批农村集体经营性建设用地入市试点实践显示,各地对相关利益主体参与土地增值收益分配的依据、形式、标准等进行了差异化探索。从试点地区政府层面来看,其主要以计征调节金的方式参与入市土地增值收益分配,但调节金的计征存在计征基数不确定、计征依据不统一、计征比例跨度大等问题;从集体层面来看,2/3的试点地区对土地入市净收益在村级层面提取一定比例留存,但薄弱的农村集体经济组织难以切实有效保障集体利益;从农户层面来看,农村集体经济组织成员资格认定存在随意性强、差异化大等问题。现阶段,我国应从健全相关法律制度着手,以加快发展新型集体经济组织、规范入市地价标准、推进与其他改革协调等方面为工作重点,完善农村集体经营性建设用地入市收益分配制度。
关键词:农村集体经营性建设用地;土地增值收益分配;农村集体经济组织
党的十九届五中全会提出,要健全城乡统一的建设用地市场,积极探索实施农村集体经营性建设用地入市制度。《中共中央 国务院关于构建更加完善的要素市场化配置体制机制的意见》指出,建立健全城乡统一的建设用地市场应着力构建公平合理的集体经营性建设用地入市增值收益分配制度。目前全国农村集体经营性建设用地有3000万~5000万亩,倘若这部分土地入市,其土地增值收益如何在地方政府、集体、农民之间分配是该项改革的关键和基础。如果这个问题处理不好,不仅会影响政府提供基本公共服务的能力,而且会给农民基本权益保障和社会稳定带来负面影响。
一、相关文献综述
目前学术界就集体经营性建设用地增值收益分配问题还存在较大分歧,争议的焦点主要围绕“谁有资格参与入市土地增值收益分配”以及“入市土地增值收益如何分配”展开。
对于“谁有资格参与入市土地增值收益分配”问题,学术界形成了“涨价归公”“涨价归私”“公私兼顾”三种主流观点。“涨价归公”观点的支持者认为,“涨价归公”是分享经济发展剩余的最优制度安排,这是因为,从农村土地在转让利用过程中形成的价值来看,农民集体对增值贡献其实是有限的,最主要的贡献来自经济、社会的发展。现实中,土地财政就蕴藏着“涨价归公”的深层逻辑。虽然“涨价归公”观点在20世纪之后就逐渐淡化,但针对土地增值收益分配的争论并没有停止。主张“涨价归私”的学者认为,产权本身就是有价值的,农民集体是土地产权所有者,基于产权的收益权,农民集体应该享有土地的全部增值收益。从法理上来讲,地方政府没有参加土地增值收益分配的依据,但政府可采取税收手段调节过高所得。在“涨价归公”还是“涨价归私”的争论中,衍生出了土地增值收益应“公私兼顾”的折中思想。他们认为,土地增值收益应在国家和产权所有者间共享,而且这应是未来土地制度改革的方向。这是因为,由宗地外投资辐射性引发的增值和人为变换土地用途等因素引发的增值部分,理应归公并由社会公平分享,但同时他们认为,应对政府的分成收益加以限制。诚然,政府从农村集体经营性建设用地入市中直接获取收益无法理依据,但作为社会公共基础设施的投资者、建设者和管理者,政府从农村集体经营性建设用地入市中分享一定比例的收益是合理的。
近年来,随着土地制度改革的推进,学术界进一步讨论了“入市土地增值收益如何分配”的问题,但相关研究并不多,且多为案例研究。学者们更多的是试图参照土地征收下地方政府、集体、农户增值收益分配标准,合理量化农村集体经营性建设用地入市增值收益分配,但现实中,农民很难在土地入市与国家征收两种情况下获得大体相当的收益。2015年国家设立的农村集体经营性建设用地入市试点,为入市土地增值收益如何分配提供了鲜活的研究样本。吴昭军认为,在初次分配中应以产权和市场调节为基础,政府应以税收方式调节土地增值收益,参与二次分配。周小平、冯宇晴、余述琼以广西北流市为例,对比分析了土地入市与土地征收两种模式下土地增值收益分配的差异。他们认为,农村集体经营性建设用地入市收益分配要动态对标土地征收的收益分配,以保证两种模式下收益分配的大体平衡,至于利益主体的分配比例则应因地而异。吕宾、杨景胜发现农村集体经营性建设用地入市试点地区的土地增值收益分配呈现显著的区域特征,具体可分为城乡接合部类型、农村地区类型、城市规范管理类型三种,并建议入市土地增值收益在国家与集体之间分成收益比例量化为3:7左右,在未建立收益统筹的地区,集体与个人之间分成收益比例量化为2:8。
现有研究为本文奠定了坚实的理论基础,但仍存在一定局限和不足。如从时间维度来看,早期对入市土地的研究受制于当时法律约束,研究主要集中于主张建立农村集体经营性建设用地入市合法制度,入市土地增值收益分配并不是研究的重点。随着20世纪90年代原国土部在安徽、广东开展农村集体经营性建设用地入市试点工作,学者们开始更多地关注土地入市后的增值收益分配问题,产生了“涨价归谁”的探讨,但是并没有形成统一的观点。2015年后围绕农村集体经营性建设用地入市试点开展的学术讨论,切实丰富和推进了入市土地增值收益分配的研究,但囿于改革时间较短,试点地区有关入市土地增值收益的分配方案、分配比例差异较大。2018年国务院在总结改革试点情况报告中提及,“从内容上来看,农村集体经营性建设用地入市在平衡国家、集体、个人三者之间收益的有效办法还不够多”,因而建立兼顾国家、集体、个人的土地增值收益分配制度尚需深入探索,这正是本文的出发点。
本文可能的学术和社会贡献体现在:立足农村集体经营性建设用地入市制度合法化的大背景,尝试以国家首批农村集体经营性建设用地入市试点地区为研究样本,聚焦入市土地增值收益分配这一关键问题,从利益主体视角,较为全面、系统地梳理试点地区政府、集体(包括村集体、乡镇集体、村小组集体)、农户参与土地增值收益分配的依据、参与分配的形式、分配标准、分配额度等制度安排问题。这不仅能丰富和推进有关农村集体经营性建设用地入市的研究内容,而且可为国家建立公平合理的土地入市增值收益分配制度提供决策参考,为全国其他地区开展相关工作提供经验借鉴和启示。
二、农村集体经营性建设用地入市成本收益分析
2015年,国家在15个县(市、区)采取自上而下的模式开展农村集体经营性建设用地入市改革工作。从实践来看,农村集体经营性建设用地入市涉及土地取得、土地开发、土地出让三个环节,成本支出贯穿集体经营性建设用地入市所有环节,其中土地出让环节以土地出让金形式实现土地价值;在各环节,涉及的利益主体以不同程度、不同方式对入市土地增值产生贡献。需要说明的是,农村集体经营性建设用地入市可以采用出让、租赁、作价出资(入股)等有偿使用方式入市,入市方式不同,增值收益分配也不尽相同。为更好地诠释入市土地增值收益分配相关问题,这里仅对出让方式进行研究。
(一)土地取得环节
一般来说,入市途径不同,土地取得成本也不尽相同。结合国家首批入市试点地区实践来看,入市途径一般分为就地入市、调整入市和综合整治入市三种。就地入市是指集体经营性建设用地地块在合规条件下,且已具备开发建设所需要的基础设施等条件,可直接进入土地交易市场,土地取得成本主要包括收回建设用地使用权补偿、房屋拆迁安置补偿、建(构)筑物补偿、勘测定界、方案编制、地价评估等前期工作费、统筹管理费等。调整入市针对的是农村零星、分散的集体经营性建设用地。根据土地利用总体规划和土地整治规划,一般由集体经济组织先复垦后形成建设用地指标再进行易地入市。以调整土地在产业集中区为例,入市土地取得成本包括收回土地承包经营权和建设用地使用权补偿、房屋拆迁安置补偿、青苗和建(构)筑物补偿、复垦指标费、耕地占用税、勘测定界、方案编制、地价评估等。综合整治入市主要针对城中村、连片农村集体建设用地。在符合规划的前提下,对规划范围内各种地类土地进行统一复垦、建设配套基础设施,在依法妥善处理原有用地相关权利人的利益关系后,将符合空间规划的存量及新增集体建设用地,按照农村集体经营性建设用地入市。综合整治入市土地取得成本包括复垦费和基础设施配套建设费用、安置区建设、拆旧等支出。从理论上讲,农村集体经营性建设用地土地取得成本的核算,应按实际取得核算成本,但可入市的存量集体经营性建设用地往往很难追溯历史成本,一般试点地区采用重置成本来代替,或者参考本区域土地征收、土地收储的平均成本确定农村集体经营性建设用地入市平均成本。
(二)土地开发环节
土地开发环节的成本支出主要是前期土地开发性支出,如“三通一平”“五通一平”“七通一平”等基础设施建设支出,除此之外,还包括一些相关费用(如需要支付的银行贷款本息)。从理论上讲,土地开发环节涉及的土地增值收益主要是投资性增值,包括由宗地内业主投资带来的直接投资性增值和由宗地外投资辐射引起的外部投资辐射性增值。直接投资性增值主要是对某一宗地进行路、水、电、气等的直接投资,从而产生增值。辐射性增值主要是对非本宗地外的投资,如周边各种基础设施的建设以及商业、服务业、金融业的建设,虽然这些建设并非针对该宗地,但会在一定程度上辐射到该宗土地,从而增加该宗地出让、租赁收益。从试点地区实践来看,入市土地的开发主体可以是地方政府,也可以是入市地块所有者,当然也可以由集体土地所有权人委托第三方(如土地储备机构)实施前期开发,以达到土地供应条件。从试点实践来看,一般由集体对符合规划和用途管制的集体经营性建设用地进行简单的土地整理后,政府对入市地块进行“三通一平”“五通一平”“七通一平”,自此入市土地就完成了从生地到熟地的转变。开发环节是政府具备参与土地增值收益分配资格的重要现实依据,政府在此环节以计征土地增值收益调节金(以下简称“调节金”)方式参与入市土地增值收益分配。
(三)土地出让环节
乡镇集体经济组织、村集体经济组织(村股份经济合作社或村经济合作社)及村内其他集体经济组织是农村集体经营性建设用地的所有者、出让者。在当前制度下,农村集体经营性建设用地归集体所有,这种集体公有制既不是一种共有的、合作的私有产权,也不是一种纯粹的国家所有权,它是由国家控制但由集体来承受其控制结果的一种农村社会主义制度安排。在农村集体经营性建设用地出让环节,入市主体委托有资质的中介组织或者国土主管部门评估出让宗地的土地使用权价格,从而获得入市土地收益,涉及的成本支出主要是计提业务费用和拍卖费等。
因此,不同主体视角下集体经营性建设用地入市的土地增值收益可以用如下等式表示:政府享有的土地增值收益=调节金-政府投入的开发成本;集体享有的土地增值收益=集体土地出让价款-调节金-土地取得成本-集体投入的开发成本-其他税费支出;土地增值总收益=政府享有的土地增值收益+集体享有的土地增值收益=集体土地出让价款-土地取得成本-总开发成本-其他税费支出,其中,总开发成本是政府投入的开发成本与集体投入的开发成本的总和。
三、利益主体视角下农村集体经营性建设用地入市增值收益分配的实践探索
农村集体经营性建设用地入市土地增值收益分配涉及的主体包括试点层面的县(市、区)政府(以下简称“试点县政府”)、集体(村集体、乡镇集体、小组集体)和农户。其中,试点县政府以调节金形式参与入市土地增值收益分配,农户与集体就入市土地净增值收益进行内部分配。
(一)试点县政府计征调节金方式、考量因素、计征依据较为统一
依据《农村集体经营性建设用地土地增值收益调节金征收使用管理暂行办法》,农村集体经营性建设用地入市试点期间,试点县政府除征收一般税项外,对农村集体经营性建设用地入市征收调节金,其目的是在税法暂时没有覆盖农村集体经营性建设用地入市情况下,用以调节土地增值收益。该办法进一步规定,试点期间省、市不参与调节金分成。从试点实践来看,在综合考虑入市土地用途、入市地块区位、入市方式、交易方式等因素后,试点县政府主要采用分类、分级方式计提调节金。从整体来看,试点县政府征收调节金的方式主要有两种:一种是以入市土地成交总价款为计征基数,调节金计征比例设置为总价款的8%~50%;另一种是以入市土地总价款扣除取得土地、土地整理开发、税费等成本之后的土地增值收益为计征基数,调节金计征比例设置为5%~60%。由于两种计征方式各有所长,如第一种方式计算简便、易于操作,第二种计征方式更具合理性,因而两种计征方式在试点地区被采用情况大体相当。
事实上,试点地区计征调节金遵循的原则较为一致,即在其他条件相同情况下,入市土地收益越高,调节金计征比例也越高。一般来说,在其他条件相同的情况下,对商服用地征收调节金的比例高于对工业用地的计征比例,规划区内计征比例高于规划区外计征比例。如浙江试点以入市土地成交总价款为基数计征调节金,入市地块位于县城规划区的,试点县政府对商服类用地、工矿仓储类用地分别计征48%、24%的调节金;入市土地位于乡镇规划区的,试点县政府对商服类用地、工矿仓储类用地分别计征40%、20%的调节金;入市土地位于其他地块的,试点县政府对商服类用地、工矿仓储类用地分别计征32%、16%的调节金。
统计数据显示(见表1),无论是不同计征方式下,还是同一计征方式下,试点地区计征调节金比例跨度都很大,其原因无非是为了保证利益主体在土地征收转用与农村集体经营性建设用地入市之间获得相对平衡的收益。如,为平衡试点县政府在土地征收转用和入市下获得相对平衡的收益,四川试点参考前期城乡统筹改革中政府可计提的收益,确定调节金计征比例下限为13%;参考国有建设用地使用权出让中政府获得的收益水平,确定调节金计征比例上限为30%。浙江试点为平衡政府收益,参照国有土地出让提取基金的比例(约占出让总价的16%),设置调节金计征比例下限为16%。相较之下,吉林试点调节金的计征比例设置的出发点是确保集体经营性建设用地入市下集体和农民所得平均土地增值收益与征地情况下集体和农民获得的收益大体相当。

(二)村集体经济组织可按照一定比例提取土地增值净收益
农村集体经营性建设用地入市出让总价款在扣除政府计征的调节金、土地取得成本、整理开发成本以及相应税费后为入市土地净增值收益,由集体经济组织所有,该部分收益可由集体与农户进行分配。
从整体来看,如果农村集体经营性建设用地归属乡镇集体经济组织,其入市收益就归乡镇集体所有,纳入乡镇财政统一管理。如果入市土地归属村集体经济组织或者村小组集体经济组织,2/3的试点地区规定村级层面可按照一定比例提取土地增值净收益,但各地区根据入市土地权属设置了跨度较大的村集体留存比例(见表2)。其中,入市土地属于村集体所有的,如海南试点、贵州试点、甘肃试点、四川试点分别要求设置不少于30%、40%、60%、80%的集体留存比例作为集体积累。辽宁试点则要求集体留存比例不能超过入市土地净增值收益的20%。浙江试点要求按入市方式的不同分类使用,对于集体经营性建设用地以出让方式入市的,其入市收益作为集体积累,统一列入集体公益金进行管理。对于入市土地归属村民小组所有的,首先允许在村级层面提取一定比例的公益金,其余收益归村小组集体所有。如河南试点规定,村集体提取公益金的比例不高于30%,其余收益留归村小组集体。部分试点允许村小组将分成收益进一步在成员间分配,如甘肃试点、浙江试点允许村集体对入市土地增值收益提取10%的公益金,其余收益可在村小组成员间分配。

对于村集体留存收益,试点地区通常有两种使用方式:第一种是将分成收益以股权增值方式追加量化成员股权。可通过对外投资、购买物业服务等用于发展壮大集体经济,期间农户可以享受收益现金分红。如浙江试点规定,村集体取得的土地增值收益可作为新型集体经济组织的经营性资产,以股权增值方式追加量化为成员股权,并设置三年期限,期限内持股人可将持有的股份以抵押的方式向银行贷款,期限结束后,持股人可选择以股份换现金。第二种是将分成收益直接统筹用于村内基础设施建设、公益设施配套建设、农民社会保障等方面的支出。如甘肃试点规定,农村集体经济组织取得的土地增值收益统筹用于本村集体基础设施、公益设施配套等建设支出,以及对农村经济困难群众的社保补贴和特困救助;河南试点规定,公益金主要用于全村修路、用电、用水、医疗保险等公益事业支出。此外,也可以同时采取这两种方式使用集体留存收益,如四川试点对入市土地增值收益提取80%的集体留存,其中40%作为集体资产管理公司公积金,并按公司股权设置量化到股东;10%作为风险金,主要用于村集体资产经营风险防控;另外30%作为公益金,用于村级公共福利。上海试点规定,集体获得的入市分成收益主要用于本集体经济组织的经营性再投资发展、改善本社集体组织成员的生产和生活配套设施条件、民生项目等支出。
(三)农户间分配以公平为前置条件,具体分配方案由村集体民主协商决定
关于入市土地净增值收益在农户间的分配,试点地区一般只给出原则性的指导意见,至于成员间具体分配方案,包括分配范围和对象、分配额度、分配比例、兑现方式、争议处理等问题则交由村集体决定。从试点实践来看,入市收益属村集体的,一般由村委会提出分配草案,经村民会议或村民代表会议讨论通过后实施。入市收益属村民小组的,一般由村委会会同村民小组组长提出分配草案,经村民小组会议讨论后实施。
四、入市土地增值收益分配制度效果评价
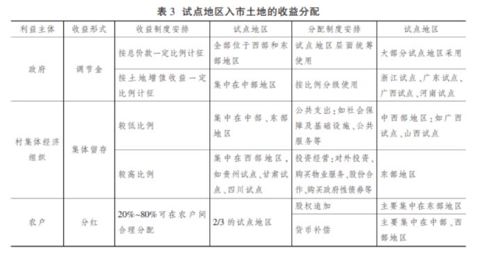
国家首批农村集体经营性建设用地入市试点地区对相关利益主体参与土地增值收益分配的依据、方式、标准等进行了差异化探索(见表3)。实践显示,农村集体经营性建设用地流转打破了政府对土地一级市场的垄断,降低了农村集体经营性建设用地市场的交易费用,改善了资源配置和收入分配,将土地非农化的收益更多地留在农村、留给集体和农民,并在一定程度上缓解了因征地而导致的政府与农民之间的矛盾。

与此同时,国家首批农村集体经营性建设用地入市试点在收益分配上还存在一些共性问题,具体表现在如下方面:
一是有关入市调节金的管理办法不尽规范。依据《农村集体经营性建设用地土地增值收益调节金征收使用管理暂行办法》,调节金按入市农村集体经营性建设用地土地增值收益的20%~50%征收。但从试点情况来看,试点县政府计征调节金存在计征基数不确定、计征依据不统一的问题,这就导致无论是按入市土地成交总价款,还是按入市土地净增值收益一定比例计征调节金,都存在调节金计征比例跨度较大的问题。此外,目前农村集体经营性建设用地调节金的法律性质不明确,制度设计具有非正式性。
二是现有入市土地收益分配制度没有充分调动地方政府推动农村集体经营性建设用地入市的积极性。有关研究显示,试点县政府在集体经营性建设用地征收转用下可获得的收益占土地出让总价款的70%左右,显著高于集体经营性建设用地入市下试点县政府计征的8%~50%的调节金,这在一定程度上削弱了地方政府推动农村集体经营性建设用地入市的积极性。
三是农村集体经济组织力量薄弱,农民权益难以得到有效保障。根据《中华人民共和国土地管理法》的相关规定,农村土地,除由法律规定属于国家所有的以外,属于农民集体所有,可由村集体经济组织或者村民委员会经营、管理。这意味着在现有制度下农村集体经济组织与村民自治组织职能边界仍未有清晰的界定。如不少试点规定,在入市土地增值收益分配时,入市收益属村集体的,由村委会提出入市土地增值收益分配草案,经村民会议或村民代表会议讨论通过后实施。但现在的问题是,村民范围与具有土地权益的农村集体经济组织成员范围并不是完全重合的,叠加村民委员会自身组织能力建设不足问题,如果由村民委员会提出入市土地增值收益分配草案,就可能出现难以在经济利益方面充分表达和代表农民集体成员诉求的情况。
四是集体内部“谁有资格参与分配”问题亟待厘清。由于入市土地增值收益涉及金额较大,试点地区均出台了有关土地增值收益分配的政策性文件,在农户内部分配首先强调公平性。目前入市土地增值收益在农户间分配的矛盾主要集中在村内“外嫁女”“入赘男”以及户口不在本地的常住居民等特殊群体,有关他们是否有资格分享土地增值收益的争议较大。虽然各地结合实际情况出台了本地区的集体经济组织成员资格认定管理办法、指导意见,但差异较大。从越来越多的针对农村集体成员资格发生的民事诉讼案件来看,集体经济组织成员资格亟须在国家立法层面予以明确。事实上,对于入市土地增值收益分配中的争议,试点地区也在尝试进行破解,如浙江试点规定,对分配方案存在纠纷的,采取在村级层面(村股份经济合作社或村经济合作社)预留相应比例分配资金(不低于10%)的处理方式,在县主管部门或司法部门下达处理意见或决定后,再进行分配。另外,分配范围或对象不确定引致的一个结果是,集体将入市土地增值收益妥协为按人头平均分配。诚然,平均分配的方式在短期可能是有效的,能够一定程度上压制表面的矛盾,但这是以侵犯部分农户的权益为代价的,长期势必会引发农村的社会矛盾和冲突。
五是入市土地地价管理有待进一步规范。事实上,60%的试点地区制定了农村集体经营性建设用地基准地价管理规定或者办法,但规范性有待完善。如在基准地价方面,广西试点规定,城镇基准地价评估范围已覆盖的,集体经营性建设用地地价标准可参照城镇基准地价执行;城镇基准地价评估范围未覆盖的,集体经营性建设用地地价标准可参照城镇基准地价末级基准地价执行。也有部分试点地区先期直接参照国有土地基准地价体系执行,如黑龙江试点、重庆试点。在地价确定方面,部分试点由入市主体委托有资质的公司或者土地评估机构进行地价评估,如四川试点、浙江试点。浙江试点进一步规定,入市土地起始价应在评估价的基础上由集体决策确定。部分试点则规定由国土资源行政主管部门对地价进行评估,如广西试点。在入市土地底价方面,广西试点、四川试点均规定,集体经营性建设用地使用权出让底价不得低于所在区域城镇基准地价。广西试点进一步规定,对于城镇基准地价评估范围未覆盖的区域,不得低于其所在乡镇末级城镇基准地价。广东试点、上海试点规定入市地价原则上不得低于农村集体经营性建设用地基准地价的70%。山西试点则规定入市土地底价不得低于农村集体经营性建设用地基准地价的80%。海南试点规定入市土地底价不得低于入市成本,不得低于出让宗地所在区域基准地价的70%,也不得低于国家规定的相应国有建设用地出让最低价标准。
五、农村集体经营性建设用地入市增值收益分配制度的优化建议
农村集体经营性建设用地入市是集体土地资本化和土地经济关系调整的过程,该项改革涉及的主体、包含的利益关系较为复杂,需审慎稳妥推进。
第一,现阶段仍应延用调节金制度来调节入市土地增值收益,并对涉及的关键问题予以明确。自探索农村集体经营性建设用地入市改革以来,无论是早期改革试点、2015年国家试点地区,还是2020年试点结束后自发进行农村集体经营性建设用地入市的地区,地方政府都采取了计征调节金的形式来调节入市土地的增值收益。考虑到政策的稳定性,建议在现阶段仍将调节金作为调节土地增值收益的主要手段,并对调节金征收主体、征收缴库、征收范围、征收标准、使用管理、法律责任等进行明确,严格规范内部分配和使用办法。如有关调节金的使用分配,建议按比例在县(市)、乡(镇)、村分级使用,并向基层倾斜。随着不动产税制度的完善,最终应利用土地增值税对入市土地增值收益进行调节。
第二,在国家层面出台农村集体经济组织成员资格认定指导意见,解决集体经济组织成员认定随意性强、差异化大的问题。从试点地区的实践来看,解决入市土地增值收益分配对象不清的问题,较为方便可行的手段是结合集体经济组织成员界定来实现。因此,目前迫切需要在国家层面通过立法建立统一成员资格认定标准。建议将成员资格认定纳入正在起草的《农村集体经济组织法》。成员资格认定应统筹考虑户籍、土地承包、居住状况以及村庄义务履行情况等,明确成员资格取得、丧失和保留的具体情形。取消成员资格要谨慎,不能以“户籍”要素作为唯一裁定标准,而应充分考虑成员是否以土地为基本生活来源、是否取得城镇职工社会保障等因素。在农村集体经济组织成员未获得生存保障的情况下,一般不宜认定农村集体经济组织成员资格丧失。对“外嫁女”“回迁户”“嫁城女”“农转非”等特殊群体成员资格界定,要严格遵循唯一性原则,避免这些群体的利益“两头空”或“两头占”。
第三,厘清农村集体经济组织与基层政府、村民自治组织的关系,强化农村集体经济组织的经济职能。加快出台《农村集体经济组织法》,对《村民委员会组织法》《民法典》中有关农村集体经济组织等内容存在冲突的地方予以明确。如《民法典》中规定农村集体经济组织是特别法人,是独立的民事主体,农村土地所有权属于农民集体经济组织,而《村民委员会组织法》规定由村民委员会行使集体经济组织的各种权利,这些立法上的冲突,需要在制定《农村集体经济组织法》时予以研究解决。在厘清农村集体经济组织与基层政府、村民自治组织关系的基础上,强化农村集体经济组织承担的经济职能,鼓励农村集体经济组织对入市土地增值分成收益采用购买物业服务、投资、入股等形式进行再投资,不断壮大集体经济。与此同时,要转变地方政府职能,淡化其在集体经营性建设用地入市中的“参与人”角色,强化“监管人”角色,加强政府对土地市场的管理,加强土地用途监管能力建设,为集体经营性建设用地流转提供制度保障。
第四,完善“三资”(资金、资源、资产)监管平台功能建设,切实提高农村集体资产管理水平和效率。目前,试点地区对集体分成的土地增值收益一般纳入农村集体资产统一管理。建议依据《农业部关于进一步加强农村集体资金资产资源管理指导的意见》,进一步完善“三资”平台管理功能建设,实现省、市、县、镇、村五级网络化管理。鉴于集体资产的存在形式和运行方式越来越复杂,应加快监管功能模块开发,对入市土地收益能够做到“全流程”跟踪监管、实时查询、信息互联共享;各县(市、区)应设置专职人员负责“三资”管理平台的操作,并定期指导各乡镇经管工作人员和代理会计开展农村“三资”管理系统平台建设工作;各级农业农村监管单位要对平台运行进行监管,定期对信息公开情况进行检查。
第五,尽快制定农村集体经营性建设用地各类用途的基准地价标准。各地应结合入市土地用途、使用年限、开发强度、使用权设立方式等制定与城镇国有土地相统一的农村集体土地基准地价体系。在农村集体经营性建设用地入市、再转让价格低于基准地价的情况下,土地所有权人有优先购买权。在基准地价体系未建立前,建议参照国有建设用地基准地价体系执行;同时,县(市、区)国土部门及交易中心等部门应积极培育农村集体经营性建设用地市场交易中介组织,为入市交易提供地价评估、交易代理、环境评估等服务。
第六,推进农村集体经营性建设用地入市与其他改革的协同配套。试点地区实践显示,已完成集体土地所有权和使用权登记的东部发达地区,能够更好地推进该项改革工作。建议进一步深化农村集体产权制度改革,加快推进集体建设用地确权登记工作,明晰产权主体。要做好与征地制度改革同步推进的研判,努力实现推进农村集体经营性建设用地入市改革与征地制度改革的协同配套。
编辑审定:陈越鹏 周崇聪