作者简介:胡凌啸,男,中国社会科学院农村发展研究所助理研究员;曹丹丘(通信作者),女,清华大学中国农村研究院助理研究员;刘余,男,南京财经大学经济学院讲师。
基金项目:国家自然科学基金青年项目“粮食主产区耕地‘非粮化’对粮食生产的影响及区域差异化治理策略研究——基于要素机会成本的视角”(72103090);国家社会科学基金重大项目“农村集体产权制度改革深化与经济发展研究”(20ZDA045);清华大学中国农村研究院2021年度重点研究课题“农村承包地二轮承包到期后延包实证研究”(CIRS2021-12)。
本文原刊于《南京农业大学学报(社会科学版)》2023年第2期,注释已略,如需引用请核对期刊原文;仅限学术交流用途,如有侵权请联系后台予以删除。
摘要:解决好承包地调整问题是落实“第二轮土地承包到期后再延长三十年”工作的关键。对四个延包试点村组的调查发现,各组的延包方案都内含调地选项,土地调整采用确权确亩不确地、利用机动地调整、以减地实现增地的方式进行。二轮延包下试点村组的土地调整呈现以下逻辑:将调整承包地作为满足农民诉求的优选方案,采取“不做大调整,适度小调整”的方式兼顾政府要求和农民利益,土地调整的基本原则是集体成员共享和按人平均分配。建议在保持承包关系稳定和长久不变的基础上,对稳定承包关系的基础是以户为单位还是以人为单位、是否存在除“土地”以外的办法解决人地矛盾、土地调整会对农业经营规模造成何种影响等三个重点问题进行深入探索。通过分层分类试点、扩大试点范围的方式,更好地认识和解决二轮延包中的承包地调整问题,进一步明确保持土地承包关系稳定的有效实现形式。
关键词:土地制度;二轮延包;土地调整;试点方案
自家庭联产承包责任制确立以来,农村土地集体所有和农民承包经营成为我国农地制度的基石。农地集体所有由社会主义制度决定。集体所有制基础上的承包经营从实施至今有两个关键问题始终相伴:一是承包期如何设;二是承包地能否调。两个问题直接关系到承包关系的稳定和土地在集体成员中的分配。1984年,中央一号文件首次明确了土地承包经营权的期限为15年;1993年,中共中央 国务院提出原定的耕地承包期到期之后再延长30年不变;2008年,党的十七届三中全会强调现有土地承包关系要保持稳定并长久不变;2017年,党的十九大决定第二轮土地承包到期后再延长30年,承包期的设置问题基本清晰。但与此同时,静态稳定的承包期和动态变化的人口数量与结构之间产生了矛盾。一方面,错过第二轮土地发包的新增人口在承包期内较难分得土地。据统计,2000—2019年错过第二轮土地发包(全国从1993年开始到1999年结束)的农村新出生人口约有1.67亿人,此外还有部分跨村流动的嫁入媳、入赘婿等群体也未能享有承包地。另一方面,部分农户家庭在承包期内因户籍变动或人口死亡存在人口结构变化,但这部分人口仍享有原有分配的承包地。据测算,1999—2019年人地不匹配的累计人数达2.09亿人。这种人地矛盾导致承包地调整成为一个“隐性难题”。尽管中央出台的政策法规对承包地调整趋于严控,但农民对承包地调整的态度和政策要求之间存在明显的张力,承包地调整仍在趋紧的政策空间下隐性发生。由于农民在承包期满时的土地调整诉求强于承包期内,随着二轮延包的临近,农民对土地调整的期待将会变得更加强烈,解决好承包地调整问题将成为做好二轮延包工作的重中之重。
学界对承包地调整进行了广泛讨论,并从不同的逻辑出发,形成完全不同的观点:从经济逻辑看,稳定的产权关系被认为是产生效率的根本,频繁的土地调整带来的产权不稳定会影响农地长期投资、降低农地生产效率,与国家保障粮食安全和发展现代农业的目标相背离;从法律逻辑看,承包地调整要解决的是集体经济组织成员对集体土地承包经营权的公平享有问题,本质上是其对集体所有土地的物权实现问题,不允许土地调整不符合《中华人民共和国土地管理法》确定的集体经济组织成员平等承包土地的基本原则;从政治逻辑看,依靠经营权来调节农村社会公平和农业生产效率之间的关系难以彻底解决长期累积的人地矛盾,土地调整反而为村集体与村民打交道提供了一个机制性的渠道,对村庄治理的意义重大,能够有效提高村庄公共物品和服务的供给水平。以上讨论无不表明承包地调整问题的复杂性,但在二轮承包期的到期日不断临近甚至部分地区已经到期的情况下,当务之急是尽快找到应对承包地调整问题的有效方案,以降低延包成本、提高延包效率。
为了做好延包工作,中央农办、农业农村部在全国范围内选择了上百个村民小组进行试点,部分试点村组已初步形成具体的延包方案,内容涉及针对土地调整问题的应对策略。作为集体土地的所有者,各村民小组(原生产队)是土地延包的最基本单元,在延包方案的形成和实际操作过程中扮演着重要角色。村民小组如何处理承包地调整问题直接关系到延包的预期目标能否顺利实现,更事关村庄稳定。本文将通过分析二轮延包试点村组的延包方案,探究村民小组如何以适当的土地调整在中央政策要求和村民诉求之间求得平衡,以期为解决二轮延包下潜在的土地调整问题提供思路。
一、第二轮承包期内土地调整的政策格局和调整事实
我国农地制度的变迁来自农民与政府间的良性互动,由自下而上和自上而下的两种改革驱动力共同发挥作用,具有诱致性和强制性两种制度变迁方式相互交织的特征。尽管自承包制确立以来,不少农民对土地调整一直保持着热切的期待,但村民小组层面能够在这个问题上做多少文章,很大程度上取决于中央的政策要求。第二轮承包期内,我国承包地调整的政策格局已基本形成,部分村民小组则在政策约束下采取了不同方式处理组内的承包地调整问题。
(一)第二轮承包期内土地调整的政策格局
1.第一轮承包期:土地调整政策初设
1984年中央一号文件不仅明确了土地承包的第一个期限,而且首次对土地调整作出政策规定,提出“在延长承包期以前,群众有调整土地要求的,可以本着‘大稳定,小调整’的原则,经过充分商量,由集体统一调整”。这一政策仍属于原则性指导,村集体在农地是否调整、如何调整等问题上拥有决策权。此后,1987年1月中央政治局通过的《把农村改革引向深入》、1990年12月的《中共中央、国务院关于1991年农业和农村工作的通知》及1991年党的十三届八中全会通过的《关于进一步加强农业和农村工作的决定》等都延续了1984年中央一号文件的政策思路。以“大稳定为主、小调整为辅”的思路奠定了后续政策设计的基调。
2.第二轮承包期:土地调整政策成形并法制化
1993年中发11号文《中共中央、国务院关于当前农业和农村经济发展的若干政策措施》提出承包期延长30年,农地进入第二轮承包期。该文件进一步明确了土地调整的政策指向,即“为避免承包耕地的频繁变动,防止耕地经营规模不断被细分,提倡在承包期内实行‘增人不增地、减人不减地’的办法”。1995年,《国务院批转农业部关于稳定和完善土地承包关系意见的通知》也指出,“在延长土地承包期过程中,原土地承包办法基本合理,群众基本满意的,尽量保持原承包办法不变,直接延长承包期;因人口增减、耕地被占用等原因造成承包土地严重不均、群众意见较大的,应经民主议定,作适当调整后再延长承包期。”可见,农地政策已经显现出更强的限制调整倾向,但在承包期内进行土地调整并没有被禁止,“大调整”也可在满足严格条件下进行。1997年,中办国办印发《关于进一步稳定和完善农村土地承包关系的通知》,要求绝大多数农户原有的承包土地继续保持稳定,“不能将原来的承包地打乱重新发包,更不能随意打破原生产队土地所有权的界限,在全村范围内平均承包”。上述文件出台后,基本形成了从赋予、稳固到明确农民土地承包经营权权属的政策框架,“大调整”在政策上不再被允许,只能够根据实际需要,在个别农户之间进行“小调整”。1998年的《土地管理法》从法律上明确了“小调整”的条件:必须经村民会议三分之二以上成员或者三分之二以上村民代表的同意,并报乡(镇)人民政府和县级人民政府农业行政主管部门批准。2002年的《农村土地承包法》对承包期内土地调整做出了更严格的约束,规定承包期内发包方不得调整承包地,只有因自然灾害严重毁损承包地等特殊情形才可以进行“小调整”,2019年新修订的《农村土地承包法》依然保持这一规定,2007年出台的《物权法》也与《农村土地承包法》保持一致。至此,承包地调整的政策基本成形并实现了法制化,“‘大调整’不被允许,‘小调整’从严控制”的政策格局已十分清晰。
(二)第二轮承包期内的土地调整事实
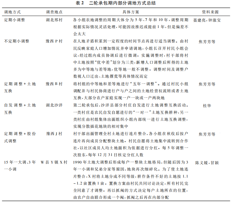
从政策上看,中央不断强化对承包地调整的限制,而承包地调整在部分地区仍有发生。过往调查结果显示(表1),在调地村庄比例上,第二轮承包期内进行过土地调整的村庄占比为30%~50%。同时,有相关分析发现,二轮承包期内的调地村庄比例较一轮承包期有所下降。如从分田到户至1999年,被调查村中调整过土地的占比是79.9%;从二轮承包至2008年,有过土地调整的村庄占比为37.5%,但这依然是一个较高的比例。在平均调地次数上,被调研村庄中有过调地经历的村庄在二轮承包期内的平均调地次数超过2次。这些调整往往以小调整为主,根据丰雷等的调查,二轮承包期内进行土地调整的村庄平均调地约2.4次,其中大调整0.6次,小调整1.8次。

进一步分析二轮承包期内有过土地调整的村庄,会发现调地方式略有差异,包括定期或不定期的小调整,定期调整与土地互换、股份式调整相结合等不同类型(表2)。这些调地方案虽对公平或效率的侧重不同,但皆可以看到在解决土地细碎化问题上的努力:部分地区在土地调整基础上通过土地互换实现地块连片,部分地区在土地大规模流转基础上创新出股份式调整模式。同时,各村庄的调地方案基本是在村民协商一致的基础上,根据本村实际情况而形成并开展实施的。

二、二轮延包下土地调整的政策空间和试点村组方案
二轮承包期内不少村庄调整土地的事实,证实了承包地调整仍是一种较为普遍的现象。在二轮延包时,各村民小组是否也会像在二轮承包期内一样进行土地调整,依然受制于中央对二轮延包作出的最新政策要求。
(一)二轮延包下土地调整的政策空间
在二轮承包期内,2008年党的十七届三中全会通过《中共中央关于推进农村改革发展若干重大问题的决定》,正式提出现有土地承包关系要保持稳定并长久不变,成为指导后续农地制度改革的基本遵循。围绕“长久不变”,我国相继进行了农地确权颁证和“三权分置”改革。直至党的十九大确定第二轮土地承包到期后再延长30年,中央开始着眼于研究制定延包的具体办法。2019年中共中央、国务院出台《关于保持土地承包关系稳定并长久不变的意见》,对二轮延包中的土地调整问题做出了规定:一是继续明确禁止“大调整”,强调不得将承包地打乱重分,确保绝大多数农户原有承包地继续保持稳定。二是继续严格控制“小调整”,只有存在承包地因自然灾害毁损等特殊情形且群众普遍要求调地的少数村组才具备调地资格,但必须坚持大稳定、小调整的原则,由农民集体民主协商,经本集体经济组织成员的村民会议三分之二以上成员或者三分之二以上村民代表同意,并报乡(镇)政府和县级政府农业等行政主管部门批准,才可在个别农户间作适当调整,强调要依法依规从严掌握。三是继续提倡“增人不增地、减人不减地”,因家庭成员全部死亡而导致承包方消亡的,发包方应当依法收回承包地。
不难发现,最新的政策要求基本延续了之前已经形成的政策格局,并没有完全关闭承包地调整的大门,只是对“小调整”的约束条件做了进一步细化,在政策层面总体上保留了和过去相似的空间。同时,与《中华人民共和国土地管理法》一样,最新政策并没有对自然灾害毁损外的“特殊情形”作进一步说明,而对于何为特殊情形,学界存在不同理解。
(二)二轮延包试点村组的土地调整方案
中央农办、农业农村部于2020年组织16个省份20个县市的61个村组开展了第一批二轮延包试点,2021年又批复了20个县的4个乡镇和39个村组开展试点探索,2022年进一步开展二轮延包整县试点工作。为进一步了解村民小组如何响应中央提出的二轮延包政策,尤其是如何对待承包地调整问题,笔者于2021年3月调查了4个开展二轮延包试点工作的村民小组(后文分别以A、B、C、D命名)。A、B、C三个村民小组属于中央农办、农业农村部确立的第一批试点,经过近一年时间,已经在小组内部形成了延包方案,但由于二轮承包期未到,暂未被批准实施;D小组属于中央农办、农业农村部确立的第二批试点,调研时仍处在延包方案的探索阶段,目前只是形成了一个意向性思路。4个村民小组属于我国较早实行家庭联产承包责任制的省份,该省土地二轮承包到期时间点较全国其他地区更早,部分村民小组在2023年将迎来二轮承包到期,因此对尽快形成延包方案有更紧迫的需求;同时,4个村民小组均处于平原地区,以种植水稻和小麦为主,属于我国重要的粮食主产区,其延包工作对保障国家粮食安全有着基础性作用。4个村民小组在人地关系、以往的土地调整经历、高标准农田建设等多方面的不同能够较为全面地反映出二轮延包(尤其是粮食主产区)面临的共性问题和解决思路,从而有利于形成系统认识和差异化对策。
1.二轮承包期内4个村民小组的人口变化和调地情况
二轮承包期内,各个村民小组的人口都出现净增长(表3),其中A小组和D小组无地人口占总人口比重已超过20%,无地人口普遍希望能够分得承包地。此外,由于A小组实施“减人不减地”,除在世的88人占有承包地,还有已死亡人口7人占有承包地,实际承包人口为95人。
各个村民小组在二轮承包期间采取了不同的调地策略,体现为调地次数的差异。B小组和D小组分别于1995年和1993年实施二轮土地承包,至今未进行过土地调整,但在2016年开展土地确权工作时,确权人口均根据实际情况做了相应调整。
A小组于1995年实施二轮土地承包,小组内部约定土地“十年一调整”,按此约定分别于2005年和2014年进行两次土地调整。2016年,因土地确权工作,A小组开展了第三次土地调整,由于当时组内承包地已全部流转,土地确权面积与地块界限按地块与户的顺序进行指界平均划分。2018年,A小组获批高标准农田建设项目,经全体村民代表研究商议,全组土地进行第四次调整,并被分为三个部分:其一,预留集体机动地。保留不利于种植的20亩高岗地作为集体机动地,该部分不作土地平整并统一流转给古典砖瓦厂取土,流转收益作为组集体收入进行使用和再分配。其二,公共设施建设用地。划分出高标准农田建设必需的路、沟、渠、堤坝等公共设施建设用地,共8.37亩。其三,承包到户土地。小组约定将2014年整组流转给大户的185.24亩土地继续流转(此面积以2016年土地确权面积为基准),土地流转租金以2014年的有地人口为基础(95人),按人均约1.95亩分配到户,并约定租金分配根据成员变动情况,每5年调整一次。
C小组也是在1995年实施二轮土地承包的,组内约定根据人口变动情况对土地“五年一调整”,在经历两次调整后自2007年开始不再进行组内调整。但2016年,C小组以土地确权登记颁证为契机,在“大稳定”的基础上开展了第三次土地调整,主要是对125.42亩集体机动地进行相应调整:一是保留原本预留的集体机动地,共31.96亩;二是将圩外土地收归集体作为集体机动地,共93.46亩。

2. 4个村民小组延包方案中的土地调整策略
从4个村民小组的延包方案看,都有针对无地人口设计的土地调整具体措施,本文将调地类型分为三类(表4)。
(1)确权确亩不确地。A小组对2018年已确权到户的185.24亩承包地,按照集体经济组织成员确定办法重新确定承包人口104人,采取“确权确亩不确地”的形式继续承包到户,人均面积1.78亩。经过2016年的高标准农田整治项目,土地已全部流转,因此A小组按照重新确定的承包人口数量对土地流转租金进行平均分配,有地人口和家庭承包耕地总面积在新的承包期内保持三十年不变。未分配到户的20亩集体机动地继续由集体统一经营或流转,所得收入在进入新的承包期后,专项用于新增人口的利益补偿(规定补偿不得高于其他成员延包的土地承包权标准,但实际补偿与已确权成员的流转租金分配基本一致)、集体公益事业建设、困难成员救济等,形成了一种“货币化”的土地调整模式。
(2)利用机动地调整。C小组首先对2016年已确权的土地实行直接延包,顺延至第三轮承包期止。同时,通过集体机动地的办法保障未来新增成员的权益。对125.42亩未确权的集体机动地,计划于2025年二轮承包到期后,按2007年所定的人均1.2亩的承包土地标准,将部分集体机动地用于补给净增无承包地人口。由于未确权的125.42亩土地目前已全部进行流转,土地流转合同签订至2025年,为减少矛盾,C小组约定按照“先补田,后受益”的办法对二轮承包期内的新增无地人口进行补地。具体而言,即先按人均1.2亩的标准对新增人口进行土地确权,待2025年所补土地租约到期后再受益。剩余未确权土地由村民小组统一对外流转,收益归全体承包土地人口所有。
(3)以减地实现增地。B小组没有机动地,但仍然采取了“大稳定,小调整”的延包策略解决无地人口的分地问题。其中,“大稳定”即保证原有土地不打乱重分,“小调整”是根据人口变动情况,在重新确定的人均耕地面积基础上对个别农户的土地进行适度调整。具体而言,人均承包地多的农户将多出部分退出,由人均承包地少的农户承包。经过情况摸排,B小组需要退地2亩以上的农户共9户,相对应的得到新承包2亩以上土地的农户共8户,共调整耕地29.52亩,占全组耕地总面积的6.3%。B小组的“减地增地”方案中还涉及对特殊群体的处理。一是对二轮承包时主动放弃承包地的农户。二轮承包时,部分农户因农业税费负担等原因主动放弃承包地,但在二轮延包过程中又提出恢复土地承包权的诉求。对此,B小组约定此部分农户需要补缴本组在二轮承包期内村民自筹用于农业基础设施建设的相关费用(约4000元/亩),补缴后允许其恢复第三轮土地承包的权利,组内有1户存在以上情况。二是对独生子女户。男女方结婚时,执行计划生育政策的独生子女户或双女户,可在二轮延包分地过程中享受一定比例的照顾。具体而言,执行计划生育的农户凭“独生子女证”可享受一人份的土地奖励,若该独生女嫁出本村,仍享受该奖励政策,组内有7户存在以上情况。此外,值得注意的是,B小组自二轮承包以来没有进行过土地调整,也没有预留机动地,但为了在新一轮承包期内解决新增人口无地的问题,避免再出现本次延包过程中所遇到的困境,小组内部决定二轮延包后实行“五年一调整”,以本组集体成员资格认定办法为基本原则,每五年摸排组内家庭人口变动情况,人均耕地面积多的农户将土地退出给少地农户承包。D小组初步形成了和B小组相似的方案,即通过收回整户消亡和整户脱离本集体经济组织成员的承包土地,由小组托管或者发包给本组人地矛盾特别突出的农户。

三、二轮延包下的试点村组的土地调整逻辑与启示
无论是在第二轮承包期内还是在二轮延包时,各村民小组都需要在中央给定的政策空间和本村村民的调地诉求之间寻求平衡。村民小组需要考虑政策要求,不能突破政策上的“严格禁止”;同时村民小组要充分利用好政策空间,在不触碰政策底线的前提下满足村民的实际需要。就二轮延包而言,绝大多数村庄都存在不同程度的人地矛盾,在迎来“延包”这样一个最佳的矛盾化解窗口期时,如果村民小组能够尽快在符合政策要求的前提下,以妥善的方式处理好组内的人地矛盾,对降低二轮延包的执行成本和保证村庄未来的发展都大有裨益。
(一)二轮延包下的试点村组的土地调整逻辑
土地调整在第二轮承包期内就一直存在,本文所调查的4个试点村组中,也有两个曾在二轮承包期内进行过土地调整。这两个村民小组在二轮承包之初形成的规律性调整方案能够兑现,说明土地调整政策具有一定包容性。二轮延包政策确立后,土地调整的政策空间并没有发生根本性变化,试点村组的延包方案蕴含着以下逻辑(图1)。

1.调整承包地成为满足农民诉求的优选方案
从4个试点村组的延包方案看,无论是二轮承包期间具有调地传统,还是从未调过地的村民小组,都选择在调整承包地的基础上再进行延包。由于地区之间的发展并不平衡,面临的制度约束类型和强度也不一样,附着在承包地上的生产、保障、财产等功能在各地农民的感知中差异很大,既有功能组合上的感知差异,也有功能强弱上的感知不同,这导致农民对土地的需求动机多样。但无论出于什么动机,面对农民的土地需求,推动集体成员达成调地共识并制定可行方案成为村民小组优先选择的应对方式。而要想真正实现承包地少调甚至不调,还需要更多的支撑条件,这些支撑多需农业农村外部提供。
2.调整承包地的方式是适度“小调整”
尽管试点村组选择调整承包地作为满足农民土地需求的优选方案,但在调整方式上做到了对多方利益群体的兼顾。首先,面对政府要求,不做“大调整”,不突破中央禁止“大调整”的政策底线;其次,面对农民需求,适度“小调整”,满足组内大多数农民的意愿,有的村组还制定了在二轮延包后实行“五年一调整”的措施。对“小调整”的具体方式而言,不同村民小组在土地承包关系历史稳定性、机动地有无、农业生产经营现状、农地确权方式等方面存在非常大的差异,这既会影响土地调整成本,也会催生差异化的土地调整方式。如对于在二轮承包期内通过自行约定的方式,根据人地关系变动定期开展土地小调整的村组,可以在二轮延包时沿用原有的承包地调整方式并做适当优化,这类村组内部也比较容易在调整方式上达成一致。对于有机动地的村组,村集体有更为宽松的调节空间。而在二轮承包期内从未调整过土地且没有机动地的村组,调整承包地的难度相对较大。
3.调整承包地的原则是集体成员共享
4个村民小组在形成延包方案前的一项基础工作是确定集体成员资格认定办法,明确哪些人可以被认定为本组集体经济组织成员,哪些人不再被认定为本组集体经济组织成员,以此确认是否具备承包土地资格。户籍是成员认定中最重要的依据,但也存在一些更为复杂的情况,如其中1个村民小组设置了12种可以被认定为本组集体经济组织成员的情况和5种不再被认定为本组集体经济组织成员的情况。已纳入公务员序列、事业单位编制或成为国有企业、国有控股企业正式编制的人员和部队军官普遍被认为不具有成员资格,由此,反映了承包地在村民小组内部被认为是“基本保障”的逻辑。承包地调整将以最新确认的集体成员数量为前提,遵从按人平均分配的基本原则。因此,村民小组进行承包地调整的逻辑表现为,“只要是我们集体成员中的一个,就有资格获得一份承包地”,这就自然提升了成员认定在二轮延包中的地位。
(二)延包试点的启示
试点村组通过土地调整的方式呈现了二轮延包的底层逻辑,但这一逻辑是否与中央的目标相一致,还需要更多讨论。中央坚持土地承包关系稳定并长久不变的宏大目标,希望通过保持土地承包关系稳定并长久不变来赋予农民更加充分而有保障的土地权利,巩固和完善农村基本经营制度,为提高农业农村现代化水平、推动乡村全面振兴、保持社会和谐稳定奠定制度基础。二轮延包作为落实“长久不变”的重要内容,有必要在“长久不变”的目标基础上进一步明确其核心目标,厘清承包地的生产属性、保障属性和财产属性,以此作为指导二轮延包工作的根本方针和评估当前试点村组调地方案的参考标准。
如果土地调整与核心目标相悖,相关政策要着眼于如何更好地回应农民的土地需求,同时指导各村组制定出不进行土地调整且具有可行性的延包方案,并提供充分的支撑条件,以此保障延包工作顺利开展。如果土地调整不与核心目标冲突,相关政策应该聚焦于如何规范各村组调地方案的形成与实施,以确保程序公平公正、结果科学合理,从而约束不合法的土地调整行为,避免产生新的矛盾。各个村庄具体如何执行,应该坚持中共中央 国务院《关于保持土地承包关系稳定并长久不变的意见》提出的“尊重农民主体地位”的基本原则,即“尊重农民意愿,把选择权交给农民,依靠农民解决好自己最关心最现实的利益问题;尊重农民首创精神,充分发挥其主动性和创造性,凝聚广大农民智慧和力量,破解改革创新中的难题;加强示范引导,允许农民集体在法律政策范围内通过民主协商的方式自主调节利益关系”。
四、结论与进一步思考
本研究总结了4个二轮延包试点村组的土地调整策略,通过分析可以发现,在当前中央设定的土地承包关系“长久不变”制度框架和承包地“‘大调整’不被允许、‘小调整’从严控制”的政策格局下,二轮延包试点村组的延包方案都内含调地选项、调地方式因村而异,但都严格落实了不进行“大调整”的政策要求,在重新确定集体成员资格的基础上,适度“小调整”成为试点村组优先选择的延包方式。
确保土地承包关系稳定是二轮延包的底线,这既符合中央的政策要求,也契合最广大农民群体的切身利益和实际需要。在此前提下,各地如何理解“确保土地承包关系稳定”的内涵,将直接影响二轮延包工作的操作方式。为此,需要进一步对一些重点问题开展讨论并达成相对统一的认识。一是稳定承包关系的基础应该以户为单位还是以人为单位。我国实施的是以家庭承包经营为基础、统分结合的双层经营体制,从这个意义上讲,我国的土地分配与延包都应以户为单位。但2018年修订的《中华人民共和国农村土地承包法》明确规定“农村集体经济组织成员有权依法承包由本集体经济组织发包的农村土地”,重点阐述了以人为单位的集体经济组织成员的土地承包权利。本文4个试点村组都呈现的是以人为单位的土地承包逻辑,即针对未分配过土地的集体成员进行土地“再分配”。如果从家庭承包角度来看,尽管农户家庭内部可能存在未分配过土地的人口,但整户消亡或新增家庭的情况较少,土地调整涉及的群体范围也将大大缩小。然而如此一来,“30年不变”和农户家庭人口规模变化导致的人地不匹配现象将持续存在。二是是否存在除“土地”以外的办法解决人地矛盾。本文4个试点村组都是通过土地调整解决二轮承包期内积攒的人地矛盾,即以土地再分配应对人地不匹配。从以土地为基础的解决思路出发,有偿的土地转让和土地退出能否成为替代手段?从土地的财产功能和保障功能来看,是否能够采取为无地农户提供非农就业机会或社会保障补偿等方式缓解人地矛盾?当然,这两种方式可能需要较强的外部支撑。三是如果土地调整是适用于大多数地区解决人地矛盾的办法,是否会对农业经营规模造成不利影响。村民小组内部土地调整的动机源于保障每个成员的土地承包权利,而调整过程是否内含解决土地细碎化问题的逻辑对我国农业现代化进程有很大影响。虽然在4个试点村组的调查过程中并没有发现土地调整对规模经营的负面影响,但是否具有普遍性还需要更多的案例观察。
为进一步明确保持土地承包关系稳定的有效实现形式,以及更加稳慎地开展二轮延包工作,有必要在正确认识二轮承包以来人口数量和结构变化的前提下,充分利用好二轮承包大规模到期之前的短暂窗口期,按照“保持稳定、尊重历史、照顾现实、分类处置”的原则,聚焦重点问题,加快试点探索,及时总结、提炼承包地的延包经验。一是分层试点,逐级推开。在整村试点、整乡镇试点基础上,探索完善政策举措,开展好整县试点工作。通过分层试点,全面摸清各层级各部门在试点工作中遇到的承包地调整问题,找准重点难点,提炼形成解决承包地调整问题的规范程序和配套政策,明确具体办法。充分研讨和挖掘土地调整以外的人地矛盾解决办法,摸清通过提高无地农户社会保障水平、增加非农就业机会等办法弥补无地农户土地财产和社会保障权益的实现条件。二是分类试点,一村一策。坚持因村施策,充分梳理各村的有利条件,分析各村承包地调整的现实矛盾和主要问题,本着因地制宜、从实际出发的原则,积极探索各村应对承包地调整的最佳方案。在此基础上,对比分析各村的差异化条件和试点方案,总结出一套具有指导价值的分类延包策略。同时,试点要综合考虑人地变化情况和农民的调地诉求,充分尊重农民的意愿和主体地位,赋予村集体一定的自主决策空间。
编辑审定:陈越鹏