作者简介:杨璐璐,女,中国矿业大学(北京)共同富裕研究院院长,教授、博士生导师。
基金项目:农业农村部宅基地两项试点第三方评估(项目编号:10230035);中国矿业大学(北京)中央高校基本科研业务费专项资金资助项目(项目编号:2022SKWF07)的阶段性成果。
本文原刊于《山东社会科学》2023年第12期,注释已略,如需引用请核对期刊原文;仅限学术交流用途,如有侵权请联系后台予以删除。
摘要:保障农民居住权益是宅基地制度改革的首要目标和出发点。第二轮试点地区积极探索存量宅基地集约高效利用,保障土地供给和多样化的住房供给形式,形成了五种住房供给模式,农村住房保障逻辑由土地公平分配逐渐向“供地”“供房”“供环境”“供保障”转变。但是,当前农村住房保障仍面临宅基地预留空间供给不足、使用权流转市场土地和住房供给活力不足、政府规划退出整治土地供给效率有限、住房保障规划建设缺少环境供给联动、资格权保障形式尚未与城镇保障形成有效衔接、保障对象资格认定和不同对象差别化保障机制不明确等具体问题,为此提出规范管理、退出整治、市场配置、风貌管控、城镇保障、主体精准保障等住房保障供给实现路径。
关键词:宅基地;“三权分置”;农村住房保障;农民权益
一、问题的提出与文献综述
尊重农民意愿是当前农村宅基地制度改革稳慎推进的前提。2020年启动的第二轮宅基地“三权分置”制度改革试点,积极探索农户资格权保障机制,通过资格权认定办法和实现形式的创新,进一步巩固了宅基地制度“成员福利分配”的制度逻辑。在试点实践中,农民住房保障的实现形式已经不仅仅限于分配“一块土地”,而是由“地”向“居”转变,“户有所居”的多种住房保障方式的探索为农民实现居住权益提供了新的思路。中国矿业大学(北京)共同富裕研究院2020—2022年对山东省、天津市、湖南省、重庆市的14个试点县(市、区)的动态跟踪调研显示,在住房、货币、股权券证三种资格权实现方式中,无论近郊工业区、近郊旅游区、远郊旅游区、近郊农业区、远郊农业区,农民选择最多的仍为住房类。其中,选择农村住房的农户占56%,选择城镇住房的农户占18%,农村住房的选择比例远远高于产业房、养老公寓、城市公租选项。可见,宅基地的居住功能仍然是农户的主要需求。实现“户有所居”的制度研究不能只停留在资格权认定标准和实现形式的探索,需要考虑农民市民化水平区域差异、村庄发展规划、区域资源禀赋、闲置宅基地盘活统筹利用整治和市场活力等因素进行城乡联动的土地(住房)供给机制设计和专门的保障体系构建。这就需要依次解答三个层面的问题:一是“三权分置”改革试点中农村住房供给可行性的实践探索有什么;二是基于实践经验和改革效果,农村住房保障制度框架是什么;三是在这个制度框架下,新的保障机制如何构建。
已有对于住房保障的研究多聚焦在城市,包括城镇住房保障体系发展脉络、城镇住房供应制度等。在农村住房保障的研究上,更多关注的是宅基地腾退、流转、盘活等议题,关注到农民城镇化的城市住房需求和农村“空心村”的现实,提出“宅基地换房”“农村公寓”“集中居住小区”等住房供给策略。在保障农民宅基地权益中,重点围绕“资格权”产权性质展开,形成分配请求权说、成员权说、剩余权说、用益物权说等讨论。在具体认定上,以“人”“户”为单位进行资格权主体界定,完善宅基地行使权能,保护农民的住房保障权益。在资格权的多种实现形式上,有学者探索资格权保留、资格权退出等实现形式:一是采取“留权不留地”资格权延期实现制度;二是推进集中居住、一户一宅等农村住房、产权房、安置房等城镇住房资格权的“落地”;三是以货币置换、发行证券等形式实现资格权的“虚置”,形成多元化的住房保障供给实现形式。在上述关于宅基地资格权主体认定、资格权多种实现形式、宅基地使用权流转等相关研究中,对农民住房权益均有所涉及,但是缺少专门探索农村住房保障制度框架及具体实现路径的研究。
农村住房保障应当包含“人”“地”“房”“环境”“保障”等多维要素。但是已有研究对于跨村流转、有偿使用等市场化住房保障供给还相对保守,只是有学者提出了适当兼顾部分非集体成员的居住权益的观点,缺少针对试点地区农村住房保障实践模式的梳理和总结。因对农村住房保障的供给主体尚未进行精细化区分,所以更缺乏保障体系的构建。因此,本研究基于对湖南省、山东省、天津市、重庆市四个代表中部、东部和西部地区的农村住房保障典型村庄的动态跟踪、村庄田野调查和5000多份农户意愿调查,构建农村住房保障的制度框架,结合实践中的现实问题,提出住房保障制度的具体实现路径。
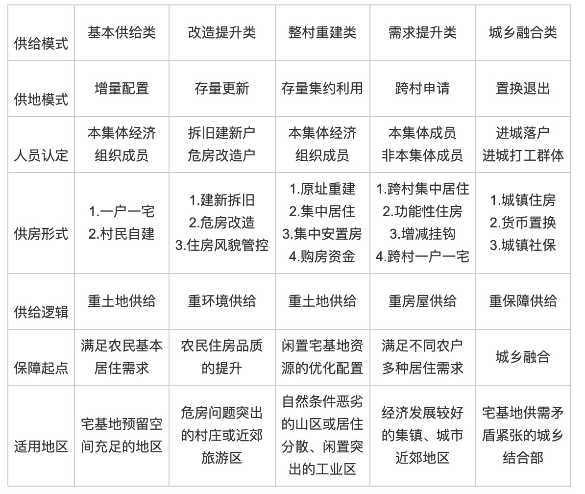
二、试点探索中农村住房保障的五种模式
农村住房保障不同于城市,长期以来农民建房是遵循土地公平分配的逻辑。试点地区沿着宅基地集约高效利用保障土地供给和多样化的住房供给形式两条逻辑,探索出了五种土地和住房供给模式。不同住房保障模式在供地模式、人员认定、供房形式、供给逻辑、保障起点、适用地区等方面具有一定的差异性,具体见表1。并且不同住房供给模式呈现梯级递进关系,即增量宅基地充足时,实行一户一宅增量分配;当宅基地空间预留不足时,进行存量宅基地的更新或重建,通过集约扩大增量宅基地;当内部土地存量或住房环境无法满足农户住房保障需求时,即启动“跨村申请”建房的有偿使用模式;当集体成员退出转向城镇发展时,则进行宅基地的“退出置换”,实现与城镇住房保障的有效衔接。
表1 五种住房保障供给模式的分类比较

(一)“增量配置”供地模式下的“基本供给类”住房保障以满足农民基本的居住需求为主要目标
2023年中央一号文件明确指出“积极盘活存量集体建设用地,优先保障农民居住”。“增量配置”反映的是集体组织内部成员基于居住需求向其所在集体申请无偿分配宅基地以建房居住,是指在初始分配环节,当集体宅基地资源充裕时,集体在地方政府制定的宅基地分配规则下,根据农户家庭人口数量和规定的宅基地面积标准,确定宅基地分配面积,经地方政府审批后给予农民建房用地供给保障,落实农户宅基地使用权,以此保障集体成员的权益公平。“基本供给类”住房保障是指农民获得“一户一宅、限定面积”的建房土地使用权,自主进行住房建设,以庭院式住宅为主,根据收入水平决定房屋的层数、户型、庭院设计、装修施工团队、建筑材料的使用等具体方案。具体流程表现为:村民以“户”为单位申请—集体组织进行审查—公示—乡镇政府审核—审批建房—监管验收—确权颁证(见图1)。在对试点区的调研中,湖南省汨罗市积极探索规范建房,严格落实“一户一宅、面积法定”,并通过规范建房审批监管程序、建房资金保障、建房人员认定、建筑团队施工、住房风貌管控等方式实现“规范建、标准建、内涵建”,从源头上防止乱占、超占、多占宅基地现象的发生,以集约用地的方式使现存宅基地分配给更多符合资格的农户。

图1 “增量配置”供地模式下“基本供给类”住房保障
(二)“存量更新”供地模式下的“改造提升类”住房保障以提升农民居住品质为主要目标
“存量更新”是指通过对现有宅基地(房屋)进行改造更新,对住房风貌和周边基础设施进行改善提升,以优化村庄用地布局、提升农民居住质量的过程。“改造提升类”住房保障是指在“存量更新”的供地模式下不对现有宅基地(住房)布局进行大幅度改动,更多地指向“住房功能”的改善提升(见图2)。但参与改造的前提是:参与改造的农户具有住房保障福利资格;农户对住房质量改善的意愿较高;农户具有更高层次的居住需求等。

图2 “存量更新”供地模式下“改造提升类”住房保障
具体住房保障途径主要有三个方面:
一是联动脱贫成果。政府对特殊集体成员如五保户、贫困户、低保户、贫困残疾人家庭等申请的危房改造进行危房等级划定,以房屋破损程度进行原址改造或置换。二是联动美丽乡村建设和村庄产业发展。以政府为主导对住房整体风貌进行统一规划和设计,通过编制《农村住房设计图册》《规范农村建筑工匠管理》等,改造住房外观设计,加大基础设施和公共服务的供给,以环境供给推进村庄产业的重构。三是“拆旧建新”户主动提出改善住房质量的需求,向村集体申请房屋重建。经批准同意的集体成员可根据地方房屋建设规范在原址翻建房屋,将妨碍生产生活的、影响居住环境的建筑进行拆除,加强房屋的安全性和稳固性、改变原有户型或室内装修风格。
“存量更新”供给模式下的“改造提升类”住房保障实现形式主要以“供环境”为出发点。山东省禹城市打造原址改造居住样板,从基础设施、公共服务、社会保障等多个方面提升居住品质,着力构建共建共治共享的居住共同体。湖南省浏阳市形成村民建房建筑风貌管控的“浏阳方案”,田溪村以“村规民约”的形式,对村民建房的层数、高度、建筑面积和住房颜色等进行统一设计,通过奖补结合,加强住房风貌塑造、危房提质改造、住房环境整治等。
(三)“存量集约利用”供地模式下的“整村重建类”住房保障以集约用地满足宅基地增量为主要目标
“存量集约利用”是指对本集体经济组织内部现有宅基地进行重新规划整治,通过有偿退出、拆除违建、统筹再利用等方式腾退建设用地指标,增加宅基地供给。采用存量集约利用供地模式的村庄一般都存在“人少地多”“闲置、违法占用较多”等情况。在这种情形下,住房保障形式多以“整村重建”呈现。
具体住房保障的途径有四个方面:
一是由村集体经济组织带头对多占、超占、闲置等历史遗留问题的存量宅基地进行拆除,实行村庄的重新规划与布局,增加可分配的宅基地供给数量。二是对于已经彻底空心化的村庄或者因自然原因不适合居住的村庄,经法定程序确认确实需要撤并重建的,在尊重农户意愿的基础上规划现代居住村落,向中心村庄集中。如山东省禹城市对纳入新农村建设规划拆迁的村庄,由乡镇政府集中统一建设新型农村社区予以保障,社区用地保留集体土地所有性质,乡镇政府负责社区的“三通一平”。三是村民以宅基地退出的形式获取重新建房的资金或者是村民以宅基地置换的形式直接获取城市规划区以内的集中安置住房。其中,在资金补贴上,参照征地补贴标准对自愿有偿退出的农户进行补贴,但以农户拥有完全产权的安全住房为前提。在房屋置换上,按农户现有常住人口和房屋面积,以1∶1比例置换居民新村住宅。有偿退出后产生的建设用地指标,可集中调控后变更为农村集体经营性建设用地入市交易,用于保障居民新村建设。四是新分户村民以自建或是购买的形式申请集中居住点住宅。如天津市蓟州区小穿芳峪村对符合宅基地审批条件的,按成本价购买住宅楼;对自愿有偿退出宅基地且有居住要求的,安置到农民住宅楼;对不愿退出宅基地但从事农家院、民宿经营的,引导其将农家院、民宿经营权入股到村旅游公司,为其提供农民住宅楼。再如重庆市永川区八角寺村规划315亩农村建设用地用于兴建居民新村,农户可自愿申请,经村、街道审核后,给予退出农户现金补贴或房屋置换两种退出补偿选择。
这类住房供给形式一方面需要解决资金闭环的困难,另一方面需要联动无偿拆除和有偿退出机制(见图3)。

图3 “存量集约利用”供地模式下“整村重建类”住房保障
(四)“跨村申请”供地模式下的“需求提升类”住房保障以满足农户差异化居住需求为目标
现有存量和增量宅基地不足或资源禀赋较差的村庄,指向供地的另一条路径——“跨村申请”,即另外选址,通常以跨村组建房、异地安置、跨村流转的形式实现土地供给。住房保障形式多以“需求提升类”来呈现。
具体住房保障的途径有四个方面:
一是允许跨村组转让或者采取“择位竞价”的跨村组有偿使用方式,探索区域内村民散户携指标入驻,对于有建房、改善居住条件需求的其他村庄居民,按照民主程序提出异地安置申请,经批准后由乡镇政府协调相关部门单位,集中调整村庄规划,统一办理入住手续,推行异地安置和宅基地指标统筹使用。如重庆市大足区胜光村打破各村或村民小组之间的界限,赋予农户村域范围内“自由选址”“自由居住”的权利;湖南省浏阳市南山村凭借地理优势和资源优势,实行择位竞价,吸引了不少外村镇农民迁居此地。二是以镇为单位,规划跨村集中安置点,解决住房刚需。乡镇作为经济和人员的集聚区,具备区位和经济优势条件。三是以产业发展为带动,对土地进行整治和指标置换,通过增减挂的方式腾退闲置、超标超占宅基地,通过指标“漂移”的方式集中规划新的居民点。如重庆市梁平区猎神村巧用闲置农房资源,通过变“农房”为“客房”,农户将家中部分闲置农房入股,旅游公司等统一将附近的闲置农房进行整治,所得收入公司提取40%管理服务费,60%归经营闲置农房所有者,从而促进农户和村集体增收。四是突破传统家庭为单位的居住概念,新建功能性公寓。根据不同居住群体需求设计差异化多功能住房。如山东省兰陵县根据老年人和青年人两大主体的切实居住需求,分别设计了老年公寓和青年社区,为农村住房保障体系的建立提供创新思路和实践做法(见图4)。

图4 “跨村申请”供地模式下“需求提升类”住房保障
(五)“置换退出”供房模式下“城乡融合类”住房保障以统筹城乡一体化土地管理为目标
因部分农民进城务工、经商,继续保留集体成员身份的这部分村民的住房保障范围已经不限于农村地缘,更多地需要教育、交通、医疗、区位、环境等因素的提质升级。调研组对全国104个村庄的调查显示,进城务工农民希望在城镇买房或居住的意愿达到90%。在宅基地“三权分置”改革中,试点地区围绕资格权多样化实现形式的探索,对于自愿退出宅基地的进城农民给予城市保障房、商品房优惠、城市社保等保障产品,为进城落户农民住房权益提供充分保障。从之前的“两分两换”“地票交易”等以鼓励退出为目的探索,转向永久退出中住房权益的保障。
“退出置换”供给模式下“城乡融合类”住房保障以联动宅基地资格权退出、保留为主要实现形式:一方面,农户暂时退出宅基地,保留资格权。农户可以申请领取如“宅基地农户资格权票”等,向县级部门申请享受政府住房保障政策和居住补贴,或等待后期更多资格权实现形式。另一方面,农户永久退出宅基地,进行资格权置换。为保障农民工市民化的真正转变,进城落户的农户需要在城镇具有居住地、签署劳动合同、参加城镇社会保障等条件。当农户提出自愿永久退出宅基地后,经地方土地部门审核公证后,综合农户宅基地的房屋、附属物等情况进行一次性的宅基地退出补偿。具体实现形式为:一是提供申请城镇保障性住房供给的待遇,如公租房、经济适用房、廉租房等。二是进行货币置换。如天津市蓟州区制定了农民自愿有偿退出宅基地补偿安置实施方案。货币补偿标准设定为30万元/亩,住房补偿为可以优惠价格购买农村住宅小区的保障房。农民每退出一处宅基地,就可购买一套保障性住房。通过牵头组织多家银行,打通贷款购买定向安置房、经济适用房的路径。三是通过城镇社会保险政策待
遇供给帮助农民更好地融入城市。如湖南省浏阳市关口街道长兴安置区,提供高层安置和多层安置两种方式。除保障自用住房外,还包括商业门面,每月可有5000元左右的租金收入,还能享受女55岁、男60岁以上每月平均领取1600元左右养老金等福利待遇(见图5)。

图5 “退出置换”供房模式下“城乡融合类”住房保障
农民的住房保障需求符合ERG激励理论的“满足—上升与挫折—倒退”逻辑,如果其城市住房保障无法满足,农民则会继续强化其在农村的住房权益,典型的表现就是回乡新建住房。因此,城市住房保障的联动在当前不能作为进城农民的唯一选择。
三、宅基地“三权分置”改革下农村土地和住房供给逻辑转变
基于各地农村住房保障实践探索发现,农村住房保障正在改变传统以“一户一宅、无偿分配、长期占有、流转受限”为特征的“单纯土地分配”居住保障逻辑。农民住房保障的逻辑已经逐渐从“供地”机制向“供地”“供房”“供环境”“供社会保障”的综合机制转变和扩展。
(一)联动使用权放活扩大土地和住房供给机制
基于农民城镇化、宅基地闲置与刚需并存的事实,以尊重农民意愿为前提,联动宅基地使用权流转制度、宅基地自愿有偿退出机制和审批监管制度,通过存量宅基地集约高效利用保障土地供给和多样化的住房供给形式,实现土地和住房供给。
宅基地使用权流转制度涉及出租、入股、转让、互换、赠与使用权的产权规定、闲置宅基地和闲置住宅发展乡村产业、继承农房宅基地使用权管理三个方面。宅基地自愿有偿退出机制涉及整理、复垦、复绿等,对退出宅基地有序开展整治,探索就地再利用、调整再利用、城乡建设用地增减挂钩等,提供土地等要素保障,确保腾退的集体建设用地指标首先用于本地农民建房。审批监管制度涉及规范农村村民住宅用地审批和乡村建设规划许可管理,通过提升宅基地监管能力规范农民的建房行为。通过三类制度改革的空间,形成四条保障土地和住房供给的路径,即规范建房、市场配置、土地退出整治、集中居住。通过改革审批监管制度规范建房,减少超标多占,应批尽批;放开镇域、县域使用权流转市场,打通集体间壁垒,实现建房需求和土地资源高效配置;通过拆除、退出和统筹再利用,退出闲置土地资源,腾退的集体建设用地指标首先用于本地农民建房;通过建设集中居住点解决住房刚需矛盾,提升住房品质。这对于整体提升乡村建设水平、建设美丽宜居乡村,以及提升农民居住品质、改善农民生产生活条件,不断增强农民群众获得感、幸福感、安全感具有重要意义。
(二)落实资格权保障机制为土地供给“减压”
随着城乡融合发展的加速推进,村庄发展布局、人口结构以及农户家庭的生计模式发生改变,单纯的农村建房资格权保障形式已经满足不了进城打工或进城落户一部分群体的居住需要。各地正在摆脱传统宅基地分配形式,结合城乡融合发展道路、暂时退出和农村居民点建设,在充分保证农户退出自愿的前提下,探索城镇住房补贴、城镇社保、土地权证、留权不留地、配产业用房等多种资格权保障形式。在认可资格权的同时退出占而不用的闲置宅基地,扩大土地供给空间和供给内容。一方面,推动养老保障、福利保障和兜底保障等多种住房保障形式的出现,如“养老保障”中保障空巢老人的居住需要;“福利保障”中保障困难群体的居住需要;“兜底保障”中保障抵押农房处置后居无保障农户的居住需要等。另一方面,对于退出宅基地使用权保留资格权的农户,在传统拆迁补偿使用权的思路上,拓宽资格权获利形式,凭借“保留权票”,参与后续土地开发利用分红、产业用地供给和其他住房形式实现。
(三)通过多样化住房形式从“供地保障”向“住房保障”转变
完善的“户有所居”不单单是“保地”,重要的是“保房”,很多地方已经出现农村建房用地指标“吃紧”的情况,在退出机制和使用权市场尚未充分建立的时候,多样化的住房形式探索为解决居住保障提供了路径。一是鼓励集中兴建农民公寓、农民住宅小区。鼓励城镇规划建设用地范围外的农户按照城镇化和集约用地要求,向集镇、中心村的集中居住区集聚,逐步实现集中居住,联动资格权多样化实现形式,优惠价购买集镇保障房或村级公寓房。二是鼓励农村共建房,即多户共同申请一块宅基地建房,节约出的土地由集体回购,满足更多经济困难户建房用地。三是村民住房集中统建,以增减挂钩的方式,复垦原有农村宅基地,获得新增建设用地计划和耕地占补平衡指标用于农村村民住房建设,统一规划、统一建设,将市场机制引入宅基地的分配。四是开放跨村、跨镇宅基地使用权流转,联动有偿使用制度,进行村内“等量移位”,公开竞拍,跨区有偿使用。住房建设形式从单一的庭院式建筑,向联排别墅、住宅小区、养老公寓、商住功能住房等形式转变,推动了宅基地配置从平面宅基地审批向农村住房保障转变。通过市场手段,形成从“供地保障”向“住房保障”的转变。
(四)联动美丽乡村建设提升农民居住品质
2023年中央一号文件提出“扎实推进宜居宜业和美乡村建设”,并强调“村容村貌提升、支持农村危房改造和抗震改造、推进农村基本公共服务均等化、开展现代宜居农房建设示范”等。农民住房安全有保障,是巩固拓展脱贫攻坚成果的重要目标,也是全面实施乡村振兴战略、建设美丽乡村不可或缺的重要内容。因此,农民居住区的公共空间更新被赋予了提升村民住房环境质量、维护村民居住权益的重要使命。即住房品质的提升不仅体现在住房基本安全上,更体现在住房环境的改善、住房功能的多样化、住房风貌的管控以及住房保障的完善。为此,试点地区围绕“城乡发展、产业布局、基础设施、公共服务、社会管理”等多个方面扩大住房保障供给范围。加强农村基础设施和公共服务设施建设,完善村民居住的配套设施;规划建设现代化居住小区,进行农房风貌整体统一升级改造;拆除围墙和多占超占闲置部分,优化房前屋后环境;完善农房功能,提高农房品质,促进农房和村庄建设现代化。
(五)产权明晰为住房保障供给主体提供认定依据
2018年中央一号文为宅基地“三权分置”改革指明了方向:落实宅基地集体所有权,保障宅基地农户资格权和农民房屋财产权,适度放活宅基地和农民房屋使用权。“三权分置”从宅基地使用权中分离出社会福利或保障功能赋予资格权,剥离资格权后的使用权承载资产或经济效用功能。破除了“两权分离”架构下宅基地使用权既是身份性居住保障权,又是物权财产权的“两权复合”结构,有利于保障本集体经济组织成员和非本集体经济组织成员的住房保障权益。一方面,农户资格权保障机制清晰地划定了无偿享有宅基地的人员名单。其中,对享有宅基地资格权、不享有资格权、保留资格权、重获资格权、资格权优先保障等不同群体进行划分,实现“资格权+使用权”“资格权”“使用权”多种形式的产权认定,并通过资格权置换或资格权延期实现保障符合条件的农户基本居住权益。另一方面,资格权的保障功能激活了宅基地使用权和住房财产权,以有偿使用形式为非本集体经济组织成员提供有限制的宅基地使用权和住房空间,本集体成员则以暂时退出宅基地使用权获得住房流转收益,实现住房财产权。
可见,不同群体住房产权的清晰认定,既有利于盘活闲置宅基地,发挥住房财产权益,也有利于处理因产权界定不清而导致的宅基地(住房)资源错配问题。逐步解决了“身份限制”和“地域限制”等住房保障限制难题,同时,借力市场的自发调节使宅基地资源得到优化配置。
四、农民住房保障面临的现实梗阻
(一)宅基地预留空间供给不足
试点地区农村居民点长期处于自然形成、自我变迁之中,造成农村居民点无序的外延式扩张,农民建新居时,多数是重新独立选址建房,单家独院现象较为普遍,农村居民点呈现出规模偏小化、布局分散化的状况。一是农村住房保障长期以“减人不减地、增人增地”的分配规则进行。第二轮土地利用总体规划基本上没有预留新的宅基地规划点,致使新农村建设规划、村庄规划与土地利用总体规划很难衔接。尤其对于城乡结合部和禁建区来说,宅基地预留空间严重不足,使得村庄增量宅基地供给数量不断减少。面对宅基地供给不足问题,村民开始违规建房,如在自留地上建房,利用自家承包地建房,采取调整、互换方式进行建房,通过承包地私下流转交易后违规建房等。二是一些产业发展较好的地区在存量宅基地的盘活利用上偏重于产业发展,没有预留一定比例的宅基地空间优先用于建房,而是大搞乡村旅游,导致外来人员住房租赁经营占有与新增分户人员无宅可批等“土地资源错配”现象的出现。三是执法监管存在漏洞。农村宅基地管理重审批轻监管,管理缺乏依据,对宅基地一批了之,越批越多,造成部分宅基地空闲浪费。
(二)政府规划退出整治土地供给效率有限
政府规划退出整治宅基地主要体现在整治退出环节和退出后的重新再利用环节。一是整治退出环节。退出形式和补偿标准尚不明确,在一定程度上降低了村民占有部分“违规”宅基地的退出意愿。二是宅基地退出后的重新统筹利用环节。缺乏县级和镇级中心村(聚居点)规划及用地指标使用方案和建设用地方案,腾退出来的建设用地指标有些仍处于闲置状态,村里尚未对房屋建设、产业发展、公共基础设施等多种用地规划进行合理布局。一方面,集体经济实力有限,缺少资金支持腾退后的规划重建。其中不仅涉及村庄风貌、公共服务设施、房屋修建等多个建设内容的重新整治,还涉及建新拆旧的退出费用、“三通一平”等基础设施的建设费用、规划设计费用等一系列费用,这些项目资金投入范围大、数量多。另一方面,县、镇、村三级没有专门预留年度用于住房保障的专项资金,因此,政府规划退出整治土地供给效率十分有限。通过整村整治来腾退建设用地多适用于村庄产业发达、有专项资金支持的村集体。
(三)使用权流转市场土地和住房供给活力不足
尽管“三权分置”改革放活使用权,但是试点地区宅基地使用权流转还没有形成一个完善的市场体系,公正规范的市场交易机制尚未建立。一是宅基地产权交易存在不规范性。村民多以亲情关系和礼俗规约形成宅基地隐形流转交易市场,容易造成集体利益受损、宅基地流失等风险。二是宅基地流转范围和主体受限。很多试点地区宅改办制定的使用权流转制度不允许宅基地跨村组转让,转让只能在集体内部进行,流转主体也局限于本集体经济组织成员,使得宅基地和农房“有市无价”,制约了农民财产性收入获取和住房市场的形成,从而出现了“宅基地供过于求、土地资源浪费”和“宅基地供不应求、农民住房得不到保障”两极分化现象。
(四)住房保障规划建设缺少环境供给联动
在住房保障规划建设中,试点地区住房保障缺少同美丽乡村建设、产业发展等符合村民长期发展权益的项目实现有效联动,仅仅局限在住房本身。农村散居违规建房问题并没有得到解决,有些乡镇仍存在“不批就建、少批多建、无序乱建”等现象,导致“有新房、无新貌”“有新居、无收入”等窘境的出现。一是住房建设缺乏规划,布局混乱无序、朝向杂乱无章、私搭乱建严重,道路不畅、污水横流等。二是建房质量无法保证,在建房队伍资质认定和选用上还具有一定的随意性。三是缺少专项资金对村庄住房风貌的整体改观和周边公共服务设施的配给,对“环境供给”的关注度不足。
(五)资格权保障形式尚未与城镇保障形成有效衔接
一是农民自愿永久退出宅基地,进城落户后,其经济活动开始为城市缴纳税收,其农民身份事实上已经发生转变,应纳入城市社会保障范畴之中。20但现行住房保障制度忽略了农村人口进城后的住房保障权益,与城镇保障相匹配的就业保障、福利保障、养老保障等尚未有效建立。二是宅基地退出制度尚不完善,对于暂时退出宅基地的农民申请重获相应保障时,仅凭地方政府干部口头承诺或一时的改革政策,农民对改革政策的未来稳定性预期较低,具体重获机制设计对于农民重新申请宅基地却缺乏增量土地的情况,缺乏应对策略。加之城镇住房保障不充分,在一定程度上加深了农民和土地的依附关系,进一步巩固了农民将宅基地视为抵御城市风险的兜底保障观念,阻碍了农民的市民化意愿。为此,大部分进城打工或进城落户农民的宅基地处于闲置状态,形成了城镇和农村“两头占地”的建设用地低效利用格局。
(六)保障对象资格认定和不同对象差别化保障机制不明确
试点地区多采用“集体成员权”等同,或“集体成员权+”的综合认定标准。但是由于缺少资格权上位法,各地方在实践探索过程中存在住房保障主体准入标准不统一、轮候机制不透明等问题。一是有些试点地区宅基地资格权准入门槛过高,对于乡村地缘贡献人员和进城落户人员这部分特殊群体缴纳有偿使用费用的数额或是满足土地承包关系的年限从而实现住房保障,尚未明确规定。还有一部分试点地区宅基地资格权准入门槛过低,出现非本集体成员侵占本集体经济组织宅基地资源,挤占本集体经济组织内部福利的情况,影响了本集体经济组织成员的后期申请的权益。二是缺乏和城市住房保障系统相同的低收人群特殊保障机制,比如农村低收入群体的特殊住房保障申请渠道、资质认定和长效稳定的机制(危房改造、财政补贴建设等),往往是一事一议。在住房保障实现顺序上,对于低收入群体、特殊主体以及天然主体在住房保障的供给顺序上尚未作出对应设计。
五、农村住房保障制度的实现路径
(一)以规范建房管理机制为工作常态,节省宅基地“存量”
加强规范供地审批管理,包括对建房人员资格、建房面积、规划、地类等进行审查把关。一是要明确资格权认定标准。出台资格权认定办法,对集体经济组织内不同类型主体进行宅基地资格权的重新认定,特别是对特殊群体要尊重村民集体意见,防止非集体经济组织成员侵占村民的宅基地资源。建立住房保障对象的实名制住房档案系统。将所有符合条件的住房保障对象逐户录入数据库实行实名制和动态管理。二是加快制定村庄规划。建房应当符合国土空间规划、村庄规划和生态环境保护规划,按照禁止发展区、限制发展区、适度发展区实行分区管理。在节约用地的基础上,优先安排利用村内存量建设用地、村内空闲地等建房,同时严格执行“建新必须拆旧”原则。三是要加大建房审批监管力度。对农村村民建房全过程进行跟踪管理,包括放线及基础阶段、主体工程建设阶段。依据规划审批内容对平面布置、层高、面积、四至、建房位置等进行检验。对于符合规划、按图建房、验收合格的,可以授予“美丽村居”牌匾或给予相应的物质奖励。
(二)以政府主导整治腾退为路径,填充宅基地“增量”
腾退闲置宅基地是激活存量、保证增量的有效手段。宅基地的有效腾退涉及村庄规划布局、资金、村民支持、后期利用等多个方面。一是政府要发挥主导作用,按照“应拆尽拆”原则,将多余的围墙、违法违规占用的破旧房屋等进行拆除。腾退的范围包括农户废弃的住宅、旧柴屋、旧粮仓、农户通过继承房屋或历史原因形成的“一户多宅”的多宅部分以及通过其他方式取得的宅基地等。二是政府对于退出的土地要按照新的村庄规划就地再利用或调整再利用,优先对本村村民进行住房安置。对于零散地,可以用于建设生态菜园、休闲游园等。三是设立宅基地整治的专项资金。建立健全县—乡镇—村三级政府住房保障资金供给链条。县域要加大整治资金支持力度,如对于村庄整体或部分搬迁并通过新建安置区等形式集中安置的,县级政府可以按每节余1亩建设用地,给予相关村资金补助(节余指标=原农村居民点面积-新农村建设新占面积)。另一方面,积极引入第三方主体参与到住房保障中来,鼓励“政府财政补贴+”“村民自筹+”“社会支持+”等多种住房保障资金供应模式。根据各地政府的保障能力和低收入家庭收入状况,明确与当地保障水平相适应的各种保障方式分层次的补贴标准。同时,明确各类资金“投入—支出”清单,对不同整治改造程度划定不同主体出资占比,实行专款专用。
(三)以有偿使用为手段,激发农村住“房”市场活力
有偿使用为住房保障供给提供了另外一条路径。一是完善农村宅基地使用权流转制度和宅基地流转信息平台,提供流转交易价格评估、签约指导等相关服务,在宅基地预留空间较为充足的前提下,允许宅基地面向全县区域内符合申请条件的农户流转,并鼓励通过公开竞价的方式取得。二是建立健全农村产权交易平台,规范流转行为。建立城乡地价一体化基准地价体系,通过招拍挂和协商等方式确定农村宅基地和住房交易价格,更好地保障交易双方权益,维护农村宅基地和住房市场有序运转。三是实行有偿使用的市场化住房保障多种组合供应方式。一方面,加快“居住功能”向“安居功能”的转变,如加快建设“青年社区”和“老年社区”等住房保障实现形式,提供针对特定人群的生活配套服务。另一方面,加快“单一住房”向“多样化需求满足”的转变。对于宅基地增量和存量较为充足的传统农区,可以采取基本供给类住房和改造提升类住房等多种选择。对于自然条件差的地方,采取整村重建类等住房保障形式。对于经济较为发达但宅基地供给数量不足的地区,可采用集中居住等需求提升类住房形式。对于城市规划区边界内地区,可以采取改造提升类、城镇购房类住房形式。同时,要明确“外地户”宅基地使用权。为了维护本集体成员的权益,可以要求非本集体成员即跨村镇流转的“外地户”在一次性缴纳择位竞价费后,按总用地面积的50%向村集体缴纳有偿使用费,才能获得相应的宅基地使用权。建立宅基地使用权证年检制度,未按时足额缴纳有偿使用费的,不予办理变更、流转等手续。四是对于经济发达的乡村可以尝试有偿调剂、有偿选位、有偿使用等市场化的“跨区域有偿使用”的供给模式,通过市场调节宅基地供需矛盾,激活农村住房保障市场。
(四)以和美乡村建设为抓手,加强住房“环境”供给
一是在住房自身的质量保障上要落实政府危房改造项目。政府要对低保户、五保户及“刚需”困难群体等提出的危房改造申请进行及时审核,包括人员认定和危房等级鉴定,鉴定后及时给予住房保障。二是落实住房监管主体责任。组建建房监管巡查小组,制定“四到场”“六到场”等建房监管规定,对建房过程中的建房质量进行严格把关,具体包括监管施工队伍是否专业,并从建筑风貌、户型设计、建筑结构、建筑设备、建筑节能以及防火等方面提供专业指导。三是由县一级住建部门统一设计住房图集,积极建立规划师、建筑师、建造师“三师下乡”制度,对村民建房的层数、高度、立面颜色等进行规范,引导群众建房由单一整齐向自然生态转变、由房屋聚集向产业聚集转变、由注重外观向文化内涵转变,规划布局“化散为聚”,通过“一退一转”节约集约土地资源。同时,加强传统村落、历史文化名村保护,注重地域特色和文化传承。对于产业经济较为发达的乡村,在住房整体规划上加强植入“旅游+”“生态+”“文化+”等模式,探索村民入股、经营、本地就业等多种就业实现形式,激发“产业”与“住房”的双重影响联动效应。四是加大基础设施和公共服务设施的供给。以村集体部分收入和上级财政拨款为主要资金支撑,加强村民活动和公共服务场所、生活娱乐设施、产业发展配套设施等建设。提高村民出行、上学、看病便捷度,丰富村民精神文化生活,让村民“愿意住”“住得好”,提升乡村居住条件。
(五)以宅基地资格权实现形式为载体,加强城镇“保障”供给
只有让农民在城市中找到安身立命之处才算是实现其城镇化的第一步。因此,要落实好宅基地资格权退出、保留、重获机制。一是出台并完善宅基地退出办法,鼓励农业转移人口进入城镇购房或农村集中居民点定居,在集体经济组织认可的前提下,可以保留原农村集体成员身份,享有相关经济分配权益。如,进城工作或进城落户农民只要未纳入城镇社会保障的,就依然保留宅基地资格权。村集体经济组织要落实宅基地退出补偿政策,对符合宅基地申请条件且没有宅基地并承诺不再申请宅基地的农户,或者主动放弃已有合法宅基地由集体经济组织无偿收回的农户,按所在村民小组宅基地评估均价×宅基地资格权面积(或放弃的合法面积)×50%予以补贴。在区域内购买新建商品住房的,给予每户10平方米建筑面积的货币补助,按照所在购房小区新建普通商品住房的销售价格核算补助款。对于只退出宅基地使用权,保留集体经济组织成员身份的,给予对价经济补偿或“留权不留地”的资格权保留机制,但补偿较全部退出的低20%。二是建立“保障房—共有产权房—商品房”转换通道,健全保障房与商品房市场相融相通的住房供应体系,以及与城镇住房相匹配的就业、教育、医疗等城镇社会保障供给体系。三是政府需要提高农民的主体地位,重视农民的退出置换意愿,听取农民意见,让农民在宅基地退出置换的过程中具有话语权,参与宅基地的整个退出过程。
(六)以农村居住人员精细化分类为依据,实现“人”的精准保障
一是对于“本集体经济组织成员”应当享有普惠性土地和住房供给。在建设用地指标有限的地方,通过集中统建的住房供给实现基本保障。二是对于“已经在集体内长期生活的非本集体经济组织成员”,如外嫁女、入赘男、离婚女及其子女、混合户等跟随户主享有居住保障。三是对于“特殊历史人群”,村集体经济组织要进行讨论商议其住房保障的具体实现形式。“特殊历史人群”包括:回归原籍的港澳台同胞、海外侨胞;回归原籍的烈士遗属等;因企业改制等原因回原籍地生活的农村教师,原供销社、食品站、粮站、渔民等非集体经济组织成员等。四是对于“本集体组织中的低收入等重点人群”要优先给予住房保障,设立专项资金提供建房帮扶。对农村住房救助对象优先实施危房改造,对城镇住房救助对象优先实施公租房保障。五是对于“迁入的非集体经济组织成员”,如人才引进、下乡创业以及房屋继承人员等不具有宅基地资格权的,住房保障形式要通过缴纳有偿使用费用实现。此外,加强住房保障人员资格的动态调整,比如每年年末进行统计,明确年度具有建房资格的人员名单。