作者简介:肖顺武,教授,博士生导师,西南政法大学经济法学院;董鹏斌,博士研究生,西南政法大学经济法学院。
基金项目:本文系国家社会科学基金项目“乡村振兴背景下闲置宅基地入股的风险防范与制度构造研究”(编号:21BFX019)、西南政法大学研究阐释党的二十大精神重点项目“中国式现代化进程中数字经济服务乡村振兴的制度构造研究”(编号:2023XZZXZD-05)的阶段性研究成果。
本文原刊于《农村经济》2024年第1期,注释已略,如需引用请核对期刊原文;仅限学术交流用途,如有侵权请联系后台予以删除。
摘要:闲置宅基地使用权入股是乡村振兴背景下对农民居住权益和财产权益之间的新权衡。在分析闲置宅基地使用权入股正当性根据的基础上,文章基于闲置宅基地使用权入股的约束条件探讨了入股的必要性和可行性,并就闲置宅基地使用权入股的路径进行剖析。从根本上讲,闲置宅基地使用权入股主要是基于宅基地财产性价值凸显这一内生性条件的推动,而宅基地“三权分置”政策的刺激、农村土地要素化市场改革的促进仅发挥着外因的作用。闲置宅基地使用权入股的现行规则体系为入股提供了基础性的制度框架,而各地入股的实践提供了地方法治经验的鲜活素材,进言之,实践矛盾的充分展开亦有助于制度的理性演进与成熟。闲置宅基地使用权入股的推进路径择要如下:一是要增加闲置宅基地使用权入股的制度厚度,如此才能补强入股的正当性基础;二是要明确闲置宅基地使用权入股的客体及价值评估机制,并严格规范入股的程序;三是要完善闲置宅基地使用权入股的收益分配机制;四是要确保闲置宅基地使用权入股权益保障机制落地,特别是要完善入股退出制度以契合农村的客观实践。
关键词:乡村振兴;闲置宅基地;宅基地使用权入股;财产权益
一、引言
党的二十大报告提出要“深化农村土地制度改革,赋予农民更加充分的财产权益”。如何在中国式农业农村现代化的历史进程中,真正将赋予农民更加充分的财产权益落到实处,推进宅基地制度改革以进行多元创收就是这一逻辑的自然拓展。事实上,“三农”问题的核心就是土地问题,而宅基地闲置当属农村土地问题的重要组成部分。研究表明,我国农村闲置宅基地面积约为1447万亩,宅基地闲置率为10.7%。闲置宅基地是农村宅基地管理和利用中存在的一大突出问题,通过哪种方式盘活利用闲置宅基地这一“沉睡的资产”已成为亟须研究和解决的时代命题。《中华人民共和国土地管理法》(以下简称《土地管理法》)第62条第6款规定:“国家允许进城落户的农村村民依法自愿有偿退出宅基地,鼓励农村集体经济组织及其成员盘活利用闲置宅基地和闲置住宅。”2019年10月15日,农业农村部发布《关于积极稳妥开展农村闲置宅基地和闲置住宅盘活利用工作的通知(农经发[2019]4号)》(以下简称《闲置宅基地和住宅盘活利用通知》),强调“在充分保障农民宅基地合法权益的前提下,支持农村集体经济组织及其成员采取自营、出租、入股、合作等多种方式盘活利用农村闲置宅基地和闲置住宅”。2020年11月19日,农业农村部印发《农村宅基地制度改革试点工作指引(农办经[2020]8号)》(以下简称《宅基地改革试点工作指引》),指出要“在限定流转范围、期限、用途等前提下,探索通过出租、入股、转让、互换、赠与等方式流转宅基地使用权的具体途径,区分不同流转方式研究提出相应管理政策”。由此看来,以入股方式盘活利用闲置宅基地既有法律保障,也有政策支撑,将成为新时代推进全面乡村振兴的重要抓手。
为何要推进闲置宅基地使用权入股?概言之,其根本的原因就在于乡村振兴背景下对农村内生性资源的挖掘,落实市场在资源配置中的基础作用和更好发挥政府的作用。从实践来看,推动闲置宅基地使用权入股的相关政策密集出台,既体现出落实党的二十大报告赋予农民更加充分的财产权益的努力,也回应了新时期宅基地财产性价值凸显的客观实践。从学术界来看,现有研究大多聚焦于闲置宅基地盘活利用的实践考察、清单管理制度、盘活利用的意愿、宅基地使用权入市的具体路径等,鲜少关注闲置宅基地使用权入股的理论阐释,如何基于现有约束条件来推进闲置宅基地使用权入股更是有待探索。鉴此,本文围绕闲置宅基地使用权入股的理论证成、基于实践基础阐明宅基地使用权入股的必要性与可行性,进而探索闲置宅基地使用权入股的推进路径,以期构建我国闲置宅基地使用权入股的理想图景。
二、闲置宅基地使用权入股的理论证成
鉴于农民专业合作社、农村股份合作制企业开展的业务主要是以提高农业生产经营效率为目的,闲置宅基地使用权入股的对象是各类企业法人,但以公司最为典型。在“房地一体”原则下,本文将闲置宅基地使用权入股界定为农民在一定年限内将宅基地使用权和住房财产权作价出资入股公司,以取得公司股权并获取分红的行为。
1. 彰显闲置宅基地财产属性的逻辑延伸
我国农村宅基地制度改革的总体方向是进一步“活权赋能”,多途径实现农民宅基地财产权益,以提升农民的“获得感”。事实上,农民宅基地财产权益是以其享有的宅基地使用权为基础获取的财产性权利,抑或因行使宅基地使用权而实现的经济利益。需指出的是,农民“获得感”明显与否,主要还在于农民收入水平如何,鉴于80%的农民收入源自非农产业以及农村常住人口直线下降之现实,因此,盘活闲置宅基地已成为全面乡村振兴的动能之一,这将推动闲置宅基地“包袱”变财富。
一方面,我国自提出乡村振兴再到现在的全面乡村振兴,解决好闲置宅基地问题对实现“农业强、农民富、农村美”这一美好图景而言具有不可替代的现实价值。如前述,现阶段农村出现了大量的闲置宅基地和闲置住宅,这事实上是资源的浪费。如果再遵从“户有所居”的宅基地福利性权能,显然难以适应社会和时代的发展。进一步的问题在于,我们也不能用宅基地初次分配的无偿性来抹杀宅基地使用权的财产属性。因此,农民以集体成员身份分配宅基地是其应享有的福利,而作为宅基地使用权人获取的非农收入当属农民的私人财产,这两者之间并不冲突。事实上,试点地区亦是主要围绕发挥宅基地的财产属性而展开的:截至2022年12月,重庆市涪陵区通过入股等方式盘活闲置宅基地,实现农村常住居民人均可支配收入达到万余元。
另一方面,闲置宅基地使用权入股变现了宅基地的财产功能。在宅基地“三权分置”背景下,宅基地使用权衍生出法定租赁权抑或利用权,这是一种市场化的权利,此时宅基地使用权无论是入股、出租、抵押、担保还是转让,权利受让人很大程度上是非本集体经济组织成员,而宅基地所有权仍由村集体享有。值得注意的是,以禁止闲置宅基地入股来保障农民住房权益是不切实际的,这不仅会损害农民财产权,而且还会影响农民的居住权。国家统计局数据显示,2022年城镇居民人均可支配财产净收入为5238元,而农村居民人均可支配财产净收入仅有509元。因此,破解“城里房子买不起,乡下房子卖不掉”之世纪难题,发挥宅基地财产功能以实现“沉睡资本”的财产效益,乃是助推农民市民化进程的金钥匙。譬如,截至2022年10月,四川省乐至县清水村将腾退的44.8亩闲置宅基地入股当地项目,该村集体当即获得首次分红9万余元。
2. 契合“三权分置”下放活闲置宅基地使用权的政策意蕴
从2018年“中央一号文件”首次提出宅基地“三权分置”,到2023年中共中央、国务院发布《关于做好2023年全面推进乡村振兴重点工作的意见》再次强调要“探索宅基地‘三权分置’有效实现形式”,闲置宅基地入股可以说有机契合了“三权分置”背景下放活宅基地使用权这一政策意蕴。
一方面,在全面推进乡村振兴进程中,如何既能高效盘活闲置宅基地、提升其集约化利用水平,又能在保障农民住房权益的同时增加其财产性收入?简言之,宅基地“三权分置”是在“完善农民闲置宅基地和闲置住宅政策”之后,解决因宅基地流转与处分受限而引致的增量膨胀和闲置荒废问题的制度建构。因此,未来宅基地制度改革的方向之一就是社会主体以市场手段获取宅基地使用权,以此达致适度放活宅基地使用权的政策目标。例如,四川泸县在“宅改”中探索并实行由社会主体与农民个体共享宅基地使用权的新形式,而浙江省象山县将年用电量小于200度、年用水量不超过30吨的宅基地确定为闲置宅基地,并以此入股,实现农民年人均收入增加6万元的好成绩。
另一方面,闲置宅基地使用权入股是“三权分置”下放活宅基地的生动诠释。放活宅基地需要发挥市场配置宅基地资源的功能,激励使用权主体实现宅基地的财产价值和经济价值。然而,公权力主导下宅基地使用权的私法效果较为有限,一定程度上也诱发了宅基地利用无序、使用无章的消极局面,进而,不合理的权利结构也会影响资源利用率。事实上,当前宅基地使用权制度“不活”的原因主要在于,本集体以外的人不能取得对集体宅基地的使用权,这在一定程度上限制了农民住房财产权的实现。所以,放活宅基地实质上是要激励宅基地和房屋资产功能的流转,而农民将闲置宅基地使用权入股公司,实现了农村集体经济组织、农民、公司的共同参与,如此一来,既达到了宅基地制度改革的目标,客观上也增加了农民收入。例如,安徽省东至县香山村作为国家级“宅改”试点,截至2023年2月,实现了17.22亩闲置宅基地入市的局面,增加了农民的收入。
3. 因应农村土地要素市场化配置改革之需
一方面,以闲置宅基地使用权入股是农村土地要素市场化配置改革的创新。鉴于制度构造了资源配置的外在框架,因此,畅通城乡之间土地资源要素的流动渠道,是扎实推进城乡深度融合发展不可或缺的举措。从“宅改”绩效来看,经济社会的快速发展助推了宅基地功能与属性的变革,只强调宅基地居住保障功能而忽视其财产属性是有失偏颇的,不符合城乡融合发展和新型城镇化建设的需要。在城乡深度融合的现实情境下,要落实“同地同权”法治理念,鼓励闲置宅基地这一土地要素作价入股公司不失为一种有效策略,其能够达到畅通土地要素流动之资源价值,为健全城乡统一建设用地中的宅基地市场打基础。理由在于:我国农业农村改革的实践经验主要是以“赋权和市场化”为主,即进一步放活农民土地产权和宅基地使用权,渐进式推进农业农村市场化。如果说集体经营性建设用地入市是构建城乡统一建设用地市场的实践先声,那么,闲置宅基地使用权入股公司就是农村土地要素市场化配置改革的又一创新。打通“宅改”和“入市”两者的指标,既能稳固实现农民户有所居的目标,也能为宅基地的入市进一步盘活资产。
另一方面,闲置宅基地使用权入股公司是宅基地财产性价值进一步释放的重要举措。事实上,在农村土地要素市场化改革背景下,保持着“沉睡”状态的闲置宅基地和闲置住宅这一资源价值逐渐显现,如何促使农民获得更多的宅基地财产权益当属农村改革的重中之重。在闲置宅基地盘活利用中,应当要畅通土地要素市场化通道,吸引工商资本参与乡村振兴,参与开发利用闲置宅基地,毕竟,单纯地依靠农村内部“回收”和再利用闲置宅基地难以释放其更大的潜在价值。闲置宅基地使用权入股旨在依托外部的市场主体力量利用闲置宅基地,将“死产”变“活产”,进一步优化配置农村闲置宅基地,提升闲置宅基地要素价值。
三、闲置宅基地使用权入股的实践基础
根据诺思的制度变迁理论,“正式的规则、非正式的约束以及它们的实施特征”是构成制度的三大主体,其中规范资源和实践经验在制度的建构中起着关键作用,而闲置宅基地入股不仅是一个制度实践的逻辑发展,也是一个社会实践的逻辑发展。
1. 规范资源为闲置宅基地使用权入股提供制度保障
作为闲置宅基地使用权入股的规范进路,现有规范资源能否为入股提供制度保障?从权利生成的角度看,这主要涉及宅基地使用权入股的法律基础,即宅基地使用权入股的可行性问题,而入股的可行性之一主要在于是否存在相应的法律规范资源作为保障。事实上,从现有规范资源来看,运用《中华人民共和国民法典》(以下简称《民法典》)、《中华人民共和国公司法》(以下简称《公司法》)和《土地管理法》等相关法律来激励和保障闲置宅基地使用权入股是可行的,择要如下:
一是《民法典》物权体系的开放性和包容性。作为调整民事法律关系的基本法律,《民法典》物权篇回应了新一轮农村土地制度改革成果,其重要意义之一就在于体现了对土地制度的引领作用。例如,《民法典》及时回应了承包地“三权分置”政策的法律表达,并建构了“土地所有权—土地承包经营权—土地经营权”之产权结构。对应到宅基地使用权的具体规则上,《民法典》第362条、第363条规定将宅基地使用权纳入用益物权的范畴加以规范,这为宅基地使用权的“放活”在《民法典》物权体系中的确认与援引“打开了大门”。
二是《公司法》规范基础的完备性。根据《公司法》第27条之规定,股东以非货币财产出资入股的需要满足两个要件:其一,可以用货币估价;其二,可以依法转让。可见,宅基地使用权是否可以入股,关键在于其是否符合上述两个要件。尽管有关宅基地使用权的处分与限制在学界存在着争议,但在“房地一体”原则下,宅基地使用权具有“户有所居”的社会保障功能和财产价值的双重属性,而“宅基地流转开禁预示着宅基地作为一项财富得以进入产权交易市场”。因此,随着各地农村产权交易中心的规范运行,宅基地使用权是可以作价入股的。
三是土地管理法制的规范因应。《土地管理法》之土地管理法制与《民法典》之土地私法规范之间的良性互动,靶向还在于“还权赋能”“注重土地财产属性”。诚如《土地管理法》第62条第6款之规定,国家允许进城落户的农村村民依法自愿有偿退出宅基地,鼓励农村集体经济组织及其成员盘活利用闲置宅基地和闲置住宅,这在制度层面为盘活利用闲置宅基地奠定了法律基础。而《中华人民共和国农村土地承包法》(以下简称《农村土地承包法》)第36条规定:“承包方可以自主决定依法采取出租(转包)、入股或者其他方式向他人流转土地经营权,并向发包方备案”;第53条规定:“通过招标、拍卖、公开协商等方式承包农村土地,经依法登记取得权属证书的,可以依法采取出租、入股、抵押或者其他方式流转土地经营权”,这对闲置宅基地使用权入股也具有一定的参考价值。
2. 地方经验为闲置宅基地使用权入股提供制度动因
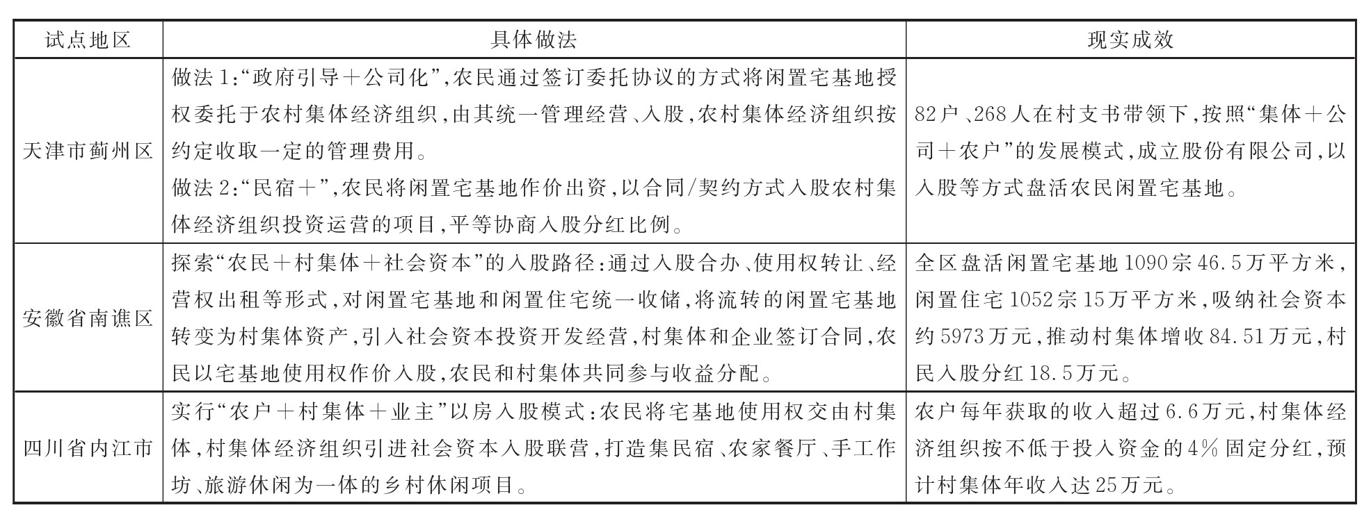
鉴于试点经验的典型性和农村地区禀赋资源的差异性,本文选取我国东部、中部、西部三个代表性的宅基地制度改革试点地区作为分析样本,旨在总结闲置宅基地使用权入股的成功经验,为分阶段、分步骤推进闲置宅基地使用权入股提供借鉴,具体情况如表1所示。
表1 试点地区闲置宅基地使用权入股实践样本

从上表可见,闲置宅基地使用权入股基于“房地一体”原则稳步推进,基于各地实践可提炼出如下有益经验:
一是政府推动是前提。地方政府通过成立闲置宅基地盘活利用领导小组、建立专门机构、出台规范性文件等方式,确保闲置宅基地使用权入股的规范操作和顺利实施。如天津市蓟州区推行“政府引导+公司化”运作发展模式和机制,盘活农村一家一户分散发展的闲置资产,大力发展“民宿+”等新兴业态,有效释放了土地资源价值。
二是宅基地确权颁证是基础。产权清晰是权能完整和流转顺畅的基础要件,同时也是保障财产权益的重要依据。值得注意的是,权属界定是权能与权限的归属界定,如果产权归属尚存异议,那么权利的行使、流转与保障就无从谈起。例如,江西余江区洪湖乡明确将宅基地及农房产权合法清晰、无权属争议作为盘活利用的首要条件,在此基础上,规定了“宅基地资格权人在满足住有所居的前提下,自愿以一定年限的闲置宅基地使用权、闲置农房使用权作价入股,采取市场化方式与其他市场主体组建盘活利用主体”。
三是健全收益分配机制是关键。例如,天津、安徽、四川等试点地区开展闲置宅基地使用权入股过程中,积极探索构建“村集体+合作社+农民”“村集体+公司+农民”等利益共同体,合理分配闲置宅基地增值收益。事实上,农民将闲置宅基地使用权和住房财产权作价入股公司参与经营的,应根据入股合同或者入股协议落实利益主体权益,明晰入股农民的股权占比、如何参与收益分红、如何动态调整(退股)等,以切实保障入股农民的合法权益。
四、闲置宅基地使用权入股的推进路径
1. 增加闲置宅基地使用权入股的制度厚度
目前,闲置宅基地使用权入股已经在法律法规中得到了明确,但制度厚度是不足的。事实上,《土地管理法》仅在第62条第6款规定了鼓励农村集体经济组织及其成员盘活利用闲置宅基地,以入股方式盘活闲置宅基地并未在法律层面上得到明确。相形之下,《闲置宅基地和住宅盘活利用通知》和《宅基地改革试点工作指引》为闲置宅基地使用权入股注入了“强心剂”,但要使闲置宅基地使用权入股真正成为被农民广泛认可并且积极参与的实践活动,尚需更高层级的立法予以确认和完善。那么,如何增加闲置宅基地使用权入股的制度厚度,择要如下:
一方面,要制定闲置宅基地使用权入股的法治化路线图。(1)建议由农业农村部和自然资源部联合出台《闲置宅基地使用权入股指导意见》或《闲置宅基地使用权入股暂行办法》以应闲置宅基地使用权入股的刚性需求,并设置一个合理的过渡期(如3年),一旦条件成熟,可在《土地管理法》《乡村振兴促进法》等法律中细化为具体条文。进言之,可借鉴《民法典》第339条之规定“土地承包经营权人可以自主决定依法采取出租、入股或者其他方式向他人流转土地经营权”,在后续的《土地管理法》修改中将闲置宅基地使用权入股之法律条文规定为“宅基地使用权人可以自主决定依法采取入股、合作、出租或者其他方式向他人流转宅基地和房屋使用权”。(2)应立足中国式农村现代化的语境,推行农民将一定年限的宅基地使用权和住房财产权入股公司,公司享有闲置宅基地和住房开发利用权的权利归属模式。实践中,闲置宅基地使用权入股之公司在行使解除权时,既要遵循《民法典》第565条规定的一般程序规则,也要对入股合同解除中关涉农民一方的期限、解除时间、救济措施予以倾斜性改造,真正确保入股农民权益不受损。
另一方面,要进一步厘清闲置宅基地使用权入股的法律效果。(1)要明确闲置宅基地使用权入股产生物权性流转的法律效果。闲置宅基地使用权入股公司,以暂时让渡宅基地和房屋使用权为前提,基于“房地一体”原则,入股登记之时入股农民丧失入股期内的宅基地和房屋使用权。反之,其他不同于该法律效果的闲置宅基地入股,并非真正意义上的入股,可能具有《公司法》上的虚假出资之嫌。(2)坚持闲置宅基地使用权入股属于债权性流转在实践中意义不大。因为宅基地使用权和住房财产权入股如同其他非货币资产入股一样,一旦作价入股之后,入股农民享有的股权和以货币出资人享有的股权并无差别,入股农民也就不应再对入股的闲置宅基地使用权享有任何意义上的实际支配权。因此,继续坚持入股农民仍保留物权意义上的宅基地使用权在现实中也无从体现。
2. 明确闲置宅基地使用权入股的具体规则
一是要合理界定闲置宅基地使用权入股的客体。根据《民法典》第362条、第363条以及《土地管理法》第9条、第62条之规定,宅基地所有权归农民集体所有,农民享有宅基地使用权。从实践来看,闲置宅基地使用权入股主要有两种模式:(1)“房地并存”入股模式。该模式下闲置宅基地使用权入股注重对宅基地上的闲置住宅进行再利用,入股的客体为闲置住宅,例如,发展乡村民宿、特色农家乐、电商物流等,入股的客体为宅基地使用权和住房财产权。(2)“有地无房”入股模式。该模式下闲置宅基地上并无住房,入股的客体为宅基地使用权,并不涉及住房财产权。譬如,四川泸县由农民提供宅基地、社会主体出资共建房屋模式。值得注意的是,入股是存在市场风险的,因此,可考虑要求入股农户拥有稳定的非农职业或是固定的非农收入来源才能将其宅基地使用权入股,被入股公司应具有稳健的资产储备和良好的信用等级,等等。
二是要构建闲置宅基地使用权入股作价评估机制。囿于宅基地本身的复杂性,区域资源禀赋价值差异大等原因,要想建立起一个精准、科学的土地评估系统难度较大,但闲置宅基地价值评估又是闲置宅基地入股利用的第一步,因此,科学、规范的入股作价评估机制是闲置宅基地使用权有序流转的前提。(1)建议由地方政府牵头成立权威专业的闲置宅基地作价评估机构,按市场化原则对入股的客体出具价值评估报告。(2)要建立评估机构的档案备查体系和信用评价机制。档案备查体系需要评估机构将开展评估业务的审查报告予以认证,并编号建档,向当地农业农村部门进行备案,对于审查不合格的估价报告,由评估机构的主管部门降低其业务水平参考评级。(3)建议评估机构参考《中华人民共和国资产评估法》规定的评估程序来确定闲置宅基地使用权及其住房的财产价值。
三是要严格规范闲置宅基地使用权入股的程序。概言之,闲置宅基地使用权入股的程序主要包括以下环节:(1)发布信息。由农村集体经济组织将闲置宅基地入股条件、范围、收益、权益保障和被入股公司具体情况向集体成员公开。(2)农村集体经济组织初步审核。(3)农村集体经济组织协调专业的评估机构到场考察评估。(4)乡镇政府宅基地审批管理机构作出入股审批意见。(5)结果公示。农民个体有异议的,还可以提起听证复议。(6)签订合同。(7)县级农村产权综合服务中心办理产权登记。(8)流转跟踪。为稳定入股农民和被入股公司的产权预期,建议设置闲置宅基地使用权和住房财产权作价入股最低年限不得低于5年,最高年限建议不超过20年。
3. 完善闲置宅基地使用权入股收益分配机制
党的二十大报告将赋予农民更加充分的财产权益嵌入在全面乡村振兴的现代化进程中,这不仅是“弱有所扶原则的实质性体现和社会公平正义的内在需求”,还是城乡深度融合、实现全体人民共同富裕的价值所在,但利益分配该向谁倾斜、如何倾斜,需维持在必要的张力之内。完善闲置宅基地使用权入股收益分配机制的核心要点如下:
一方面,要探索建立“先期垫付+按股分红”收益分配机制。从实践来看,农民以闲置宅基地使用权或土地经营权入股公司后的收益分配方式主要包括三种:保底不分红、分红不保底、保底且分红。采用哪种方式更好?从保障农民财产权益和公平效率角度出发,建议探索“先期垫付+按股分红”收益分配制度,理由在于:(1)采用先期垫付符合新时代公司法治化目标。根据《公司法》第166条之规定,只有公司具有利润分配能力时,才可向公司股东分配公司剩余利润。单纯地强调保障入股农民的“保底收益”、不考虑被入股公司实际情况有失偏颇。(2)有助于构建“收益共享、风险共担”的利益共同体。从实践的层面看,入股的农民个体抗风险能力较为孱弱,在先期垫付的基础上,将其与“按股分红”结合起来进行收益分配,旨在尽可能实现入股农民财产权益的同时,兼顾其他利益主体的公平诉求,以分担风险进而共享收益。
另一方面,要优化闲置宅基地增值收益分配机制。鉴于宅基地初始取得之无偿性与开发利用成本之有限性,闲置宅基地增值收益强调闲置宅基地在入股、合作等经营性利用中而产生的土地对价。具体而言:(1)农民集体作为宅基地所有权人,理应分享闲置宅基地增值收益。在操作层面,入股农民向集体缴纳宅基地增值收益调节金,具体缴纳金额和比例可通过村民委员会或村民大会协商确定。缴纳时间可以参照重庆市大足区的规定:“在办理农村宅基地使用权转移登记前缴纳集体收益金和调节金。”(2)政府应主要基于税收参与分配闲置宅基地增值收益。从实践层面来看,也有一些“宅改”试点地区将国家征税的权力写进宅基地三权分置改革方案当中。譬如,2018年《德清县农村宅基地管理办法》第45条规定为合同价款的1%。需指出的是,在分享增值收益时,一般不应将其拓展至集体成员之外。
4. 夯实闲置宅基地使用权入股权益保障机制
一是要基于系统性的思维构建闲置宅基地使用权入股的配套保障体系。(1)要进一步完善农村社会保障体系。建议将住房、养老、医疗卫生、技能培训等公共资源向农村适度倾斜,以确保农民入股后的切身利益,解决其后顾之忧。在闲置宅基地使用权入股过程中,还要注重培育入股农民自身的风险防范意识,提高其风险甄别能力。马克思曾言:“权利永远不能超出社会经济结构以及由此经济结构所制约的社会文化发展。”鉴此,在健全我国农村社会保障体系的同时,一定要注意同农村经济发展水平相适应,并注重通过法律将权利实现机制进行细化。(2)要加大闲置宅基地使用权入股的权利救济力度。依据无救济无权利的基本法理,在闲置宅基地使用权入股过程中就农民权益受损问题赋予其必要的救济途径十分关键,而重点在于保障入股农民的申诉权和诉讼权,因为这是“平等问题在权利现象上的具体体现和反映”。
二是要合理确定闲置宅基地使用权入股退出的限度。《公司法》第71条、第137条规定了股东持有的股权或股份可以依法转让,《农村土地承包法》第34条规定了土地承包经营权可在集体成员之间流转。依法理类推,农民以闲置宅基地使用权入股公司,亦应享有有偿退出的权利。但问题的关键在于,如果赋予入股农民自由退出权,频繁的股权退出可能影响被入股公司运营的稳定性和交易方的交易预期,进而不当减损公司债权人的权益。因此,闲置宅基地使用权入股公司后,包括非货币财产出资在内的股东一般情况下不能抽回出资,除非出现了《公司法》第74条、第91条、第142条列举的情形,否则股东要承担违反出资义务的法律责任。此外,如果完全禁止入股农民股权退出,这既违反《公司法》的相关规定,也会在一定程度上克减农民的入股主动性。笔者认为,通过在公司章程中设置并赋予入股农民在一定条件下的闲置宅基地使用权回购请求权或为解决如上矛盾的制度进路。
三是要发挥好政府在闲置宅基地使用权入股中的职能作用。作为盘活闲置宅基地的重要参与者和政策文件的制定者,政府的职能作用在制度的设计和落实中发挥着重要作用。(1)政府要在闲置宅基地使用权入股中发挥好“稳定器”的保障作用。如果出现市场失灵等风险时,政府当要切实履行公共服务职能,从而扭转入股农民在闲置宅基地使用权入股过程中的信息不对称等资源弱势与地位弱势的局面。例如,浙江省德清县主动融入数字化改革的浪潮中,通过建立“闲置宅基地和闲置农房流转交易系统”,帮助农民获取更多的市场交易信息。(2)政府要在闲置宅基地使用权入股进程中发挥好“引路人”的作用。政府应将闲置宅基地入股所涉政策、制度、举措向农民详细释明,引导入股农民学法、用法、守法,以提高入股农民参与闲置宅基地盘活利用的创造性和积极性。
五、研究结论与政策启示
本文基于宅基地二重属性(保障权属性和财产权属性)的理论观点和文献脉络,在乡村振兴背景下针对如何挖掘闲置宅基地的财产性价值而展开分析。我国宅基地闲置率约为10%,达到1447万亩,充分利用这一沉睡的农村资产,在很大程度上就避免了“一边捆着草、一边饿死牛”的尴尬局面。本文提出如下两个重要问题:其一,闲置宅基地使用权为什么要入股,其正当性基础是什么。其二,闲置宅基地入股如何可能,如何运用“有形之手”和“无形之手”的结合来推动闲置宅基地使用权入股。研究发现:(1)闲置宅基地使用权入股不会动摇传统宅基地的社会保障功能。如前所述,闲置宅基地占比约为10%,因此,即便全部闲置宅基地的财产性价值都得以实现,也不会根本动摇宅基地的社会保障功能,《土地管理法》户有所居的社会目标依然会得到实现。(2)《土地管理法》不仅允许进城落户农民自愿有偿退出宅基地,更是鼓励农村集体经济组织和农民“盘活利用闲置宅基地和闲置住宅”。此外,《闲置宅基地和住宅盘活利用通知》支持闲置宅基地入股,《宅基地改革试点工作指引》强调以入股方式流转宅基地使用权,但是,宅基地使用权入股涉及到非典型财产进入现代公司体系,如何将这样一个公法性质浓厚的财产融入到私法性质浓厚的市场主体之中,不仅需要在公司章程层面创新,甚至需要重构公司股东和债权人之间的利益平衡机制。(3)增加闲置宅基地使用权入股的制度厚度是保障闲置宅基地财产性价值发挥的重要抓手。一方面,要坚持闲置宅基地使用权入股入法制度覆盖的渐进性;另一方面,要进一步明确闲置宅基地使用权入股的物权性流转效果。(4)闲置宅基地使用权入股需要对入股的客体及价值进行评估,并且在入股的程序方面需要优化。同时,建议宅基地的价值评估引入综合价值评估模式。(5)要完善宅基地使用权入股的收益分配机制,探索“先期垫付+按股分红”的收益分配模式,这样既保障入股农户的基本权益,也遵循市场的收益风险匹配原则。(6)要夯实闲置宅基地使用权入股的权益保障机制,特别是在农村社会保障制度的完善、农户退出制度保障和入股权利的救济制度方面更是要大力推进。
上述结论具有重要的理论和政策含义。(1)要基于一种社会螺旋进步和法治渐进主义的建构思路,对现行制度倡导的以入股方式盘活闲置宅基地及其使用权做出积极的政策回应,以期发挥闲置宅基地这一农村“沉睡”的资源优势,促进农民财产权的有效实现,真正将改革的进度、制度创新的力度和社会可以承受的程度有机结合起来。(2)盘活利用闲置宅基地是实现乡村振兴和共同富裕的重要政策抓手。进言之,盘活利用闲置宅基地是挖掘农村内生性资源、消弭城乡居民“财产鸿沟”的重要途径,是积极顺应新时代发展和社会需求进程的“重头戏”,其对新时代全面乡村振兴和共同富裕的实现而言具有重要的现实意义和实践价值。但是,任何社会实践有其自身的发展规律和逻辑,涉及“三农”的实践更是如此。因此,相关政策的出台需要更多实践,更多地强调因地制宜、更多地注重农村的异质性。方向需要坚定,政策必须多元。(3)要在政策层面进一步夯实宅基地使用权作为用益物权的收益权能,适当回归宅基地的私权属性与注重保障农民财产权益,有机契合党的二十大报告提出的“深化农村土地制度改革,赋予农民更加充分的财产权益”之要求,在闲置宅基地使用权入股的政策层面进一步塑造独具中国特色的“农民变股东”模式,实现现代公司制度与农业这一传统产业、农村这一传统领域的无缝对接。