武亦文、杨勇,武汉大学法学院。
本文是国家2011计划“司法文明协同创新中心”(教技函[2013]26号)的研究成果,同时也是2017年武汉大学自主科研项目(人文社会科学)的阶段性研究成果。本文研究还得到“中央高校基本科研业务费专项资金”资助。
本文原刊于《中国农村观察》2017年第6期,感谢作者授权发布,如需转载请注明出处;注释已略,如需引用请核对期刊原文。
摘要:本文利用司法裁判文书统计数据分析了土地承包经营权处分限制性规范的合理性。研究表明:在“所有权—土地承包经营权”“两权分离”的农地法权架构下,土地承包经营权处分的限制,阻碍了农地的规模流转与规模经营。在政策倡导通过“三权分置”解决这一问题之际,“三权分置”政策定位于宏观层面的立法精神指引,而对处分之限制性规范进行科学配置,是当下农地法律制度改革的合适路径。土地承包经营权转让需经发包方同意不应作为影响转让合同效力的强制性规范;以财产资格划定转让方的范围不合理地限制了农户转让自由,有违民事行为能力的基本法理;受让方主体资格属于立法强加于农地之上的身份属性限制,阻碍了农地规模流转;为保障村社成员的成员权,集体经济组织成员应享有优先受让权;对于家庭承包取得的土地承包经营权禁止抵押,也无合理性。因应以上农地法律制度变革,宜强化农地用途管制,合理限制受让人的流转权利。
关键词:土地承包经营权 转让 抵押 限制性规范
一、问题的提出
广义的土地承包经营权处分行为包括转包、出租、转让、抵押等流转方式。其中,出租等债权性流转方式并不涉及土地承包经营权主体变更,而转让、抵押等物权性流转方式可能导致权利主体的改变,关系到农户根本利益。基于制度设计对于“土地保障”“社会稳定”等价值理念的重视,土地承包经营权的转让、抵押等处分权能在立法上受到了限制。当下发展规模化、集约化的现代农业经营模式已经成为了国家的政策选择,而农地规模流转的制度障碍很大一部分存在于现行实定法规范对于土地承包经营权处分权能所设置的限制。2014年,中共中央、国务院在国家政策层面提出了“三权分置” 的重大制度创新,那么,是否应在法律层面也由“两权分离”过渡到“三权分置”,将《中华人民共和国物权法》(以下简称“《物权法》”)上既定的土地承包经营权这一用益物权类型进一步改造为“农户承包权”和“土地经营权”并列的体系结构?在《中华人民共和国民法总则》已经颁布实施,《民法典》“物权编”的编纂工作紧锣密鼓地开展之际,最佳的农地法律制度优化路径为何?
虽然许多学者对此问题进行了深入探讨,但既有研究的视角主要限于纯粹理论阐释与田野调查,缺乏对于有关司法裁判文书的分类整理和统计分析。有鉴于此,笔者拟回归到现行法,结合司法裁判文书统计数据进行分析。本文所统计案件来源于北大法宝裁判文书大数据平台,案件检索时间为2017年3月15日。《中华人民共和国农村土地承包法》(以下简称“《农村土地承包法》”)第41条专门规定了通过家庭承包方式取得的土地承包经营权的转让问题,因而笔者在北大法宝裁判文书大数据平台以“农村土地承包法”“第四十一条”“土地承包经营权转让”为关键词对司法裁判文书进行了检索,可检索案件数量为120件,剔除重复或不涉及土地承包经营权转让限制性规范的8个案件后,检索到的案件数量为112件。所涉及的案件争议焦点较为明确,分布于全国多地,但主要集中于辽宁、重庆、吉林等省份,案件审理法院多为中级人民法院。针对土地承包经营权抵押案件,以“土地承包经营权抵押”为关键词检索,笔者检索到了34个案件,去除并非通过家庭承包取得的土地承包经营权抵押案件以及其他不相关的案件后,剩余18个案件。相比于土地承包经营权转让案件,有关土地承包经营权抵押的案件数量较少,且未表现出明显的地域分布差异。在此基础上,本文对案件进行分类统计和分析,明晰土地承包经营权处分之限制性规范的合理与不足之处,并为当下农地法律制度改革提供建议。
二、土地承包经营权处分权能限制的立法考量
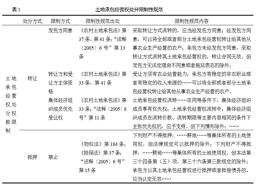
现行法主要针对土地承包经营权的转让以及抵押两种处分方式作了限制性规定。表1梳理了现行法中所存在的土地承包经营权处分限制性规范。对于土地承包经营权转让问题,《农村土地承包法》第37条和第41条明确规定转让须经发包方同意,并对转让方、受让方主体资格作了限定。该法第33条则对集体经济组织成员优先受让权予以规定。而2005年最高人民法院发布的司法解释《关于审理涉及农村土地承包纠纷案件适用法律问题的解释》(以下简称“法释〔2005〕6号”)第13条进一步明晰了“发包方同意”的规范属性——影响合同效力的强制性规范。此外,对于土地承包经营权抵押问题,不同于法律允许土地承包经营权可以在满足一定条件下转让,《物权法》第184条以及《中华人民共和国担保法》(以下简称“《担保法》”)第37条完全禁止土地承包经营权的抵押。之所以对土地承包经营权的处分权能进行限制,立法考量主要有:
第一,土地承包经营权承载了生存保障功能(胡康生,2002)。一方面,在应该由国家承担的基本社会保障缺位的情形下,土地承包经营权为农民的生存提供了最低限度的保障。比如,对于一部分进城务工的农民而言,当他们在城市中无法谋生时,仍然可以返乡从事农业生产,此时土地对于他们而言起到了失业保险的作用。另一方面,土地承包经营权作为一种生产资料,为农民提供了劳动就业机会,使农民的就业权得以实现(郑尚元,2012;朱晓喆,2010)。
第二,土地承包经营权承载了社会稳定功能(温世扬,2014)。立法者考虑到如果对于土地承包经营权处分权能不作限制,企业及城镇居民就有可能随意到农村租赁和经营农户的承包地,进而产生土地兼并的结果,对社会稳定造成威胁,因而需限定土地承包经营权的受让范围,受让方应为其他从事农业生产经营的农户,而不能是企业或城镇居民(胡康生,2002)。

三、土地承包经营权转让权能限制的反思
对于土地承包经营权转让,现行实定法中的限制性规范包括“发包方同意”“转让方和受让方主体资格”“集体经济组织成员优先受让权”等要件,表2和表3分别反映了前两项限制性规范的现实运作状况,以下一一述之。
(一)转让须经发包方同意
1.发包方同意的现实运作。根据有关发包方同意案件的统计情况(表2),涉及发包方同意要件的案件占到了土地承包经营权转让案件的79.46%,即大部分转让案件都是围绕“是否经过发包方同意,转让合同效力如何,最终是否发生用益物权变动”而展开。其中,经过发包方同意进而土地承包经营权转让有效的案件分别占到了有关“发包方同意”案件数、转让案件总数的73.03%、58.04%。这说明,在转让土地承包经营权时,大部分情况下转让行为都经过了发包方同意。此种同意发生在转让方和受让方签订土地承包经营权转让合同时,通常由发包方负责人作为见证人,在双方签订的转让合同上签字盖章。
此外,在检索到的案件中,大部分土地承包经营权转让发生于集体经济组织内部或者不同集体经济组织之间,这体现在转让方和受让方主体资格的统计表(表3)中。在112份法院裁判文书中,以受让方并非从事农业生产经营的农户为由判决转让合同无效的案件仅占转让案件的4.46%,因而,这在一定程度上解释了为何大部分转让案件中,土地承包经营权的转让均经过了发包方同意。而且,在发包方明确表示不同意的案件中,发包方大多以改变转让土地承包经营权所涉土地用途等理由行使否决权。因而,在土地承包经营权转让多发生于村集体经济组织内部且大部分转让并未变更所涉土地用途等情况下,发包方通常会同意转让行为。
同时,虽然作为转让方的农户在法律认知层面并不清楚未经发包方同意转让土地承包经营权的法律效果,但是,从统计数据来看,73.03%涉及发包方同意的案件中转让都经过了发包方同意,转让方和受让方多有意识地请求发包方介入转让过程。这从侧面说明了发包方同意这一限制性规范实际上不具有阻碍土地承包经营权自由转让的作用。


2.保留发包方同意要件的合理性。即使部分学者认为土地承包经营权是物权,应尊重权利人自己的意志,而不应外加其他干预(例如张艳等,2009),但是,从某种意义上讲,如今发包方同意要件的现实基础是债权性的土地承包合同转让在实践中残留的影子。土地承包经营权虽然在法律上实现了物权化,但由于它本来就是由债权经由《物权法》承认而演变为物权的,因而具有一定的债权性。此种债权性在立法上可以通过修改法律文字在文本上予以消除,在实践中却并不能被抹消掉,甚至“发包方同意”已有民间习惯法的属性,并衍生出了其他制度功能。因此,发包方同意要件仍有存在之必要。
第一,发包方同意意味着对于转让方和受让方转让行为的见证及公示(蔡立东、姜楠,2014)。在现实中,承包方转让土地承包经营权时,为避免以后产生不必要的纷争,转让方和受让方多会邀请发包方负责人到场见证,即使在签订合同时发包方负责人未到场,事后发包方也会以各种形式表示同意,发包方同意已经具有了习惯法属性。此种习惯法属性背后所隐藏的是转让方和受让方依赖于第三方对于转让行为进行见证以及公示的心理。而且,正是因为此种见证以及公示的存在,不当权利变动的预防机制得以建立(蔡立东、姜楠,2014),从而避免不必要纠纷的发生。即使发生纠纷,发包方同意这一证据的存在也使得纠纷易于解决。
第二,发包方同意无碍土地承包经营权转让自由。事实上,承包方转让土地承包经营权时,除了少数例外情形,发包方同意都不构成转让方和受让方转让土地承包经营权的障碍,无碍转让自由。因此,以物权的支配性作为批评这一限制性规范的论据,只是学者们的主观臆想。而且,如果说因为转让方和受让方不符合主体资格要件致使发包方不同意双方的转让行为,进而妨碍转让自由,那么,此时需要反思的只是赋予发包方审查转让方和受让方主体资格是否满足法定条件的权利的正当性,阻碍转让自由的是法律所规定的转让方和受让方主体资格要件,而非“发包方同意”这一要件。
第三,发包方同意是发包人对承包地享有所有权的体现(蔡立东、姜楠,2014)。土地承包经营权产生的前提是集体经济组织所有权的存在。在此意义上,土地承包经营权自其产生就具有附属性,附属于集体土地所有权。虽然土地承包经营权在法律上已经成为了物权,但这并不意味着土地承包经营权具有完全的绝对性和支配性。
3.发包方同意要件的法律定位。发包方同意要件具有保留的合理性,那么,关键在于法律应如何对发包方同意要件作出正确定位。事实上,虽然可通过发包方同意这一条件来限制不符合法定资格的主体转让或受让土地承包经营权,但是,发包方同意具有独立的制度功能,并不是限制转让自由的手段。基于此,本文认为,发包方同意不应该作为影响转让合同效力的强制性规范而存在,但可发挥见证以及公示的作用。
首先,在消极意义上,发包方同意这一限制性规范不宜被定位为效力性强制性规定,也即不能单纯以未经发包方同意为由否定土地承包经营权转让合同的效力(蔡立东、姜楠,2014)。对于转让合同效力的认定,必须结合其他实质要件来认定(辛正郁,2005)。从比较法的视角观察,在物权变动采取债权意思主义的日本,即使其规定了移转农地或草地所有权等权利需要农业委员会审批,但值得注意的是:需要审批的是有关物权的设定或移转,而不是缔结以物权移转为内容的合同(关谷俊作,2004)。
其次,在积极意义上,当土地承包经营权转让多发生于村集体经济组织内部时,可以将发包方同意认定为土地承包经营权转让生效的一种特殊公示方式。正如有学者所言:事实上中国物权变动都是遵循的公示要件主义,并不存在意思主义的变动模式,发包方同意作为土地承包经营权这一物权转让的公示方式,仅仅关涉是否发生物权变动(蔡立东、姜楠,2014)。依本文的统计数据,转让方和受让方签订转让合同时邀请发包方负责人在场见证的占到了有关发包方同意要件案件的46.07%,而发包方表示同意的案件占到了有关发包方同意要件案件的73.03%。这也反映了转让方和受让方在转让土地承包经营权时变相地将发包方到场见证或同意双方转让行为视为转让生效的公示方式。物权变动公示要件主义中的公示并不能仅仅被解释为登记这一种方式。登记对于许多农户而言,是一件高成本的事情。相反,在中国乡土熟人社会背景下,土地承包经营权转让多发生于集体经济组织内部,发包方同意这一特有的公示方式是比较符合农村之习惯的。而且,由于原则上土地承包经营权的设立、取得是基于承包方同发包方的土地承包关系,发包方同意也可以被认定为受让方同发包方重新确立承包关系。
最后,需要说明的是,如果将土地承包经营权受让范围限定于其他从事农业生产经营的农户的限制性规范予以废止,土地承包经营权可被让渡给从事农业生产的企业,那么,转让的发生将不限定于村社熟人社会中,此时农地的规模流转成为可能,发包方同意就不能被解释为用益物权转让的公示方式。但是,笔者认为,此时可将发包方同意定位于审查受让方是否具备农业经营能力。同时,鉴于发包方仍旧行使农地所有权,可赋予其监督农业生产主体是否从事农业生产经营的权力。立法宜对于具备农业经营能力的具体标准进行规定,以避免发包方自由裁量权过大影响土地承包经营权转让自由。
(二)转让方和受让方主体资格
1.转让方和受让方主体资格要件的现实运作。在土地承包经营权转让案件中,涉及转让方和受让方主体资格的案件占30.36%。法院以转让方和受让方不符合主体资格为由否定转让合同效力的案件占此类案件的52.94%,而在其他未否决转让合同效力的案件中,转让方和受让方主体资格均符合实定法规范。
对于转让方主体资格要件,即有稳定的非农职业或有稳定的收入来源,法院通常以转让方迁入城市生活多年、转让方仍拥有其他赖以生存的土地承包经营权等为标准来判断。如果转让方因病所迫转让土地承包经营权或者转让后无其他赖以生存的土地承包经营权,则法院通常会认定转让方不符合转让主体资格。从司法实践来看,大多数情况下法院都能结合具体情况进行判断。法院在判断转让方主体资格时,并不存在界定标准模糊的问题。对于受让方主体资格要件,根据司法裁判文书统计数据,一般情况下只要受让方不具有农村户口,那么,法院就会认定受让方欠缺农业经营能力或者是并非从事农业生产经营的农户,进而认定土地承包经营权转让合同无效,不发生物权变动效力。另外,受让方为法人或者其他组织的情况在检索到的案件中并未发现。

2.转让方和受让方主体资格要件存废分析。一是转让方主体资格。在涉及转让方和受让方主体资格的案件中,围绕转让方主体资格发生争议的占据了2/3以上。在转让方有意愿转让土地承包经营权时,转让方主体资格极大地限制了其转让自由。本文认为,转让方主体资格不能够成为其处分土地承包经营权的限制。
首先,转让方主体资格的要求使得处于平等地位的私法主体在法律上变得不平等,不能实现人格平等,而人格平等又是自由的保障(马俊驹、童列春,2009)。因而对土地承包经营权转让方主体资格进行限定,从理论上讲确实限制了土地承包经营权转让的自由。此种转让自由最直接的体现即为农户个体意义层面的个体自由,个体层面的转让自由无法实现会阻碍农地的规模流转。
其次,限制转让方主体资格有违关于民事行为能力的基本法理。《农村土地承包法》对于转让方主体资格的限定在某种程度上变相地限制了农民民事行为能力,使得不具备财产资格的农民无法转让土地承包经营权。然而,一般而言,民事行为能力在法律上是以自然人的意思能力为划分标准,影响意思能力的因素包括年龄与精神状态,划分自然人民事行为能力的目的在于保护意思能力欠缺者的合法权益,维护正常的交易秩序(马俊驹、余延满,2010),而财产资格并不能成为划分自然人民事行为能力的标准。虽然此种限制的目的意在维护不具备财产资格农民的利益,但不具备财产资格的农民的意思能力并不具有缺陷。以农民为“弱者”,而由立法者充当其“监护人”,未必能真正使农民利益得以维护(韩世远,2005)。
二是受让方主体资格。在34个涉及转让方和受让方主体资格的案件中,围绕受让方主体资格的案件数量为11件,不到涉及转让方主体资格案件数的一半。实践中对于受让方主体资格争议少,转让也较少跨越农村户口与城市户口的边界。而且,如果受让方不具有农村户口,则法院将毫无悬念地认定转让合同无效。本文认为,现行法对于受让方主体资格的限定并不合理,将来修法时宜废止受让方主体须限于其他从事农业生产经营的农户的规定。
第一,对于已经成为用益物权的土地承包经营权而言,针对受让方主体资格的限定是属于典型的通过立法对农地强行施加的身份属性限制,这同土地承包经营权的物权属性不符。不少学者从成员权的视角探讨土地承包经营权(例如高富平,2012;朱晓喆,2010;周应江,2010),同时,现行法中的规定也似乎暗含此意,例如土地承包经营权通过家庭承包取得的条件为承包方应属于集体经济组织成员。诚然,村集体经济组织成员的确享有成员权。但是,这并不意味着土地承包经营权本身就包含成员权。农户基于集体成员资格享有承包土地的权利是农户所固有的权利,在土地承包经营权产生之前农户即拥有这样一种资格,而这种资格的赋予是农村土地集体所有权的表现,即使土地承包经营权被转让给其他主体,作为转让方的原承包方也仍然享有这种成员权。此外,一旦承包方取得土地承包经营权,承包方即可转让土地承包经营权,而《农村土地承包法》允许承包方将土地承包经营权转让给其他集体经济组织中的成员,只要求受让方为从事农业生产的农户且具有农业生产经营能力。显然,透过现行法规范可以看到,土地承包经营权并非是一种包含成员权属性的用益物权。因而,以成员权属性来论证土地承包经营权转让应受限制的观点并无说服力。那么,又是否能以土地承包经营权的身份属性来限制转让呢?笔者认为,同样不能。土地承包经营权并无成员权属性,身份属性也只是立法所强加的。透过《农村土地承包法》的制定过程,可以更为明确地看出这一点。《农村土地承包法(草案)》第35条曾规定:“经发包方同意,承包方可以将全部或者部分承包土地的土地承包经营权,在承包期的剩余期限内全部转让给第三方,由第三方同发包方确立新的承包关系,原承包方与发包方在该土地上的承包关系即行终止。”这一规定对于土地承包经营权受让方主体资格并未施加限制,而最终通过的法律却改变了这一态度,将受让方严格限定为其他从事农业生产经营的农户,排除了其他能够从事农业生产经营的主体。法律规定只有农户才能受让土地承包经营权,这实为通过立法人为地将农民身份与土地承包经营权相绑定,是立法对于物权所施加的身份属性限制,与土地承包经营权的物权属性不相符。
第二,现行法中的这一限制使得发展规模化、集约化的现代农业成为一个问题,农地的大范围流转受到极大限制。依照现行法对于受让方主体资格所作限制,能够受让土地承包经营权的仅仅为其他从事农业生产经营的农户,而农户进行农业生产虽然避免了“集体所有、集体经营”带来的效率低下,但仍然摆脱不了“小农经营”模式。从此意义上讲,“集体所有、承包户经营”的“两权分离”制度安排的确是低效率的。此种低效率并非是“两权分离”制度设计本身的问题,而是因为制度中具体规范的错位,即受让方主体资格限定。
第三,如果立法是考虑到“农地农用”的政策目标而对土地承包经营权转让作相应限制,那么,这一政策目标完全可以通过土地的农业用途管制并辅以要求受让方具有农业经营能力来实现。不对受让方的农地利用行为和农业经营能力进行规制,当受让方受让土地承包经营权但并无农业经营能力,或改变农地农业用途时,不仅无法实现农地规模经营的政策目标,还会威胁到保障粮食安全的耕地红线。
鉴于此,本文主张,中国应废除现行法对于土地承包经营权受让方限于其他从事农业生产经营的农户的主体资格限制,同时辅以农地用途管制及受让方具备农业经营能力的限制性规范。
(三)集体经济组织成员优先受让权
在实践中,涉及集体经济组织成员优先受让权的土地承包经营权转让案件非常少,在本文检索到的土地承包经营权转让案件中,仅有一例涉及集体经济组织成员优先受让权。之所以与此相关的案件较少,原因在于:转让多发生于集体经济组织内部,集体经济组织成员多无主张优先受让权之机会,而且就算转让并非发生于集体经济组织内部,集体经济组织成员也鲜有以自身优先受让权受到侵害为由到法院提起诉讼的。在“乡土无讼”的大环境中,农民一般很少会主动以自己优先受让权受侵害为由提起诉讼。即便如此,笔者仍赞成优先受让权要件应予保留。
第一,这有利于维护村社的人合性,保障集体经济组织成员所享有的成员权利益。虽然土地承包经营权并不具备成员权的性质,但是,村集体经济组织成员却享有成员权。从外部人视角观察,村集体经济组织是一个利益共同体,正是通过成员资格才能将外部人与村集体经济组织利益相隔离,以保持村集体经济组织的独立性。如果考虑村集体经济组织的相对封闭性和成员权利益,在流转之中应区别对待成员与非成员,土地承包经营权转让需要受到集体经济组织成员优先受让权的制约(童列春,2016)。保留集体经济组织成员优先受让权的规定,村社共同体成员利益受到保护,利于农村社会稳定(王卫国,1997)。
第二,集体经济组织成员优先受让权的存在不会损害农地规模流转的政策目标。如果未来修法扩大土地承包经营权受让方范围,对于从事农业生产的企业而言,基于谈判成本、投入成本等因素的考量,它们并不愿意受让小范围或者地块呈现细碎化特征的土地承包经营权,此时不存在集体经济组织成员优先受让权限制土地承包经营权自由转让的问题。而如果村集体经济组织中分散的农地得以整合,从事农业生产的企业有意愿受让土地承包经营权,一般作为农户的集体经济组织成员不具备经济能力行使优先受让权。再者,如果集体经济组织成员具有行使优先受让权的能力,亦不会对农地规模流转与规模经营造成阻碍。
四、土地承包经营权抵押禁止的反思
对于土地承包经营权转让,《物权法》第128条认可了《农村土地承包法》所规定的限制性规范;而对同属于处分权能的抵押问题,《物权法》第184条则明确了土地承包经营权不得抵押,并且最高人民法院以司法解释明文规定以土地承包经营权设定抵押权的合同无效。在土地承包经营权抵押这一问题上,现行法对此完全禁止。表4反映了本文所统计的土地承包经营权抵押案件概况。

(一)司法实务中的土地承包经营权抵押案件
司法实务中涉及土地承包经营权抵押的案件数量非常少,其原因在于:现行实定法禁止土地承包经营权抵押;农户是理性的经济人,他们是自身利益的最佳判断者,并不会轻易在土地承包经营权之上设定抵押。需注意到的是,在实践中对于土地承包经营权设定处分不仅仅局限于抵押,在其之上设立质权的情形也存在。本文检索到的4件在土地承包经营权之上设定质押的案件均发生于宁波市,其原因是,宁波市市区农村信用合作联社、宁波市江北区农林水利局2009年联合印发了《农村土地承包经营权质押贷款试行办法》,法院正是考虑到政府的这一“红头文件”才认定了涉案土地承包经营权质押合同有效,但依据不具法律效力的“红头文件”来认定民事法律行为的效力,是违背法治精神的。这4个案件特殊的地方在于,农户与信用社签订的是质押合同,但现行法律并未禁止质押。然而,在土地承包经营权之上设定质押的解释是不成立的,因为按照中国立法对于抵押、质押制度的设计,有关不动产的权利担保物权只可能设立抵押。不过,宁波市的案件反映出现实中地方政府已经开始松动土地承包经营权抵押,政策性文件也开始突破法律的禁止性规定。
(二)土地承包经营权抵押禁止应予废除
透过以上分析,土地承包经营权的抵押问题呈现出纠纷数量少、法律严格禁止、司法裁判混乱、政策性文件突破现行法框架的特征。这反映出已制定的法律未获得普遍的服从,同时也可能说明未被普遍服从的法律本身并非是良法,立法对于土地承包经营权禁止抵押的态度并不合理。
第一,禁止土地承包经营权抵押同现有的农地流转体系相悖。抵押与转让同属于对土地承包经营权进行处分的行为,从法律效果上讲,转让确定地会发生物权变动,对于农户利益影响更大,而抵押却并不一定产生此种结果。举重以明轻。既然现行法律允许农户在符合法律规定的情形下转让土地承包经营权,那么,对于土地承包经营权抵押也应该不作禁止。
第二,禁止土地承包经营权抵押的立法考量并不成立。立法者之所以对于土地承包经营权抵押完全禁止,其理由在于:农地承担着基本生存保障功能,允许抵押可能造成农民轻易抵押土地承包经营权,一旦债务不能清偿,抵押权人行使抵押权,农民就可能丧失基本的生活保障。但是,司法实务中涉及土地承包经营权抵押的案件非常少,笔者在前文即已阐明,农户是不会轻易抵押自己的土地承包经营权的,农民是理性的经济人,是自身利益的最佳判断者,他们有理性来判断如何在市场中作出最优选择。此外,农民抵押土地承包经营权可以获得借贷资金,有利于农业经营。
第三,退一步讲,即使允许抵押也并不等同于农民会丧失土地承包经营权。如果农民以土地承包经营权设定抵押,在农民无法清偿债务时,抵押权人将行使抵押权。但是,抵押权行使存在多种方式,不同的抵押权行使方式所产生的法律效果是不同的。虽然以拍卖、变卖方式行使抵押权可能产生土地承包经营权发生让渡的问题,但如果以强制管理的方式来行使在土地承包经营权之上设定的抵押权,令抵押权人以土地承包经营权的使用价值及其收益实现抵押权,此时并未改变抵押财产的原权属(房绍坤,2014;高圣平,2016)。
综上所述,现行法对于土地承包经营权禁止抵押的规定是不合理的,宜在将来修法时予以修改。
五、“两权分离”制度设计下限制性规范的科学配置:农地法律制度改革新思路
(一)农地法律制度改革的路径选择与制度设计
中共十八届三中全会《中共中央关于全面深化改革若干重大问题的决定》(以下简称“《决定》”)提出了构建新型农业经营体系的政策目标,这是针对当下中国传统低效的农业生产模式所作出的决策。《决定》指出:“赋予农民对承包地占有、使用、收益、流转及承包经营权抵押、担保权能,允许农民以承包经营权入股发展农业产业化经营。鼓励承包经营权在公开市场上向专业大户、家庭农场、农民合作社、农业企业流转,发展多种形式规模经营。”这似乎指明了农地改革的方向:在“两权分离”的制度设计下进一步赋予农民对于土地承包经营权的完整权能。农户已经享有了土地承包经营权,但这种财产权利的处分权能是受到限制的,因此,必须通过科学配置现行法中的限制性规范以充实土地承包经营权的处分权能,进而实现构建新型农业经营体系的政策目标。
2014年,中共中央、国务院印发《关于全面深化农村改革加快推进农业现代化的若干意见》(以下简称“《意见》”),“三权分置”的政策在国家层面得以确立。但是,《意见》同时也保留了前述《决定》所指出的“两权分离”背景下“赋予农民对承包地占有、使用、收益、流转及承包经营权抵押、担保权能”的内容。透过政策文本,可以看到农地法律制度改革的两种思路:一种是直接引入“三权分置”政策来改造农地的法权结构,实现构建新型农业经营体系的政策目标;另一种则是在“两权分离”的框架下通过科学配置土地承包经营权处分的限制性规范来赋予农民对于农地更为完整的权能,进而实现农地的规模流转,达到构建新型农业经营体系的目标。
本文对于现行法中土地承包经营权处分限制性规范的探讨,目的即在于试图从现行法律制度安排出发来实现农地法律制度的改良与革新。前文的分析已经证实了此种路径的可行性。而在具体制度设计层面,宜按照以下构想展开:
首先,发包方同意具有独立的制度功能,在未来修法时,将此要件同转让合同效力相剥离,并在立法上收回发包方审查转让方和受让方是否符合法定条件的权利,在转让发生于村集体经济组织成员间时,发包方同意仅起到公示作用。如此一来,发包方同意将不再阻碍土地承包经营权的转让自由。当然,这一改变似乎使得发包方同意中的“同意”丧失了实质意义。
其次,基于前文对转让方和受让方主体资格的分析,这一限制性规范不具立法科学性与合理性,应该予以删除。受让方范围的放开将导致土地承包经营权转让不限于农村社区内部,此时发包方同意难以被解释为物权让渡的公示方式,而应将登记定位为土地承包经营权变动的公示手段,这符合《物权法》第9条所采取的不动产物权变动原则上采用登记生效的要件主义的立法模式。建立在这一结论基础之上,如今农地流转范围受限、农地规模经营无法实现的困境即可突破。在政策大力推行“三权分置”之时,“三权分置”政策定位于宏观层面的立法精神指引。而落实到法律规则层面,对“两权分离”制度设计下土地承包经营权处分的具体限制性规范进行修改,方为当下农地法律制度改革的最合适路径。一旦转让方和受让方主体资格限制被废止,土地承包经营权受让范围即可扩大至从事农业生产经营的其他主体,实现规模经营的制度障碍即可被突破。
再次,基于前述集体经济组织成员所享有的成员权,集体经济组织成员在同等条件下享有优先受让权,从而更好地维护村集体经济组织的人合性。对于优先受让权的法律性质,宜界定为形成权而非请求权。这是因为请求权的实现取决于相对人的作为或不作为,在客观上不利于保护集体经济组织成员所享有的成员权;而若将优先受让权定位为形成权,集体经济组织成员凭借单方意思表示便能在当事人之间成立土地承包经营权转让合同,更符合维护本村社农户成员权的立法目的。
最后,对于土地承包经营权抵押问题,在抵押权的实现方式上,相较于强制拍卖,强制管理只是产生农户在一定期限内对农地的占有、使用、收益受到限制这一结果,不会导致土地承包经营权的转让,对作为抵押人的农户利益侵害更小,在债务人不履行到期债务或发生当事人约定的实现抵押权的情形时,若双方就抵押权的实现无法达成协议,优先适用强制管理的抵押权实现方式更为合理。
(二)配套制度的构建
1.建立有效的农地用途管制机制。在农地用途管制层面,现行法中存在较为原则性的规范。《中华人民共和国土地管理法》第4条、《物权法》第43条表明了国家对于耕地实行特殊保护的基本态度,对农地向建设用地转化予以严格限制。《农村土地承包法》第8条规定“未经依法批准不得将承包地用于非农建设”;第17条规定承包方应承担“维持土地的农业用途,不得用于非农建设”的义务;在农地流转环节,第33条更是强调应遵循“土地承包经营权的流转不得改变土地的农业用途”这一原则。尽管法律文本反复强调农地不得用于非农业生产及建设,但是,现行法律规范多停留于价值理念宣示阶段,多不具备操作性。为建立有效的农地用途管制机制,首先,可赋予发包方监督土地承包经营权受让方是否从事农业生产经营的权力,因为发包方往往对集体土地状况更为熟悉,可随时了解到村社农地是否确实用于农业生产,将发包方定位为监督主体可降低监督成本,客观上有利于提高监督效率。其次,发包方虽享有监督权,但是,其对农地用途的监督也应定位于一种义务。义务的违反将导致责任的产生,作为行使土地管理权力的土地管理部门,可对发包方违反监督义务的行为进行追责。再次,由于转让方享有成员权,只要具备村集体经济组织成员身份,农户均可以在承包地的承包期限到期之后申请承包集体土地,受让方对农地的利用行为直接关系到转让方未来成员权的实现,因此,宜规定转让方也享有制止受让方改变农地用途行为的权利。
2.受让人流转行为的合理限制。农户享有的土地承包经营权转让至受让人之后,是否受让人可基于土地承包经营权的物权性质再次流转土地承包经营权?自比较法层面观察,中国台湾地区“民法” 明确禁止农育权人将农地用于出租,因为这将可能导致类似“地主”对佃农剥削现象的产生,同时与土地所有人设定农育权的意愿相违背(郑冠宇,2010)。在中国大陆地区,是否也应对受让人的流转权利作相应限制呢?首先,在受让方受让土地承包经营权后,若受让方通过出租等债权性流转方式流转土地承包经营权,受让方凭借出租获取土地承包经营权所产生的收益,有可能导致类似“地主剥削” 现象的发生。其次,受让方以转让等物权性流转方式流转土地承包经营权,使得土地承包经营权终局性地让渡于其他主体,但再次转让行为有可能诱使中间人单纯利用土地承包经营权转让来谋利,使得农地偏离农业生产用途,而且转让价款相较于租金可能会更高,本质上同出租行为对农地正常使用造成的干扰是类似的。基于同台湾“立法”中相似的考量,应限制受让人再次转让土地承包经营权。因此,土地承包经营权虽为物权,但也承载着一定的社会性义务,在农户转让土地承包经营权之后,理应对受让人所享有的流转权利作合理限制。
六、结语
中国改革开放将近40年,农地法律制度的变革解决了“集体所有,集体经营”体制造成的农业生产效率低下的问题,但是,现行实定法对于农地制度的安排已不能适应新时期农业规模经营的需要。本文以现行实定法中土地承包经营权处分之限制性规范的科学配置为视角,为当下的农地改革、农地法律制度改革提供另一条路径,以供参考。“三权分置”改革所体现出的强化农地财产权属性的价值理念定位于宏观层面的立法精神指引,落实到规则设计层面,合理配置土地承包经营权处分的限制性规范,辅以有效的农地用途管制机制,以及对受让人流转权利作合理限制,亦不失为一条合适的路径。