印子,中南财经政法大学法学院。
基金项目:中央高校基本科研业务费项目“新型城镇化背景下宅基地‘三权分置’实现的法律制度创新研究”(编号:2722019JCG032)。
本文原刊于《农业经济问题》2021年第2期,注释已略,如需引用请核对期刊原文;仅限学术交流用途,如有侵权请联系后台予以删除。
摘要:“三权分置”是农地制度改革的重要成果,为提升农业经营效益提供了制度保障。农业经营的实践形态显示,土地经营权的设立并未提升资本化耕种的农业经营收益,也难以提升村集体范围内农地产权正式转移的水平。农业经营体制在“统”的层面缺乏可操作性的产权制度方案,阻碍了农地产权设置在“分”的层面发挥出高效的制度效能。切实回应农地利用中实际耕者的地权诉求,解决农地细碎化、村集体内土地经营权流转价格过高、土地经营权配置不充分、土地经营权流转后的社会纠纷等问题,需要围绕农地高效利用,在“三权分置”下充分发挥集体土地所有权的管理权能,以集体土地所有权统合土地承包经营权和土地经营权。
关键词:三权分置;农业经营;土地经营权;集体土地所有权;制度创新
一、问题的提出
农地制度改革是中国农村改革的重要主题(张红宇,2020)。2003年实施的《农村土地承包法》将农业经营纳入法律调控的范围,《物权法》将土地承包经营权设定为用益物权,推动农地承包进入民事权利体系范畴。从法律的角度看,农民享有的土地承包经营权是一项用益物权。根据物权原理,农民享有对农地的使用权,可以通过市场化的方式兑现农地使用权(蔡立东等,2015;孙宪忠,2016;高圣平,2017)。党的十七大之后,国家开始积极推进规模经营,对农地集中耕种提出新的要求。党的十八届三中全会提出要加快建构新型农业经营体制,目的就是要解决“谁来种地”和“怎么种地”的问题(陈锡文,2019)。为此,新修订的《农村土地承包法》单独设立了土地经营权,实现了“三权分置”从中央农地政策向农地法律的演进(向超等,2019),将农地资源的配置权开放给广阔的现代市场。可以预见,“三权分置”绝非农地制度改革的终点,未来农地制度还将持续创新,这为农地制度创新的理论研究提供了讨论空间。
《农村土地承包法》的首要目的是“为了巩固和完善以家庭承包经营为基础、统分结合的双层经营体制”,最终目的是为了“促进农业、农村经济发展和农村社会和谐稳定”。为了实现这个立法目的,需要在双层经营体制框架内考虑农地法律体系中所有权、承包权和土地经营权之间的运行关系,对复杂的农民地权诉求形成总体认识。就此而言,农地制度配置应该服务于农业生产和农村社会的发展。物权制度在农地法律体系中的设立,目的也是为农业经营体制提供法律保障。这意味着,在学理上讨论农地制度的变革,除了以民事权利为核心的分析进路,还应该着重考虑农业经营体制层面的分析进路,应该充分尊重农业经营的实践形态,以农业经营现状作为评判制度利弊、讨论农地制度创新的重要基础。当前,农业经营的现状是农业经营体制“分”而无“统”,农地细碎化的局面严重妨碍了现代农业的发展,带来强大的农地地权整合需求。更为重要的是,我国城镇化稳步推进,大量农村人口进城,造成显著的土地承包经营权享有者不在农村的局面,农地产权需要进一步整合。
为了解决上述两个问题,农地制度体系朝着以明晰使用权的进路演化(桂华,2016)。现行《农村土地承包法》对土地经营权的设定,目的是促进不在村的农民积极转让土地经营权,为实现农业规模化经营提供法律保障。制度预期是,土地经营权放活后,村集体内部成员可以通过正式流转土地经营权,实现农地集中耕种;而社会资本也能够按照这种产权转移方式,实现资本化的农业经营。不过,已有回溯性研究通过实证数据分析发现,试图通过赋予农民以更强排他性的地权来促进农业规模经营的制度改革,并未实现原有的制度预期(罗必良,2019)。这说明长期以来以产权界定为核心的制度改革(Barzel,2015),未释放出足够的制度效能,也意味着新一轮的以权利分置为核心的农地制度改革的制度效能,值得进一步检验。
“三权分置”后的农地制度能否完善原有法律制度,促进农地产权的有效整合?如何在“三权分置”的农地权利体系中,推进以提高农地利用效率为核心的农地制度发展?这是本文将要讨论的核心问题。在研究路径上,本文首先将论述农业经营的实践形态及其互动关系。其次,考查土地经营权的分置在促进农地产权整合上的实际效果。然后,分析并提炼农业经营中不同耕地利用主体的地权诉求。最后,围绕农地利用效率提升,从回应耕种主体地权诉求的具体方面讨论农地制度创新。为了便于研究的展开,笔者及其所在研究团队于2019年7月在河南省G县农村开展了为期25天的调研,并于2019年11月中旬至12月上旬在湖北省S县开展为期30天的调研,两次调研均采取驻村调研的方式,主要关注农业经营方式、土地流转、农村土地权益等问题,访谈对象包括各类农业经营主体、村组干部(信息员)和地方政府官员,本文案例均来自于调研组对这两地的调研。
二、农业经营的实践形态及其互动关系
(一)农业经营的实践形态
农业经营的实践形态是指在既有农地制度框架下,农业经营主体利用土地开展农业生产的实际状态。“三权分置”后,根据农地耕种中土地流转的情况和农业生产资本投入的状况,农业经营的实践形态可初步划分为农户自耕、农户资本化耕种、农户借耕、社会资本耕种四种类型,其中农户自耕、农户资本化耕种、农户借耕属于村集体范畴的农业经营实践形态,社会资本耕种是突破了村集体边界的农业经营实践形态,而农户资本化耕种和社会资本耕种两种类型属于农业生产中资本化投资程度相对较高的农业经营实践形态。
1.农户自耕。农户自耕是我国农业经营中最基础的农业经营实践形态,大多数农户依靠耕种自己承包的土地。在“半工半耕”的家计模式下,农户自耕的主要形态是老人或妇女耕种承包地,丈夫外出务工或就近务工,耕种收入在家庭收入结构中发挥基本保障功能,外出务工成为家庭收入的主要构成(杨华,2015)。由于种植面积不大,农户自耕带来的农地收入总量不大,农业产值相对稳定,受农业市场波动的影响相对较小。
案例1:ZXM全家有5口人,分田到户时分配到8.7亩地,其中水田6.3亩,旱地2.4亩。家里的父母在家种地,儿子和儿媳妇在武汉务工,孙子留在家中由父母抚养。在农业种植收入中,水稻的收成中留下充足口粮,其余的全部卖掉。旱地种植玉米,玉米的收成除了少量留为口粮,绝大多数也会卖掉。田地的收入主要用于父母平时的生活开支,来自农业生产的收入几乎没有结余。
2.农户资本化耕种。农户资本化耕种是近年来新出现的农业经营实践形态,所谓的家庭农场、种粮大户,实质上都是农户资本化耕种的具体形态。农户之所以能够维持稳定的规模化种植,主要是农户之间完成了正式的土地流转。至于经营规模的大小,主要取决于农户种植的农作物品种,如果是种植大田作物,资本投入主要集中于农业机械和农资两方面,种植规模较大;如果是发展高效农业,资本投入主要集中于农业生产设施,种植规模相对较小。农户资本化耕种模式对于土地因素的考虑,不仅需要确保土地集中连片,便于农业生产,更重要的是能够靠近公路,便于对接市场。通过土地经营权在村集体范围内的正式转移,流入土地的农户可以在行政村范围内选择合适的土地开展规模化经营。除了较高的地租,农户需要在规模化耕种中投入更多资金购买农业设施和农资,这在提高农业生产效率的同时,也提高了农业经营的资本化水平,这使得农户规模化耕种的市场风险相对较大。
案例2:XQK早年在外经商,2017年回到村里和弟弟共同经营大棚蔬菜。为了交通的便利,两兄弟流转了村里靠近公路的10亩土地,并且和农户签订长期土地流转合同,土地租金每亩为600元,平均计算下来每亩的固定投资在8万左右。因为管理得当,销售市场开拓的也较为成功,XQK每年的利润可以达到20万。
3.农户借耕。农户借耕是指农户除了耕种自己的承包地,还会在不发生土地经营权正式转移的前提下借用其他农户的耕地进行耕种。这种农业经营类型形成的原因是,部分农户并未外出务工或是外出务工后又返乡务农。这部分农户没有务工收入,为了获得足够的家庭收入,大多选择就近扩大农业经营规模。农户借耕主要发生在自然村或是村民小组内,如果外出务工的农户需要土地,经营者会将借出的土地直接交还。有研究发现,随着外出务工的农户不断增加,加上在村自耕农户由于年龄增大而无法耕种全部承包地,这种借用他人耕地以达到形成小规模状态的农业经营在乡村社会正在不断增长(黄增付,2016)。为了获得更多收入,借耕农户往往选择大田作物与经济作物搭配种植的经营方式。由于这种土地承包经营方式几乎不需要使用雇工,而且借用土地成本极低,加上农业经营者对自我劳动力的投入达到无以复加的程度,几乎接近于身体承受能力的极限。只要不出现大的自然灾害,用户借耕的经营收入稳定且相对可观。
案例3:WFP全家共有4口人,儿子和儿媳妇都在安徽打工。老两口除了耕种自己承包的17亩水田(旱地暂时抛荒),还向小组内关系要好的几户邻居要了50亩地,每亩地每年向邻居支付100元。为了提高经营效益,WFP耕种的土地尽可能集中并且靠近水源。在耕种这67亩地的过程中,农户除了在水稻收割时花钱请人帮忙几天,其他所有环节均由夫妻二人协力完成。
4.社会资本耕种。社会资本耕种主要是外来社会资本的大规模经营,其实现土地集中连片的做法是通过市场化地租完成土地经营权的对价。开展社会资本流转承包地耕种的主要是大型农业企业或是搞专项农业开发的工商企业。为了推动规模经营,社会资本流转土地后会重新改造农业种植的水土结构。这种经营方式的特点,一是投资规模较大,经营投入中地租是基础性投入,前期投入(水利设施、农业生产设施)以固定资产的方式沉淀下来,后期投入以农资和市场化劳动力投资为主;二是经营收益与市场环境紧密相连。依靠大规模投资,农作物的产量和质量一般不成问题,而农产品销售的好坏往往受到市场环境的深度影响。这两个特点使得社会资本流转承包地之后所开展的农业经营,在经营效益上并不稳定,通常会遭遇较大的市场风险。
案例4:水产公司XSH以每亩800元/年的价格流转了M村共计500亩土地,用于养殖螃蟹和龙虾。完成土地流转后,这家水产公司将原有农地全部挖成专门的养殖塘,并重新修建了机耕道。在经营成本上,前期投资已达800多万,此外还需要每年向农户支付40万元的农地流转租金。2019年,龙虾销售市场低迷,企业现金流压力剧增,使得原本计划三个月建成的养殖基地,预计要延迟一年才能投入使用,农民的租金也出现了拖欠。
基于以上分析,本文对农业经营的四种实践形态进行归纳(见表1)。

(二)农业经营实践形态的互动关系
农业经营的实践形态各有特点,彼此之间并非相互独立而互不干扰。以上四种类型的农业经营形态实践形态紧密互动,存在以下四组关系。
1.农户自耕与农户资本化耕种之间的关系。自耕农户将土地正式流转给从事资本化耕种的农户,通过法律合同让渡出土地经营权。之所以通过正式的土地流转来转移土地的使用性权利,一方面是因为农户资本化耕种对土地产权的稳定性较高。一旦完成土地流转,开展资本化耕种的农户将对土地进行适度改造,土地之上的农业设施投入需要地权能够在相当长的周期内保持稳定。由于自耕农户获得较为稳定的地租,加之流入土地的都是村集体成员,社会信任度较高,自耕农户将土地正式流转给村集体成员的倾向较为突出。从这个角度看,农户自耕与农户资本化耕种在土地产权上的市场关系具有稳定性。同时,农户资本化耕种的出现,使得年龄较大或是常年在外务工的农户将土地经营权正式流转给村集体成员的意愿相对较强,这在一定程度上降低了农户自耕在农业经营实践形态中的比重。
2.农户自耕与农户借耕之间的关系。自耕农户一旦进城务工,为了便于随时回村种地,通常会选择将土地借给亲戚、朋友耕种。在这个农地利用主体转移的过程中,农地的产权并未易主,不产生产权正式转移上的交易费用。常见的是,土地借出方会从借入方获得每亩100元或是200元的费用,这个费用在乡村社会中通常被视为是土地耕种的借用费,即土地借入方为借用生产资料而提供的象征性补偿。土地借用费较低,是因为借出方将土地交付给借入方代为耕种,有效保持了地力。这种行为等同于借入方替借出方看管了土地,土地的看管费用和土地的借用费相互折抵。只要自耕农户暂时离开农村,农户借耕这种农业经营实践形态就会存在。
3.社会资本耕种与农户自耕之间的关系。社会资本所耕种的土地,源于自耕农户对土地经营权的让渡。社会资本出租土地经营权的期限,一般是从合同签订之日到农村土地二轮承包期结束,并在合同中签订二轮承包期结束后延长30年的补充条款。社会资本能够出租到自耕农户承包的土地,原因有两个方面,一是社会资本支付的租金较高。社会资本支付的市场化地租远远高于村集体成员之间相互借用土地的费用。这对于常年外出务工的农户、年龄较大而丧失耕种能力的农户具有较大吸引力。二是社会资本流转土地能够得到行政力量的支持。我国土地流转具有独特的组织模式,地方政府和村级组织在土地流转过程中扮演了重要角色(凌斌,2014),这大大加速了社会资本耕种的遍地开花。面对下乡的社会资本,即便自耕农户希望继续耕种土地,也通常会选择流转土地。因此,社会资本耕种在承接部分闲散农地的同时,对农户自耕形成较大冲击。
4.社会资本耕种与农户借耕之间的关系。在微观农业经营过程中,一旦社会资本流转自耕农户的土地,农户借耕便难以为继。很多借地耕种的农户是农村社会中“出不去的人”。于是,依靠自身良好的务农技艺和熟悉的人际关系,这部分农民在农村社会从事农业经营,同时兼顾务农和照料家庭。如果社会资本进入乡村社会,市场化地租使得借耕农户无法在自耕农户面前与社会资本开展有效竞争,小规模农业经营因为缺乏正式产权的保护很容易瓦解。就此而言,社会资本耕种与农户借耕之间存在一定的对冲关系。
三、土地经营权分置的产权整合效果
(一)检验土地经营权分置效果的逆向思路
《农村土地承包法》修订后,土地经营权被单独设定出来。新的产权设置在农业经营实践中所产生的产权整合效果,需要予以检验。从理论上讲,产权整合可以有效克服产权过于分散的状态,以提高物的利用效率。同理,在“三权分置”的农地权利体系中,细碎的地权可以通过土地经营权的流转提高产权整合效率。问题是,“三权分置”下集体土地所有权主体的权利限于发包同意和发包备案,分置性产权结构下的地权配置或向土地承包经营权倾斜,或向承包权和土地经营权倾斜。如果通过土地流转实现承包权和土地经营权的分置,土地经营权还可以进行二次流转,并且还可以通过抵押进行融资。就此而言,为提高农地利用效率,“三权分置”的农地权利结构的理想制度方案是希望进城农民将土地经营权流转给社会资本,通过适度规模的农业经营实现地权整合。当然,这种制度方案也不排除另外一种可能,就是借耕农户为了获得稳定的耕种权利,能够承受市场化地租,向自耕农户流转获得土地经营权,在村集体范围内实现小规模的农地产权整合。
农业经营的实践形态构成了地权规则运行的社会基础,这决定了“三权分置”整合农地产权的效果受制于市场规律,不可能超越现有农业经营的实践形态。为了分析的便利,可以检验最佳制度方案的运行条件。如果运行条件不具备或不充分,可判断所谓的最佳制度方案缺乏完美运行的现实条件,进而推断“三权分置”制度方案的适用限度。假如设定农业经营的效益值为正数,农地产权的有效整合需要满足两个前提条件:一是农地产权整合后农业经营收益为正。只有土地经营权经过正式流转后,农业经营主体依靠市场化经营实现可观的农业经营收益,才能论证出“三权分置”后产权明晰形成了农地制度改革的制度效益;二是村集体范围内农地利用主体之间可以通过正式的产权转移整合地权,即“三权分置”后农民自愿通过土地经营权的出租、互换,实现土地集中规范化经营。这意味着,农地细碎化问题的解决可以通过土地经营权的流转来解决,实现村社集体范围内土地流转的正规化。
(二)土地经营权分置的产权整合限度
在我国农业经营实践中,这两个前提条件并不完全具备,使得即便农地法律制度上实现了承包权和土地经营权的分置,为土地经营权的流转开辟了顺畅的制度渠道,细碎化地权的产权整合依然面临农业经营效益获得上的难题,以下结合农业经营的实际情况予以具体分析。
1.农地产权整合后农业收益难以为正。无论是农户资本耕种还是社会资本耕种,但凡流转土地经营权,便需要支付市场化地租,仅地租成本就接近于大田农作物的净收益,外加其他成本投资,使得繁重的投资成本只能通过高效的农业的产值和产业升级来消化。高效农业收益的好坏取决于销售市场的好坏,如果销售市场不稳定或是没有打通,农业产品的质量无法直接转化为产业收益,最差的结局甚至很可能是产品滞销。
案例5:YFC原原在种子销售公司担任经理,后来下乡创业,于2019年开始种植莲藕。为此,YFC流转了50亩土地,修建成浅塘种植莲藕。当地并非莲藕的销售市场,需要将莲藕挖出后运输到外地去销售。由于距离市场较远,莲藕的收获节奏很难把握,即便是在丰收年份,莲藕也很难顺利销售。
就产业升级而言,农业产业向第三产业的转化,需要良好的基础设施建设和消费市场的消费能力。如果不在特定的区位范围内,即便通过土地流转实现农业规模化经营,农业产业即便能够形成第三产业发展所需要的产业面貌,也很难形成有效的产值。不少进入乡村投资的社会资本在农业产业升级过程中,普遍面临市场销售层面的困境。
案例6:ZGX早年在外承包建材,全国环保达标要求提高后,ZGX改行从事乡村旅游产业,希望能够复制上海远郊农村的乡村旅游产业发展模式。ZGX通过流转土地和山林,投资300万建造一个小型田园综合体。但建成后,由于该地远离城区,加上地方政府公共财力不足无法修通道路,一直无人前来消费,该田园综合体持续亏损。
目前来看,具备特定区位条件的主要是靠近消费市场的农业地区,这些地区的地方政府为了促进三产融合,通常会利用雄厚的公共财政为产业发展提升基础设施水平(印子,2019)。相比之下,像案例6中这种不具备特定区位条件的农村,即便社会资本进入农业,也很难推动农业产业的升级。
2.村集体范围内农地产权整合难以有效实现。随着国家农业政策的扶持,部分村集体成员开始进行资本化程度较高的农业种植。这种农户资本化耕种通过正式流转土地,推动农地产权的整合。只是,农户资本化耕种因为对农户的资本投资水平要求较高,村集体中虽然存在不少种粮大户或是高效农业专业户,但是对于绝大部分细碎化的农地,这种农业经营形态因为村集体成员在农业资本上的缺乏而无法全面推广。
案例7:SZ是云南山区的移民,年轻时在珠海的电风扇厂当过工人。从云南移民到湖北后,父母身体不好,需要人照顾。于是,SZ回到村里利用手头的积蓄搞养殖业。后来,村里有移民扶持政策,SZ和几个移民共同开展种养合作社,但由于管理不善加上市场不景气,现在已经亏损8万元。SZ认为,种养合作社没有发展好,主要原因是资本的投资不够,一些养殖装备没有达到市场要求,影响了养殖的产量和效果。他认为,农民手里的钱太少,没法和大型农业公司比。为了减少损失,SZ准备等到2020年土地流转合同到期后,关停养殖合作社,转而经营自己承包的11.8亩农地。
在农村,对于已经丧失劳动力或是完全进城的农民,最愿意长时间的流转自己的土地,通过土地经营权来置换相对可观的地租收入。只要市场化地租相对较高,农户认为就可以不用在土地上投入劳动力和金钱,便可以额外的收入。
案例8:ZDP夫妇无法下地干活,三个女儿都在城里定居。2019年,水产企业XSH按照每年800元/亩的地租价格,流转了这对夫妇承包的11亩土地。每年ZDF夫妇能够从土地上获得8800元的收入。这对夫妇认为,自己的土地能够被企业看上是运气好的,这样也有了养老的能力。虽然从法律上讲,三个女儿对土地也有相应的权益,但女儿认为父母获得土地的收入,对他们来说赡养压力也要小些。
但是,对于需要通过土地耕种来获得高于市场化地租收入的农民来说,土地的正式流转对于实现家庭生计收入的最大化,并非最优选择。而且,对于进入城市但尚未在城市安稳落脚的农户而言,为了保持对土地利用的便利性,也不愿意长时间流转自己的土地。
案例9:与ZDP夫妇生活在同一个村民组的村民ZBT今年56岁,自己原本种植14亩地,现在被水产企业XSH流转了大部分土地。ZBT本来并不同意流转土地,但村干部轮番做思想工作,而且村民小组里很多农户都签了合同,最后迫于形势只能同意流转土地。对于ZBT而言,每亩800元的租金低于自己耕种土地的收入,加上现在自己家庭负担较重,为儿子结婚还欠了债,还需要抚养孙子。为了增加收入,ZBT在自己剩下的承包地里种上了蔬菜,通过体力劳动投入更为繁重的蔬菜种植来维持家庭生计。
从以上分析可见,“三权分置”后的农地权利体系将土地经营权单独设定,打通了农地流转市场化的制度通道。但是,仅仅从权利分置的角度优化农地法律制度,无法完全克服农地规模经营在客观上面临着诸多经济社会条件的约束。这意味着,土地经营权分置的产权整合效果并不理想。这个分析结果的启发是,“三权分置”后农地产权界定的农业经营效果不应该被夸大,农业经营问题并不是简单的产权界定问题。顺延这个逻辑,既然现有的产权界定收益不高,那就需要通过制度创新提高产权界定收益。在讨论农地制度创新的具体方面之前,需要明确农业经营实践对农地制度的需求状况。
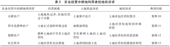
四、农业经营中耕地利用者的地权诉求
“三权分置”是农地制度发展所取得的一个重要成果。从《农村土地承包法》的法律文本逻辑不难看出,“三权分置”后的农地权利体系存在强烈的为规模化农业经营提供制度保障的倾向。农业经营实践形态的互动关系展示出,农户自耕和农户借耕之间存在很强的循环性关联,两者与社会资本耕种之间存在一定的紧张关系。农户自耕与农户资本化耕种在产权主体高度自愿的基础上实现了农地产权的整合,但低度的资本化水平阻碍了农户资本化耕种的发展,其在与社会资本耕种的竞争中处于不利地位,也缺乏足够的小农韧性去应对市场风险。回到本文开头所提出的问题,既然农地制度的功能在于巩固和完善双层农业经营体制,那么农地制度的需求应以农业经营实践中的现实问题为中心。从农业经营的实践形态看,耕地利用者的地权诉求表现为以下四个方面:
1.自耕农户的地权诉求。自耕者享有承包范围内完整的土地经营权,对土地经营权范围内的土地产权利益具有排他性的处理权。由于地权的细碎化,使得自耕农户利用土地需要投入大量的劳动力、时间和金钱。在地权细碎化的状态下,农业经营受到产权分割状态的严重影响。
案例10:农户WDP一家4口人共有8.7亩土地,分为15块地块。农地确权颁证后,这些地块被确定了四至。由于村集体内部的小水利无法使用,WDP只能在自己田地里打水井灌溉。由于地块分散,浇一次水需要耗费几天的时间。收割时,收割机无法下田,很多地块只能人工收割。WDP表示,现在国家政策的确好,只是还需要考虑农民的地块过于分散的问题,否则农业机械下不了地,灌溉和收割都是大问题。
就此而言,自耕农户在耕地利用上的地权利益是土地集中连片的程度。在农业经营中,仅仅依靠农户之间的意愿,农地很难通过土地经营权的流转实现集中连片。现实中农民集体行动的困境,需要在土地集体所有制的框架下进行解决。如果能够赋予村集体整合农民土地承包经营权的合法权利,便可以在一定程度上回应自耕农户对土地集中连片的需求。就此而言,自耕农户对于土地集中耕种的诉求,在地权上指向了集体土地所有权对土地经营权的适度整合。
2.资本化耕种农户的地权诉求。资本化耕种农户在推动土地规模化流转中需要支付较高的地租,这无形中也抬高了这些农户的耕种成本。资本化耕种农户本身在农业资本投资上缺乏足够的资金支持,融资能力相当薄弱,土地租金占据了这部分农户农业生产成本中的大头。
案例11:WDG回乡创业种植中草药,需要流转土地200亩。在和农民谈流转价格时,农民参照社会资本流转土地的价格开价。WDG认为,自己是本村村民,村集体应该为自己人开展规模化经营提供集体福利,不应参照市场化的价格完成土地流转。
上述案例中,WDG所表达的诉求具有一定合理性。社会资本流转土地的价格,包含了对社会信任不足的补偿,而且社会资本流转土地后对土地的改造程度很高,农民理应获得更多的价格补偿。与社会资本不同,资本化耕种农民流转土地主要是进行大宗农作物的种植,即便是特种养殖,也不会对土地样貌进行大幅度的改造。此外,资本化耕种农民基于社会关系,不太会拖欠农民的地租。资本化耕种农户的地权诉求主要是土地流转的价格相对偏高。作为集体成员,资本化耕种农户在村集体范围内流转土地,不仅应该在法律上享有优先权,还应该基于集体成员权享有以较低成本获得土地生产资料的权利,实现地租支付的福利化,以此区别于完全市场化的土地流转价格。如果基于集体成员权而降低地租,那么其中的地租差额需要在村集体内部实现平衡。这意味着,未来农地制度改革需要强化集体统合,促进农地产权交易的适度福利化。
3.借耕农户的地权诉求。在农业经营实践中,借耕农户不享有所借耕地的土地经营权,却是事实上的耕地利用者。如果农业经营体制要求切实保护耕者利益,农地制度理应为借耕农户设定相应的土地权利。从现行农地法律规则看,借耕农户可以通过支付市场化地租实现对借耕土地的土地经营权。但是,借耕者的农业收益源于自身的劳动力投入,无力在农业上开展大量的资本化投资,不可能通过农业收益来承担市场化地租地带来的额外成本,也无法承受资本化投资带来的农业收益风险。
案例12:为了儿子结婚,农户ZC欠了10万元的外债。为了还债,便向邻居借了20多亩地耕种,地租按照每亩150元/年来支付,种粮补贴归邻居所有。后来邻居将土地收回,农户ZC只好将已经耕种了5年的土地交还给邻居。
对于类似于案例12中农户ZC这样的耕种农户而言,最重要的地权利益是享有对耕种土地的使用性权利,即在耕种土地的同时获得土地经营权。在地权诉求上,耕种农户所需要的土地权利可以理解为集体成员对承包权范围之外的土地生产资料的使用权。这项地权利益,农地制度改革完全没有从土地权利供给层面给予回应。既有的农地制度锁定了土地承包关系,耕种农户的这项地权诉求需要从土地经营权制度上寻找制度创新的可能。考虑到这种土地经营权需要在村集体范围内部流转,在农地制度创新上需要着重突出村集体范围内土地经营权的流转方式问题,解决借耕农户的土地经营权的有偿获取难题。
4.社会资本的地权诉求。依托土地经营权的设定,社会资本可以通过土地流转实现农业规模经营。问题是,土地流转过程中,社会资本面临少数钉子户的高额要价,抬升了社会资本经营农业的成本。为治理钉子户,社会资本很容易和乡村社会发生冲突,这可能意外增加社会资本经营农业的后续治理成本。此外,社会资本也很难通过土地流转实现与乡村社会的彻底隔离,土地经营权的排斥性在乡村社会很难实现。
案例13:JHMZ是一家农业公司,一共流转了5000亩地。在后续的农业经营中,这家农业公司和少数农民之间产生了摩擦。为了和当地农户和谐相处,农业公司聘请农户对流转后的农田进行管理。后来,因为农业公司无法对农户进行有效的监管,使得农业产量一直达不到预期水平。目前的状况是,在农业公司工作的农户不仅经常偷懒,还会将公司的农资顺带回家。在收获环节,农户甚至还会将农业公司的产品占为己有,这些都严重损害了农产品的总产值,而农业公司却无可奈何。
对于社会资本而言,流转土地之后和乡村社会的融合是农业经营中的重要问题(徐宗阳,2016)。在这个方面,社会资本的诉求不可能通过土地经营权的排他性来有效解决,需要通过村集体来协调社会资本和农户之间的利益关系。在地权诉求上,社会资本需要村集体对土地流转之后的社会问题进行妥善处理。《农村土地承包法》规定村集体可以向流转土地的社会资本收取管理费,但并没有明确管理费应当回应社会资本耕种者在农业经营上的具体诉求。因此,社会资本的地权诉求可以着重通过土地经营权流转制度的管理费征收条款予以回应。
在结合农业经营实践形态描述的基础上,本文通过以上分析进行归纳(见表2)。

从耕地利用者的地权诉求看,需要对农业经营实践中不同耕地实际利用者的地权诉求进行提炼,明确共通性的农地制度创新需求点。在农业经营实践中,耕地利用者需要的无疑是完整的土地经营权,这可以视为一项目的性农地权利。只是,这种目的性农地权利无法通过权利的直接赋予而产生产权实施效果。自耕农户、资本化耕种农户、借耕农户和社会资本等农业经营主体的地权诉求有所不同,却都指向了农地制度中集体统合的层面。从这个角度看,农业经营体制在“统”的层面缺乏可操作性的产权制度方案,阻碍了农地产权设置在“分”的层面发挥出高效的制度效能。在农地制度上,农业经营体制中“统”的层面和土地集体所有权的关联最为密切。如欲切实回应农地利用中实际耕者的地权诉求,解决农地细碎化、村集体内土地经营权流转价格过高、土地经营权配置不充分、土地经营权流转后的社会纠纷等问题,需要围绕农地高效利用,在“三权分置”的制度架构下,以集体土地所有权统合土地承包经营权和土地经营权。
五、回应耕地利用者地权诉求的农地制度创新
历史地看,我国农业经营体制一直坚持保护土地耕种者的利益(张路雄,2011)。《农村土地承包法》颁布后,土地耕种者的利益被转化为土地承包经营权所保护的土地权益。在农地制度改革中,《物权法》将土地承包经营权用益物权化,增强了土地承包经营权的排他性,后来农地确权进一步激发了农民对承包地的现代产权意识,这给土地集体所有权的运作带来了一定的约束。这意味着,在“三权分置”的农地权利体系中,农户的土地承包经营权对农地资源的配置力度更大,土地集体所有权对集体成员的农地利用缺乏足够的管理权。一旦土地承包经营权在农地正式流转中分置出土地经营权,农地资源的配置便超出了村集体管理的范畴,市场力量对农地资源的配置将发挥更多作用。“三权分置”改革顺延了《物权法》实施以来的产权明晰思路,将集体成员的个体化地权利益放大到了极致。正是如此,农业经营体制所秉持的维护土地耕种者利益的地权传统便与民事权利保护进路下的现代物权规则,发生了难以调和的冲突。
目前来看,“三权分置”凸显土地经营权,对集体土地所有权虽有产权界定,但由于界定方式主要强调集体土地所有权主体的义务面向,对集体土地所有权主体的权利面向关注不足。民法理论中,集体土地所有权派生土地承包经营权,土地承包经营权又派生土地经营权(高圣平,2018)。既然是派生,便不能只顾派生出的权利,而不顾原生的权利。为了实现“三权分置”农地权利结构的平衡,应该加持集体土地所有权的权重,并以此为核心发展农地法律制度。在此方面,有学者提出,应根据《民法总则》中确定的农村集体经济组织作为集体土地的所有权人,而应当有权决定农村土地的利用方式,赋予发包方在承包期届满后调整土地的权利(陈小君,2019)。但是,在《物权法》框架和中央持续延长承包期的前提下,这种落实扩充集体所有权的思路面临过多法律制度障碍,也与中央农地政策形成对冲。也有学者认为,承包权在城镇化进程基本完成时便可以实现流转(张守夫等,2017),但这种战略思考无助于化解眼前的地权困局。在“三权分置”的农地权利体系中,集体土地所有权应该占据主导地位,坚持集体土地所有权对土地承包经营权以及分置后的承包权和土地经营权的统合能力(贺雪峰,2019)。理论上,集体土地所有权的权能极为丰富,远不止法定列举的数项权能,还应该包括管理权能(韩松,2014)。既然管理权能是集体土地所有权权能的内核,那么“三权分置”下集体土地所有权的管理权能应该有所体现。因为集体土地所有权的管理权能理论自身的证成着眼于既有的法律制度,其理论可能尚未获得完全开发(韩松,2016)。
对此,可以基于集体土地所有权的管理权能理论的原理,推动“三权分置”架构内部权利体系的优化。通过比较我国农业经营的实践形态,发现无论是小农经营还是社会资本推动的规模经营,均需要在土地经营权层面实现产权整合。从集体土地所有权的管理权能切入,可实现“三权分置”下农地权利体系的重构,不仅能够弥合农业经营中集体成员权和土地承包经营权之间的内在张力,而且能够实现集体土地所有权、承包权和土地经营权的平衡。土地经营权派生于土地承包权,理应服从于土地承包权在农地利用上的高效配置。为此,集体土地所有权的管理权能便可直接指向土地经营权,并依此以农地规模经营为目标,统合土地承包权,在“三权分置”的农地权利架构下切实回应农业经营中耕地利用者的地权诉求。具体来看,未来农地制度改革至少可以从以下四个具体方面着手进行制度创新:
第一,如承包权与土地经营权相统一,即如农户自耕的情形,则集体所有权须为土地承包权之行使提供产权整合的制度保障。集体经济组织需综合配置土地经营权,确保土地承包权客体存在集中利用之农地,以实现地尽其利。如此,类似于案例10中的土地地块过于分散的情况将有所改善。在更为一般的意义上,现代农业发展的小农户经营模式将迎来广阔的发展前景。
第二,如土地经营权在村集体范围内独立运行,土地经营权需统一纳入集体经济组织管理。集体经济组织需从土地经营权享受主体那里获取低于市场化水平的农地利用收益,形成集体共享收益,同时向承包权主体支付土地经营权收益,配置集体层面的分享性收益。如此,类似于案例11中社会资本化耕种农户所面临的土地流转价格过高的问题,有望通过集体收益分配机制加以解决。
第三,如耕种主体存在土地经营权配置需求,即如借耕农户的情形,则需要遵循农地利用效率优先原则,优化土地承包经营权的权利结构。为此,应该允许承包经营权在权利“享有”和权利“占有”上相对分离。法律规则建构上,即集体成员享有抽象的土地承包经营权,不必真实占有具体的农地地块,如集体成员不从事农业经营,则土地承包权在权利“享有”和权利“占有”上相分离,而分离出的土地承包经营权客体,自然由土地经营权所覆盖。类似于案例12中借耕农户长期耕种土地而不享有土地经营权的问题,可以通过这种地权配置机制,实现土地经营权的有偿获取。
第四,如土地经营权转让后存在后续的社会管理问题,需要充分发挥村集体对土地的治理能力。一般而言,土地经营权转让后,受让方享有在土地利用上的产权。但是乡村社会中的实际情况是土地经营权即便转让完成,也无法在事实上完全切断转让方与土地之间的关联。例如,案例13中的情况,考虑到社会资本与农民之前的土地流转很多是通过村集体经济组织居中联系完成,村集体经济组织作为中间方应该对涉及土地经营权的纠纷,积极发挥集体对土地的管理能力,减少社会资本经营农业的社会阻力。
六、结语
“三权分置”是农地制度改革的重要成果,其制度思路是通过产权确定的方式,为提升农业经营效益提供了制度保障。农地制度改革的目的,就是为了解决农户自耕、农户资本化耕种、农户借耕、社会资本耕种等不同农业经营实践形态中所存在的产权配置问题。基于实地调研,发现土地经营权的设立,无法实现通过市场化机制来确保农业收益的制度预期,也难以推动集体经济组织范围内的农地产权整合。农业经营实践充分展示出,农业经营中耕地利用者的地权诉求存在显著差异,分别侧重于土地经营权的整合、流转价格补偿、有偿获取、排他性利用等方面,这将农地制度改革的重心指向了夯实集体土地所有权方面,也对未来农地制度配置的精细化程度提出了挑战。为此,本文借助集体土地所有权的管理权能理论,围绕耕地利用者的地权诉求,提出了简要的制度优化思路。
为了更好地推动农业现代化,农地制度创新必须在“三权分置”的架构下持续开展制度创新。反思既有的制度发展轨迹,农业经营体制在“统”的层面缺乏可操作性的产权制度方案,阻碍了农地产权设置在“分”的层面发挥出高效的制度效能。这说明“三权分置”后的农地权利体系,需要不断调整集体土地所权、土地承包经营权和土地经营权之间的关系,而不能仅仅侧重于土地经营权的单向度放活。为此,在未来的农地制度设计上,应当强化对农业经营实践形态的类型化分析,明确不同耕地利用者地权诉求的差异性,以集体经济组织来对接不同耕地利用者的地权诉求,平衡不同地权诉求之间的张力,真正做到耕者有其地权。农地制度应当在不断赋予农地权利以财产性的同时,充分调动耕地利用者配置农地资源的积极性,注重通过强化集体土地所有权来充分发挥土地经营权应有的制度效能,扩充集体土地所有权的统合性权能,以真正满足不同耕地利用者的地权诉求,实现农业经营实践形态之间的健康发展和良性互动,进而全面提升农业经营的效益。
编辑审定:陈越鹏