作者简介:陈静(1979—),女,山东青岛人,研究员,硕士,研究方向为自然资源法;都仲秋,女,北京航空航天大学法学院环境与资源保护法专业博士研究生。
基金项目:国家社会科学基金项目(22BFX132)。
本文原刊于《北京航空航天大学学报(社会科学版)》2024年第4期,注释已略,如需引用请核对期刊原文;仅限学术交流用途,如有侵权请联系后台予以删除。
摘要:美国联邦或州政府所有的公共土地属美国国有自然资源资产,其所有权管理法治经验可归纳如下:一是按照管理难易程度、不同自然资源价值目标对自然资源所有权进行分类并设立不同权利,二是促进公共土地所有权管理机构法定化、专业化和科学化,三是通过明晰自然资源所有权和监管权来协调政府和市场之间的关系。中国自然资源资产国家所有权制度是《中华人民共和国宪法》规定的重要内容。美国经验对中国自然资源资产管理体制改革的启示是:在进行所有权管理时,不仅要依靠行政手段和加强管理的科学化、专业化,更要发挥市场作用。在坚持社会主义公有制的前提下,要尊重自然资源资产多用途属性,根据经济社会发展需求,推动自然资源资产所有权与使用权分离,实现自然资源资产多元价值,保障所有者权益。
关键词:美国公共土地所有权;自然资源资产;国家所有权;自然资源资产监管权;自然资源资产管理体制
健全自然资源资产管理体制、完善自然资源资产产权制度是生态文明建设的重要内容。2018年,党中央赋予新组建的自然资源部统一行使全民所有自然资源资产所有者职责。建立健全全民所有自然资源资产所有权管理制度是落实这一重大职责的必然要求。2022年3月,中共中央办公厅、国务院办公厅印发《全民所有自然资源资产所有权委托代理机制试点方案》,对委托代理作出全面部署。2023年7月,习近平在全国生态环境保护大会上指出:“要健全美丽中国建设保障体系,……完善自然资源资产管理制度体系。”近年来,实践管理部门和专家学者大都围绕自然资源资产国家所有权委托代理行使、自然资源资产管理制度、国家所有权权益管理等主题进行研究,但是对域外类似法治经验的比较研究成果较少。任何国家自然资源资产的管理,都要根植和服务特定的政治经济制度和发展阶段,但是各国自然资源所共同具有的稀缺性、价值冲突、市场失灵、公地悲剧、管理复杂性等特点,使得对域外自然资源法治经验的研究借鉴成为中国自然资源资产管理研究的重要部分。美国作为私有制国家,其拥有的大量公共土地及其之上自然资源的管理,经历了长期的探索和实践,逐渐形成较为完整的体系,以及能确保自然资源最佳保护利用的公共所有权实现方式。因此,笔者拟对美国公共土地所有权管理方面的经验进行考察,以期为中国自然资源资产国家所有权制度完善提供参考。
美国虽为私有制国家,但拥有大量公共土地。自1776年美国建国至1867年期间,美国联邦政府通过各州让渡、购买和对外战争等方式,共获得18.4亿英亩(约111.69亿亩)的未开发土地,主要分布于北美太平洋沿岸西部13州。公共土地上的自然资源涉及土地资源、矿产资源、能源资源、森林资源、水资源、海洋资源、野生动物资源以及文化和遗产资源等。这些公共土地及其上的自然资源所有权属于联邦或州政府所有。
美国最初推行公共土地私有化政策,意在鼓励国民定居和开发利用资源。在美国建国以来的一个多世纪中,联邦政府一直推行公共土地快速私有化政策,为此通过了以《宅地法》为首的多个免费授地法令。19世纪30年代以来,美国管理公共土地的法律法规共有2000余个,通过对自然资源实行“自由获取”原则将西部各州的一些公共土地私有化,以支撑国家经济发展和军事安全。实践表明,产权私有化极易导致自然资源粗放利用,过量采伐林木、过度放牧、石油天然气开采无序等乱象频发。
为了应对上述问题,19世纪末至20世纪30年代,美国试图终止公共土地私有化,转而实行公共土地保护利用政策。19世纪下半叶,美国联邦政府完全停止了公共土地的私有化。保护和利用公共土地的新政策最终通过1934年《泰勒放牧法》得以确立,此后美国不断扩大公共土地的范围。1976年,美国《联邦土地政策和管理法》出台,结束了美国公共土地管理在法律层面的混乱局面。依据该法案,“公共土地是指所有权归联邦政府的所有土地。国家公园、国家森林、野生动物保护区、军事设施都属于公共土地的一部分”。所谓“公共土地”,是在不考虑美国如何获得土地所有权的前提下,由美国联邦政府所有并且由内政部长通过土地管理局加以管理的土地及土地权益,但位于外部大陆架,为保护印第安人、阿留申群岛的土人及爱斯基摩人的利益而保留的土地除外。目前,美国内政部负责保护和管理的土地和土地上的权益包括:4.8亿英亩(约29.14亿亩)的公共土地,归联邦所有或其他地表所有权人所有的7亿英亩(约42.49亿亩)矿产资源,以及17亿英亩(约103.20亿亩)的外大陆架上的矿产资源的租赁和开采行为。其中,国家公园共有391处,占地约8 400万英亩(约5.10亿亩);国家野生动物保护区系统主要由520个单元组成,覆盖9 300万英亩(约5.65亿亩)的土地。
《联邦土地政策和管理法》(1976年)的出台具有历史性意义,标志着美国公共土地所有权综合管理的转型。基于此,美国公共土地及土地之上的资源管理逐步形成了一套能实现自然资源最佳利用的公共所有权法律制度,美国联邦政府享有公共土地的所有权、处分权和管辖权。
二、美国公共土地所有权的管理制度
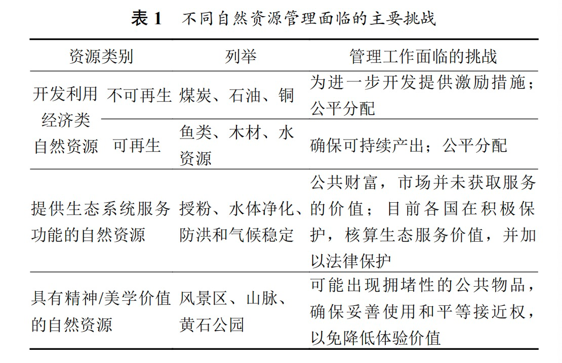
为了提高自然资源的利用效率,美国按照自然资源的属性对其进行了类型化归纳,明确了各类资源的内容指向和管理重点,不同自然资源管理面临的主要挑战,如表1所示。

(一)开发利用经济类自然资源
此类自然资源可以独立开发使用,所有权一般由联邦所有、州所有、部落所有以及个人所有。从类型上看,其可分为不可再生和可再生自然资源,且两类资源管理的侧重点不同。煤炭、石油、铜等矿产资源作为不可再生资源,管理的重点是如何更好地节约集约利用和激励开发,实现公平分配。这类自然资源在某种程度上公共性不明显,可以通过出售、租约等多种方式实现产权分割,而且随着技术的进步可以循环利用,或随着勘探和钻井技术的提高而有效增加。可再生性经济类自然资源(如植物、动物、土壤和地下水)是有限的,必须妥善管理才能有效延长其利用时限。因此,管理的关键是可持续地使用资源,确保其维持更长期的最佳生产能力。即便有些自然资源属于私人所有,政府也会加大管制力度,通过禁止或者限额的方式来确定产权分配方式。在此情景下,有必要建立一个可交易市场,允许社会主体在一定条件下开展交易活动,如许可证交易(包括放牧许可证、捕捞许可证等)、土地发展权等。
(二)提供生态系统服务功能的自然资源
这类自然资源可能是无主物或者是公众共用物,更多是开放获取或者国家通过管理驱动创设财产权。具体而言,自然资源提供的生态系统服务功能有水体净化、生物降解、防洪、授粉以及气候稳定等。生态系统服务功能属于非开采性资源,且是人类生活不可或缺的,公共性最强。这类自然资源的管理以保护为主要目标,管理的关键是市场机制的创建和监管工具的开发,以保障该类自然资源提供的生态服务价值维持在可持续水平。
(三)具有精神或美学价值的自然资源
国家公园、保护地、山岭等自然资源提供的是心灵愉悦感和归属感,以及民族自豪感和认同感,人们并不使用、开采或者消耗资源要素,而是将其视为用来欣赏和享受资源的景观。此类自然资源的财产权主要通过管理来驱动实现,其正当性来源于国家法律政策的要求。例如,美国内政部的管理职责之一,就是提高自然资源的生态服务价值,扩大户外娱乐和准入。美国内政部土地管理局、国家公园管理局和地质调查局共同建立了专门化价值转移工具数据库,列举了徒步旅行、海滩、划船、露营、驾驶、钓鱼、骑马、登山、游泳、普通娱乐等16种休闲娱乐活动,并对各项活动的价值按照空间分布,采用条件价值评估法、旅行成本法等方法,估算某一空间内娱乐活动的平均经济价值,以明确保留多少资源用于保护、适度开放特定资源的使用方式。主要采用的产权方式有特许经营、保护地役权、发放公众使用配额等。
综观之,美国在对公共土地进行管理时,主要借助政府和市场两种路径:一方面,利用行政手段,如管控指标、处罚、经济奖励(税收减免或者补贴)等方式进行监管;另一方面,利用市场手段,如直接出售公共土地、通过可交易的许可证(排污权、环境权、放牧许可证)、自然资源保护地役权、特许经营、土地开发权、租约等方式将自然资源资产商品在市场内交易。美国内政部通过出售、交换、保护地役权、租约等方式行使处置权后,向相对人颁发特许证或其他转让证书,证书中需要附具许可证或转让证书的有效期、合意条件,以及其他为确保该土地能被恰当利用和保护土地上公共利益的保留条款。
三、美国公共土地所有权管理机构和职责的演变
所有权制度不是孤立的制度,其在实施过程中必然受到体制机制等因素的影响。美国公共土地所有权制度是通过科学手段完备的专业性管理机构予以实施的,其管理呈现如下法治特征。
(一)公共土地所有权行使机构专门化和法定化
公共土地所有权的行使机构是美国内政部和农业部,根据《美国法典》第43卷35章l715(a)节的规定,授权内政部长和农业部长通过购买、交换、捐赠或征用等形式获取联邦土地或其权益。行使所有权的法律依据是《联邦土地政策和管理法》(1976年)、《国家森林管理法案》(1976年)、《权力转移法案》、《多用途利用与持续生产法案》等。
《联邦土地政策和管理法》(1976年)详细规定了美国内政部和农业部对属于联邦所有的公共土地的各项权力(权利),包括土地利用规划、土地获得、出售、交换、发放许可证、签订租约以及承担侵权行为责任等。
(二)土地售卖职能从财政部剥离转移到单设的内政部
随着美国联邦政府对自然资源管理的强化,相应的管理机构也逐渐增多。美国联邦政府对自然资源的管理归属于公共事务管理,主要负责土地测量和处置。在具体职责分工方面,国会委派测量人员联合财政部共同监督土地售卖,由陆军部负责监督军用土地使用证的发放。然而,这种非系统的管理方式无法适应快速发展的公共土地业务,于是国会开始在财政部内部建立独立的土地管理局。1849年,国会成立了内政部,直接管理土地管理局,同时负责管理公共公园和西部地区开发,以确保自然资源管理科学化,实现自然资源最佳利用。但直至1879年,内政部未能充分重视公共土地的自然资源管理。随后,有学者向国会提交报告,主张对自然资源实行专业化科学管理。1880年,国会授权某一委员会对公共土地进行调查,在形成的报告中建议:要对公共土地进行调查登记,按土地最佳用途进行分类,并针对每种土地类型制定相应的管理政策。直至1890年,美国才充分意识到,对重要的自然资源实行公有制和科学管理,方能最大程度地实现资源的最佳利用。
美国自然资源管理机构,如图1所示。

由图1可知,美国自然资源管理机构已经完成专业化和科学化发展,主要有五个管理部门。一是内政部,所属10个局,分别是国家公园管理局、鱼类和野生动物管理局、印第安事务局、印第安教育局、土地管理局、露天采矿和执行办公室、海洋能源管理局、安全和环境执行局、美国地质调查局、垦务局;二是森林管理局,负责管理约155个国家森林公园、20个国家草场;三是国家海洋渔业管理局,管理沿海200英里(约321.87千米)范围内的渔业活动;四是陆军工程兵团,其是水资源的管理机构之一,主要负责商业航行和防洪;五是环境保护局,根据《清洁能源法》第404条,其向陆军工程兵团发放许可证有否决权,且有权审查联邦机构编制的所有环境影响报告的草稿和终稿。
(三)资源管理的部门分工负责与制约
美国将资源的开发利用、资产收益管理、资源环境监管分属不同部门管理,以强化部门间职权制约。美国内政部在150余年的发展历程中,将协调土地多用途作为其主要任务。事实上,自然资源开发利用和资产的保值增值的管理目标有所区别,如果由同一主体来执行就会造成混乱失衡,美国在这方面有沉痛的教训。例如,内政部前矿产管理局同时肩负海上油气的资源管理、国家所有权资产管理、安全环境监管等多重职能,由于多项职能集中,管理目标冲突,不乏存在官员在油气租赁中进行内部交易、懈怠权利金收取等腐败问题。一个典型的例子是,因前矿产管理局未能按时履行每月至少一次的正常检查制度,导致2010年英国石油公司位于墨西哥湾的“深水地平线”钻井平台发生爆炸泄漏石油的严重事件。
2010年,美国内政部将矿产管理局分为三个独立机构,分别执行三方面职能。一是海洋能源管理局,负责外大陆架能源资源开发,其职能是租赁、计划管理、环境研究、国家环境政策法案分析、资源评估、经济分析和可再生能源计划等;二是安全和环境执法局,负责对环境安全方面进行许可、研究、检查和监管,以及紧急情况的应急响应,确保守法合规和以安全和对环境负责的方式进行勘探和生产;三是自然资源收益办公室,负责有效、及时、准确地收取和分配自然资源收益,确保纳税人能够从资源开发中获得公平合理的回报。
(四)由专门的机构负责自然资源资产收益和价值评估
美国十分重视自然资源资产收益和价值评估的管理,其根据自然资源资产的不同类型,指定了相应的管理部门。其一,针对公共土地和外大陆架离岸租约所产生的自然资源收益,由美国专门成立的自然资源收益办公室负责收取、支付和核实签发。其二,所有公共土地的不动产评估估价以及内政部矿产经济评估,由自然资源评估办公室负责。其三,美国自然资源的户外娱乐收益,主要由国家公园、土地管理局收取。国家公共土地上提供了许多极好的户外公共娱乐场所,如国家公园和纪念区、国家野生动物保护区、历史遗址和建筑物以及自由女神像等。为了更好地维护户外公共娱乐场所,美国内政部根据《联邦土地娱乐加强法案》收取娱乐费用。2006年,国家公园管理局制定了收费结构指南,统一了全国的收费标准。由此产生的等级系统根据场地类型和为公众提供的便利设施,为每个公园单位确定一个等级和相应门票定价。
四、美国法治经验对中国自然资源资产国家所有权制度的启示
美国的公共土地所有权制度充分考虑了自然资源资产的独特性与财产权性质。美国联邦所有权更多的是作为一个政策工具,政府既可借此实现其政策目标,也可以更好地发布国家管理政策并强化自然资源保护意识。一方面,美国在不断扩大联邦所有的自然资源的范围,将具有自然保护和生态价值的自然资源纳入保护范围;另一方面,美国又根据自然资源不同的特点进行科学、专业分类管理,重视自然资源资产收益的支出和回报。另外,关于所有权与监管权的关系,美国联邦政府作为公共土地的行使者,关注的是在行使所有权时如果与州政府的监管权发生冲突应如何处置,如内政部这些作为所有权行使的代表并没有区分所有权与监管权,此时所有权和监管权是相互加强的关系。
中国作为公有制国家,自然资源资产国家所有权是《中华人民共和国宪法》(以下简称《宪法》)规定的重要内容。自然资源资产管理制度是关于自然资源资产产权、配置、收益、监督等规范的总和,是生态文明建设的基础性制度,其在维护所有者权益、促进自然资源保护和合理利用以及保障经济社会发展方面发挥了重要作用,但是仍然存在经济社会发展与生态文明建设不相适应的问题,如产权制度不健全、自然资源资产管理缺位、央地权责不匹配、事权财权配置不平衡等。美国经验给中国的启示,是在进行所有权管理时,除了要依靠行政手段,并加强管理的科学化、专业化外,更多是利用市场手段,在坚持社会主义公有制的前提下,尊重自然资源资产多用途属性,根据经济社会发展需求,推动自然资源资产所有权与使用权分离,实现自然资源资产多元价值,保障所有者权益。具体而言,有以下借鉴意义。
(一)依据不同资源类型构建所有权多元化实现方式
中国应进一步加强对自然资源资产属性的认识,尊重不同类型资源属性,构建多元化所有权实现形式类型。马克思主义认为,人靠自然界生活,人类在同自然的互动中生活、生产、发展。中国作为社会主义国家,不同的自然资源资产对人民和国家来说具有不同的意义。当前,中国在管理中主要将自然资源资产分为公益性和经营性两大类:公益性以保护为目的,经营性鼓励市场主体在保护的前提下通过有偿使用的方式进行开发利用。然而,这两大类分类方式尚不足以完全满足管理需求。自然资源资产的外部性和公共性特征使其不同于其他物品,即使成为商品,也与汽车、房屋等财产有所区别,对自然资源资产的处分行为可能影响所有者以外的其他人,包括未来世代的主体。这也是自然资源资产中的产权争议不断并且会发生变化的原因。因此,有必要采取更加精细化的动态分类、适用性管理,建立中国自然资源资产所有权实现的多元方式,如图2所示。

笔者建议按照自然资源资产的功能进行细分。第一,对于公益性自然资源资产,其兼具生态价值和经济价值,国家的主要任务是保护,以便为社会全体成员提供最普惠的公共福祉,让全民共享生态产品和生态环境福利效益。该类自然资源单纯依靠市场无法自发形成交易市场,需要以行政管理手段为主,由政府管制主导形成财产权配置并引导社会资产参与保护。考虑公益性自然资源资产具有投资回报周期长、收益低等特征,可能会影响社会资本参与积极性,自然资源管理部门作为代理交易主体,亟须通过政策干预健全市场交易体系。第二,经营性自然资源资产涉及资源的开发利用和经济价值的实现,应利用市场资源配置手段、发挥市场机制作用,在明确环境保护目标的前提下充分考虑市场主体的可获得成本,鼓励社会公众通过有偿使用方式使用土地、石油、天然气、煤炭、木材等自然资源。政府应严格按照行业规则和市场规范进行合理转让和出让,并对自然资源资产价值的增值和净收益增长状况进行考核,通过保障自然资源供给实现和维护国家的资源安全,为确保国民经济循环畅通提供基础性保障能力,从而实现当代及后代对自然资源的多重利用需求和可获取的经济利益。
(二)推动制定国有自然资源资产专门立法
美国公有自然资源资产管理的主要依据是《联邦土地政策和管理法》(1976年)。在中国,自然资源资产作为四大国有资产中的一种,尚未出台专门性立法。自《中华人民共和国企业国有资产法》(2008年)、《行政事业性国有资产管理条例》(2022年)颁布以来,《国有金融资本管理条例》正在制定过程中,而关于国有自然资源资产的专门立法尚未启动。现阶段关于国有自然资源资产的法律规范散见于《宪法》、《中华人民共和国民法典》(以下简称《民法典》)、《中华人民共和国刑法》(以下简称《刑法》)以及各单门类资源法中。《宪法》和《民法典》对自然资源资产范围、所有权及所有权代表等做了总体性规定;《刑法》明确了涉及自然资源资产的违法行为可能构成的罪名。单门类自然资源法如《中华人民共和国土地管理法》(2019年)、《中华人民共和国矿产资源法》(2009年)、《中华人民共和国森林法》(2019年)、《中华人民共和国草原法》(2021年)、《中华人民共和国水法》(2016年)、《中华人民共和国海岛保护法》(2009年)、《中华人民共和国海域使用管理法》(2001年)等,其将自然资源和自然资源资产管理混在一起,在立法理念、制度设计等方面与自然资源资产治理理念不尽一致,未能表明全民所有自然资源资产所有者在统一行使所有权、委托代理行使所有权以及管理自然资源资产等方面的职责。为了更好地完善自然资源资产管理制度体系,需进一步加强统一履行所有者职责的制度化、法治化。当前,中国正在推进国有资产法和生态环境法典的编纂工作,国有自然资源资产立法既可以作为国有资产类别之一,搭乘国有资产立法快车道,也可以作为资产性自然资源纳入生态环境法典,促进自然资源法与自然资源资产产权制度的衔接。笔者认为,上述观点不失为折中方案,在此基础上可以考虑推进《全民所有自然资源资产法》,以专门立法的形式对自然资源资产领域存在的一些共通性和基础性的法律问题进行明确规定,并将自然资源管理相关内容法制化。
(三)实现所有权与监管权的分离
从深层次来看,所有权与监管权的关系最终还是市场和政府的关系。所有权与监管权分离的最终目的是防止权力滥用,避免政府利用监管权侵犯公民合法权益。民法典将所有权分为国家所有权、集体所有权和个人所有权,在平等原则的指引下,不同所有权理应得到同等对待。因此,从提高国家治理能力和自然资源管理能力的角度来看,所有权和监管权分离对保护公民合法权益、实现法治国土具有重要意义。同时,所有权管理侧重于充分发挥市场作用,推动自然资源资产配置实现效益最大化和效率最优化。监管权更侧重于公共利益的维护和实现。所有权与监管权两者的关系,类似政府和市场的关系,使所有权在资源配置中起决定性作用,更好地发挥政府监督管理作用,二者是有机统一、相互促进的,不是相互否定的。然而,这种分离受制于自然资源的公共性、自然资源资产管理流程的不可分割性和行政效率性,以及如何在保障自然资源资产创造经济价值的基础上,防止因过度开发利用造成自然资源损害和生态破坏,均成为自然资源资产改革需要破解的重要问题。笔者认为,所有权与监管权在自然资源资产管理中应是相互增益和统一的,其分离的关键点在于判断所有权的行使主体在市场交易关系中是否遵循民事主体平等原则,按照市场规则进行交易。具言之,基于所有权的管理必然需要按照规则,监管被委托者或下一级政府是否依法依规履职,市场主体是否遵守法律法规、按照合同约定或法定责任开发利用自然资源。至于作为全民所有自然资源资产所有者职责的履行主体是否进行了所有权与监管权的分离,除了依法行政、遵守法定程序外,还需要社会、司法等外在监督,而非忽视管理特点硬性分离。
(四)确认统一履行所有者职责主体的法律地位
“所有权人不到位,所有权人权益不落实”是自然资源资产管理的突出问题之一。当前正在开展的全民所有自然资源资产所有权委托代理机制试点意在解决上述问题,试点目标之一就是实现“产权主体全面落实,管理权责更加明晰”。2022年,中共中央办公厅、国务院办公厅印发《全民所有自然资源资产所有权委托代理机制试点方案》,虽授权自然资源部统一履行全民所有自然资源资产所有者职责,其可委托省级、市地级政府代理履行所有者职责,但是,关于委托代理的法律性质在学理上存在较大分歧,且关乎地方政府代理国务院行权的合法性问题。目前,仅《中华人民共和国森林法》第14条第2款规定,国务院可以授权国务院自然资源主管部门统一履行国有森林资源所有者职责,除此之外,尚未有其他法律法规对国务院授权自然资源部代表国务院行使自然资源资产国家所有权做出明确规定。《自然资源部职能配置、内设机构和人员编制规定》(2018年)虽然确定了其本身的所有权行使主体身份,但该规范性文件作为部门规章,其法律位阶较低且法律效力不足。笔者建议尽快推动相关立法,赋予统一履行所有者职责主体法律地位并明确相关职权。对于全民所有自然资源资产管理的资产清查和评估、规划配置、处置、使用收益、考核监督、救济补偿相关的管理,需要建立相应的专门化和科技化的机构具体开展自然资源资产的综合管理。
五、结语
美国公共土地所有权的管理历经了从私有到公有的转变,从片面强调自然资源开发利用到推进自然资源保护,其核心目的在于实现自然资源的最佳利用。纵观美国公共土地所有权管理制度的演变,行权主体法定化、专门化机构管理、行政监管机构相互制约、分配所有权与监管权的判断标准等经验,为完善中国自然资源资产管理提供了参考样本。人与自然和谐共生是中国 现代化道路的生态向度,构建自然资源资产制度,实现自然资源的增值保值和可持续供给是实现中国式生态现代化的关键环节和最优路径之一。党的二十大报告指出,要“健全资源环境要素市场化配置体系”,未来中国自然资源资产管理应尊重不同类型自然资源资产的属性,构建多元所有权实现方式,坚持所有权与监管权分离,推动国有自然资源资产法的立法和自然资源资产法律体系的建设。